أدوات

دليل مرجعي سريع لاستخدام قائمة الأدوات في مدير البطولة.

تسجيل وصول الفريق

فريق_التحقق.png

  • حدد الفرق عند وصولها ووضح الفرق الموجودة في الحدث.
  • مهمة مهمة يجب القيام بها إذا كان من الضروري إعادة تشغيل الجدول أثناء الحدث.
  • يمكن القيام بذلك عن طريق الورق ونقله يدويًا إلى مدير البطولة أو لاسلكيًا عبر خادم الويب

تقتيش

التفتيش.png

  • حدد الفريق ووضح ما إذا كان قد أكمل التفتيش جزئيًا أو اجتازه
  • يمكن القيام بذلك عن طريق الورق ونقله يدويًا إلى مدير البطولة أو لاسلكيًا عبر خادم الويب

الأجهزة المحمولة

الأجهزة المحمولة.png

  • قم بترخيص وتكوين الأجهزة المحمولة لتسجيل المباريات والمهارات وبدء/إيقاف المباريات والتفتيش.
  • يجب أن تتصل الأجهزة المحمولة باستخدام تطبيق TM Mobile
  • تتوقف الأجهزة المحمولة عن العمل كل ساعتين، لذا حدد "تمكين جميع الأجهزة" بانتظام لمنعها من الانقطاع أثناء الحدث.
  • لمزيد من المعلومات حول استخدام الأجهزة المحمولة، تفضل بزيارة مقالة مكتبة REC حول تسجيل النقاط عبر الأجهزة اللوحية.

قائمة انتظار مباريات الإقصاء/النهائيات

  • إزالة قائمة انتظار المباراة النهائية.png
    عند تشغيل مباريات الإقصاء أو النهائيات، استخدم هذه الميزة لتعيين كل مباراة إلى حقل محدد. سيضمن هذا عرض كل مباراة على توقيت الملعب الصحيح.
  • يجب أن يتم تعيين المباريات بعد كل جولة إقصائية.

تشغيل المعالج

مرحبا بكم_2.png

  • يتم استخدامه عند الحاجة إلى إنشاء ملف مدير بطولة جديد.
  • يؤدي استخدام هذه الميزة إلى مسح جميع بيانات الحدث.
  • تأكد من تحديد "حفظ نسخة من ملف البطولة" كنسخة احتياطية
  • في حدث ما، إذا كان من الضروري تجديد الجدول، فيجب استخدام خيار "تجديد جدول المباريات" بدلاً من ذلك.

: أفضل ممارسة هي تشغيل جدول المباريات فقط بعد قيام جميع الفرق بالتسجيل وإكمال فحص الروبوت.

تجديد جدول المباريات

مرحبا بكم.png

  • يتم استخدامه عند الحاجة إلى إنشاء جدول مباراة جديد.
  • تأكد من تحديد "حفظ نسخة من ملف البطولة" كنسخة احتياطية
  • إذا لم تقم جميع الفرق بتسجيل الدخول، ستظهر رسالة تطلب استخدام جميع الفرق أو استبعاد الفرق التي لم تقم بتسجيل الدخول

تم تسجيل الدخول إلى الفرق.png

  • عند إعادة إنشاء جدول المباريات، إذا تم تسجيل نتائج تحدي المهارات بالفعل، فتأكد من تحديد مربع "الحفاظ على نتائج المهارات" لحفظ أي بيانات تم إدخالها مسبقًا لتحدي المهارات

الحفاظ على نتائج المهارات.png

خيارات

الفئة.pngالفئة 2.png

  • يستخدم للوصول إلى تكوينات الأحداث الأولية أو تغييرها
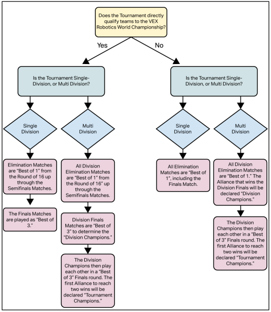
  • بالنسبة للأحداث التي تتضمن مباريات النهائيات فقط (VIQRC)، حدد "النهائيات" لتأكيد عدد تحالفات النهائيات المطلوبة بشكل صحيح.
  • بالنسبة للأحداث التي تتضمن مباريات إقصائية، حدد "انتصارات الإقصاء" وتحقق من الدقة. لتحديد الإعداد الذي يجب تكوينه لمباريات نهائيات الإقصاء، راجع مخطط التدفق أدناه.

مخطط التدفق.png

التحكم في مجموعة الحقول

دليل مرجعي سريع لاستخدام قائمة التحكم في مجموعة الحقول في مدير البطولة.

مجموعة حقول المباراة.png

  • حدد عنصر التحكم في مجموعة الحقول > تعيين الحقل الصحيح لقائمة انتظار المباريات وبدء المباريات وإيقافها وتشغيل أصوات المباريات والتحكم في عرض الجمهور
    • للحصول على معلومات حول كيفية استخدام شاشة التحكم في مجموعة الحقول، قم بزيارة مقالة قاعدة المعارف حول تشغيل مباريات التدريب/التأهيل
  • حدد مجموعات حقول المهارات عند تشغيل حقول تحدي المهارات

حقل_مجموعة_التحكم.png

شاشات العرض

دليل مرجعي سريع لاستخدام قائمة العرض في مدير البطولة.

عرض الحفرة

عرض حفرة تصنيف المؤهلات

تصنيفات الجودة.png
عرض حفرة تحدي المهارات

تحدي المهارات.png

عرض حفرة قوس الإقصاء

قوس الحذف.png

عرض حفرة التفتيش

التفتيش.png
تم إعداد وتكوين شاشة الحفرة لعرض البيانات المباشرة أثناء الحدث. يتم عادةً إعداد هذه العروض في جميع أنحاء المكان باستخدام أجهزة العرض أو شاشات HDTV كبيرة الحجم.

  • الاستخدامات الشائعة لهذه الشاشة:
  • تصنيفات مباريات التصفيات
  • تصنيفات تحدي المهارات
  • تقتيش
  • قوس الإقصاء
  • الشعارات
  • الجداول الزمنية

إذا لم يتم الإعداد أثناء إنشاء ملف مدير البطولة الأولي، فيمكن إعداد شاشات عرض الحفرة الإضافية في الأدوات > الخيارات > شاشات عرض الحفرة. يمكن تغيير المعلومات المعروضة على شاشة عرض حفرة معينة في أي وقت عن طريق تحديد شاشات العرض > التحكم في شاشة عرض الحفرة واختيار الشاشة التي تريد تغييرها. أفضل الممارسات: قم بتسمية عرض الحفرة بشيء مرتبط بمكانه في المكان حتى يسهل العثور عليه وإذا كان هناك حاجة إلى التغيير.

عرض الحفرة.png

عرض الجمهور

تم إنشاء شاشة عرض للجمهور لتوفير المعلومات للمشاهدين في الحدث. تتضمن المعلومات المعروضة على هذه الشاشة مؤقت المباراة، ونتائج المباريات، واختيار التحالف، وبث الكاميرا مع التراكب (إذا كنت تستخدم الكاميرات)، وشرائح حفل توزيع الجوائز. ستعرض معظم الأحداث التي تستخدم شاشة الجمهور ذلك على شاشة كبيرة تواجه الجمهور باستخدام جهاز عرض. بالإضافة إلى ذلك، يقوم برنامج عرض الجمهور بإنشاء أصوات اللعبة، مثل جرس بداية المباراة وجرس نهاية المباراة. عادة، سيتم توصيل مخرج الصوت لجهاز كمبيوتر العرض الجماهيري بنظام الصوت والفيديو في مكان المنافسة للسماح للمتنافسين والمتفرجين بسماع أصوات اللعبة.

يمكن إعداد شاشات عرض إضافية للجمهور من خلال تحديد شاشات العرض > بدء عرض جديد > عرض الجمهور كامل أو متراكب. يتم استخدام مع كاميرات الفيديو فقط. إذا لم يتم استخدام أي كاميرات فيديو، حدد Full. عند تحديد مجموعة الحقول وتنشيطها، يمكن تغيير المعلومات المعروضة على شاشة الجمهور في أي وقت عن طريق تحديد المعلومات المطلوبة على شاشة مجموعة الحقول المقابلة

عرض الجمهور.png
عرض قائمة انتظار الحقول

جودة_1.png

توقيت الجودة.png

من المفترض أن يتم عرض قائمة الانتظار الميدانية بالقرب من ميدان المنافسة ويتم عرض المعلومات الخاصة بهذا الميدان فقط. قبل المباراة، يعرض عرض قائمة الانتظار الميدانية الفرق المقرر لها التنافس في المباراة التالية على هذا الميدان والمدة المتبقية قبل الموعد المقرر لبدء المباراة. أثناء المباراة، يعرض "عرض قائمة الحقول" مؤقت المباراة لهذا الحقل. عادةً ما يتم عرض الأحداث التي تستخدم شاشة عرض الحقل على شاشة كمبيوتر عادية تقع بالقرب من الحقل. يتوفر قوس للشراء إذا أراد أحد شركاء الحدث تثبيت الشاشة مباشرة على محيط الحقل المرتبط بـ V5RC.

تذكر أن برامج العرض الثلاثة اختيارية. ومع ذلك، فإن معظم البطولات تريد على الأقل استخدام شاشة الجمهور حيث يتم عرض مؤقت المباراة ويولد أيضًا أصوات المباراة.

تكوين شاشات العرض عن بعد (Raspberry Pi)

تعتبر أجهزة Raspberry Pi وسيلة سريعة وفعالة لتكوين جميع الشاشات في حدث ما. عندما يتم توصيل Raspberry Pi بالشبكة، يمكن إعداده بأي من أنواع العرض الثلاثة، وتعيينه إلى أي حقل/مجموعة حقول، وإعطائه اسمًا لسهولة الموقع. إذا كان Raspberry Pi يحتاج إلى تحديث (يتم تمييزه باللون الأحمر مع علامة *)، فيمكن القيام بذلك بسهولة من هذه القائمة عن طريق تحديد برنامج عرض Pi > Update. يرجى زيارة مقالة Raspberry Pi KB رقم للتعرف على المعدات المطلوبة وإجراءات الإعداد الفني.

التقارير

دليل مرجعي سريع لاستخدام قائمة التقارير والتقارير المستخدمة بشكل شائع في Tournament Manager.

قوائم الفريق

  • تقرير يستخدم لتسجيل حضور الفريق، وغرفة التحكيم، والمناطق العامة التي تحتاج إلى معرفة جميع الفرق.

قوائم المباريات والنتائج

  • يمكن طباعة قوائم المباريات وإعطائها للفرق وجدول التسجيل والمتطوعين في قائمة الانتظار

تصنيفات المؤهلات

  • تقرير يطلبه القضاة بانتظام للمساعدة في تحديد الجوائز.
  • يعرض تصنيفات التأهل في حدث ما.
  • لا يمكن الفصل حسب الفئة العمرية إذا كان الحدث مختلطًا.

تحدي المهارات

  • تقرير يطلبه القضاة بانتظام للمساعدة في تحديد الجوائز.
  • إظهار تصنيفات تحدي المهارات في حدث ما
  • يمكن فصلها حسب الفئة العمرية إذا كان الحدث مختلطًا.

سلم الإقصاء (مسابقة الطائرات بدون طيار V5RC/VURC/Aerial Drone)

  • تقرير مفيد لطوابير المتطوعين ومقدمي الحفلات والموظفين الميدانيين أثناء مباريات الإقصاء لمسابقة V5RC/VURC/Aerial Drone Competition.

الجوائز/نص حفل توزيع الجوائز

  • عند إدخال الجوائز المحكومة واستكمال النتائج القائمة على الأداء (الفائزون بالملء التلقائي في علامة التبويب الجوائز)، حدد هذا التقرير للحصول على جميع نصوص الجوائز مع طباعة الفائزين لحفل توزيع الجوائز.

أوراق المذيع

  • التقارير التي يستخدمها مقدمو الحفل ويشيرون إليها بانتظام.

العلامات

  • يمكن طباعة علامات الحفر ووضعها على طاولات الحفر
  • يمكن تأمين العلامات الميدانية في الحقول للرجوع إليها من قبل الجمهور والفريق
  • تُستخدم علامات اختيار التحالف لأي حدث يقوم بهذه العملية قبل مباريات الإقصاء

الشهادات

  • يمكن طباعتها وتوزيعها على الفرق
  • تُستخدم بالإضافة إلى الجوائز أو بدلاً منها.

وثائق اللعبة

  • مكان لطباعة أوراق النتائج في حالة استخدام نظام التقييم الورقي أو في حالة توقف نظام التقييم عبر الأجهزة اللوحية عن العمل.

يساعد

دليل مرجعي سريع لاستخدام قائمة المساعدة في مدير البطولة.

مساعدة.png

دليل المستخدم

دليل مستخدم TM Mobile

  • دليل كامل حول تسجيل النقاط على الجهاز اللوحي وكيفية توصيل الأجهزة المحمولة.

الحصول على عنوان IP

  • يظهر عنوان IP لجهاز الكمبيوتر الخادم.
  • لا تنشر عنوان IP الخاص بالخادم أو تشاركه مع أي شخص أبدًا.

التحقق من التحديثات

  • عند فتح مدير البطولة، سيتم التحقق تلقائيًا من وجود تحديثات، ولكن يمكن التحقق من ذلك في خيار القائمة هذا أيضًا.

نبذة عن مدير البطولة

  • يمكن التحقق من الإصدار الحالي من مدير البطولة