Stručná referenční příručka TM: Společné funkce

Nástroje

Stručná referenční příručka k používání nabídky Nástroje ve Správci turnajů.

Týmová registrace

Team_Checkin.png

  • Vyberte týmy, když dorazí, a uveďte, které týmy jsou přítomny na akci.
  • Důležitý úkol, který je třeba provést, pokud je třeba plán během události znovu spustit.
  • Lze provést papírově a ručně přenést do Tournament Manager nebo bezdrátově přes webový server

Inspekce

Inspection.png

  • Vyberte tým a uveďte, zda částečně dokončil nebo prošel kontrolou
  • Lze provést papírově a ručně přenést do Tournament Manager nebo bezdrátově přes webový server

Mobilní zařízení

Mobile_Devices.png

  • Autorizujte a konfigurujte mobilní zařízení, aby skórovala zápasy, dovednosti, spouštěla/zastavovala zápasy a kontrolovala.
  • Mobilní zařízení se musí připojit pomocí aplikace TM Mobile
  • Mobilní zařízení vyprší každé 2 hodiny, takže pravidelně vyberte možnost „Povolit všechna zařízení“, aby se během události neodpojila.
  • Další informace o používání mobilních zařízení najdete v článku REC Library o hodnocení tabletů.

Fronta vyřazování/finále

  • Elim_Final_Match_Queue.png
    Při spouštění vyřazovacích nebo finálových zápasů použijte tuto funkci k přiřazení každého zápasu k určitému poli. To zajistí, že se každý zápas zobrazí na správném časomíře hřiště.
  • Zápasy musí být přiřazeny po každém vyřazovacím kole.

Spusťte průvodce

Vítejte_2.png

  • Používá se, když je třeba vytvořit zcela nový soubor správce turnajů.
  • Použití této funkce vymaže všechna data událostí.
  • Ujistěte se, že je zaškrtnuto políčko „Uložit kopii souboru turnaje“ jako zálohu
  • V případě události, pokud je třeba plán znovu vygenerovat, by měla být místo toho použita možnost „Regenerovat plán zápasů“.

Poznámka: Nejlepší praxí je spustit rozpis utkání až poté, co se všechny týmy přihlásí a dokončí kontrolu robota.

Obnovte rozpis zápasů

Vítejte.png

  • Používá se, když je potřeba vytvořit nový rozpis zápasů.
  • Ujistěte se, že je zaškrtnuto políčko „Uložit kopii souboru turnaje“ jako zálohu
  • Pokud se všechny týmy nepřihlásily, zobrazí se výzva k použití všech týmů nebo vyloučení těch, které se nepřihlásily

Checked-in_Teams.png

  • Po vygenerování rozpisu zápasů, pokud již byly zaznamenány výsledky Skills Challenge, ujistěte se, že je zaškrtnuto políčko „Zachovat skóre dovedností“, aby se uložila všechna dříve zadaná data Skills Challenge.

Preserve_Skills_Scores.png

Možnosti

Kategorie.pngKategorie_2.png

  • Používá se pro přístup nebo změnu konfigurace počáteční události
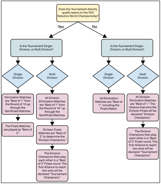
  • Pro události pouze s finálovými zápasy (VIQRC) vyberte „Finále“, abyste potvrdili, že počet požadovaných finálových aliancí je správný.
  • U událostí s vyřazovacími zápasy vyberte „Výhry vyloučení“ a zkontrolujte přesnost. Chcete-li určit, jaké nastavení nakonfigurovat pro zápasy Elimination Finals, podívejte se na vývojový diagram níže.

Flow_Chart.png

Ovládání sady polí

Rychlý referenční průvodce používáním nabídky Field Set Control v Tournament Manageru.

Match_Field_Set.png

  • Vyberte možnost Ovládání sady polí > Správná sada polí k řazení zápasů do fronty, spouštění a zastavování zápasů, přehrávání zvuků zápasů a ovládání zobrazení publika
    • Informace o tom, jak používat obrazovku Field Set Control, najdete v článku znalostní báze KB o tréninku běhu/kvalifikačních zápasech
  • Při ovládání polí dovedností vyberte sady polí dovedností

Field_Set_Control.png

Displeje

Stručný referenční průvodce používáním nabídky Zobrazení ve Správci turnajů.

Pit Display

Zobrazení hodnocení kvalifikace

Qual_Rankings.png
Skills Challenge Pit Display

Skills_Challenge.png

Displej eliminačního držáku

Elimination_Bracket.png

Displej inspekční jámy

Inspection.png
Pit Display je nastaven a konfigurován tak, aby zobrazoval živá data během události. Tyto displeje se běžně umisťují v celém areálu pomocí projektorů nebo velkých HDTV obrazovek.

  • Běžné použití tohoto displeje:
  • Pořadí kvalifikačních zápasů
  • Hodnocení dovedností
  • Inspekce
  • Vylučovací držák
  • Loga
  • Jízdní řády

Pokud to není nastaveno během počátečního vytváření souboru správce turnajů, lze další zobrazení boxů nastavit v Tools > Options > Pit Displays. Informace zobrazené na konkrétním displeji pitů lze kdykoli změnit výběrem Displays > Pit Display Control a výběrem toho, který displej chcete změnit. Nejlepší praxe: Pojmenujte výstavní box něco souvisejícího s tím, kde se v místě konání nachází, aby bylo snadné jej najít a bylo potřeba změnit.

Pit_Display.png

Zobrazení publika

Pro poskytování informací divákům události je nastavena obrazovka pro publikum. Informace zobrazené na tomto displeji zahrnují časovač zápasu, výsledky zápasů, výběr aliance, přenos z kamery s překrytím (pokud používáte kamery) a snímky předávání cen. Většina událostí, které používají zobrazení publika, je zobrazí na velké obrazovce, která je otočena k publiku pomocí projektoru. Kromě toho program Audience Display generuje zvuky hry, jako je zvonek na začátku zápasu a bzučák na konci zápasu. Zvukový výstup počítače Audience Display bude obvykle připojen k A/V systému v místě soutěže, aby soutěžící a diváci mohli slyšet zvuky hry.

Další zobrazení pro publikum lze nastavit výběrem položky Displeje > Začít nové zobrazení > Zobrazení pro publikum Plné nebo Překryvné. Překryvy se používají pouze s videokamerami. Pokud nepoužíváte žádné videokamery, vyberte možnost Full. Když je vybraná a aktivní sada polí, informace zobrazené na displeji publika lze kdykoli změnit výběrem požadovaných informací na odpovídající obrazovce sady polí.

Audience_Display.png
Zobrazení fronty polí

Qual_1.png

Qual_Timer.png

Displej fronty polí má být umístěn v blízkosti soutěžního pole a zobrazuje informace specifické pouze pro toto pole. Před zápasem se na displeji Field Queue zobrazí, které týmy se na tomto hřišti utkají v příštím zápase a kolik času zbývá do začátku zápasu. Během zápasu se na displeji fronty polí zobrazuje časovač zápasu pro toto pole. Události, které používají zobrazení fronty polí, jej obvykle zobrazují na běžném počítačovém monitoru umístěném blízko pole. Držák je k dispozici ke koupi, pokud partner akce chce monitor připojit přímo k obvodu pole souvisejícího s V5RC.

Pamatujte, že všechny 3 zobrazovací programy jsou volitelné. Většina turnajů však bude chtít alespoň použít zobrazení publika, protože tento program je místem, kde se zobrazuje časovač zápasu a také generuje zvuky zápasu.

Konfigurace vzdálených displejů (Raspberry Pi)

Raspberry Pi jsou rychlé a efektivní prostředky pro konfiguraci všech displejů na akci. Když je raspberry pi připojeno k síti, může být nastaveno jako kterýkoli ze 3 typů zobrazení, přiřazeno libovolnému poli/souboru polí a pojmenováno pro snadné umístění. Pokud raspberry pi potřebuje aktualizaci (zvýrazněno červeně s *), lze to snadno provést z této nabídky výběrem softwaru Pi > Update Display Software. Navštivte prosím článek Raspberry Pi KB, kde se dozvíte o požadovaném vybavení a postupech technického nastavení.

Zprávy

Rychlá referenční příručka k používání nabídky Zprávy a běžně používaných zpráv ve Správci turnajů.

Soupisky týmů

  • Zpráva používaná pro přihlášení týmu, místnost pro posuzování a obecné oblasti, které potřebují vědět, kdo jsou všechny týmy.

Seznamy zápasů a výsledky

  • Seznamy zápasů lze vytisknout a předat týmům, bodovací tabulce a dobrovolníkům ve frontě

Kvalifikační žebříčky

  • Zpráva, kterou porotci pravidelně požadují, aby pomohla určit ocenění.
  • Ukazuje kvalifikační pořadí na akci.
  • Nelze oddělit podle věkových skupin, pokud se jedná o smíšenou událost.

Výzva dovedností

  • Zpráva, kterou porotci pravidelně požadují, aby pomohla určit ocenění.
  • Zobrazuje hodnocení Skills Challenge na akci
  • Při smíšené akci lze oddělit podle věkové skupiny.

Eliminační žebříček (V5RC/VURC/Aerial Drone Competition)

  • Zpráva užitečná pro řazení dobrovolníků, moderátorů a pracovníků v terénu během vyřazovacích zápasů V5RC/VURC/Aerial Drone Competition.

Scénář předávání cen/předávání cen

  • Když jsou zadána vyhodnocená ocenění a jsou dokončeny výsledky založené na výkonu (Automaticky vyplnit vítěze na kartě Ocenění), vyberte tuto zprávu, chcete-li získat všechny skripty ocenění s vítězi vytištěné pro slavnostní předávání cen.

Listy pro oznamovatele

  • Zprávy, které příjemci pravidelně používají a odkazují na ně.

Známky

  • Jímkové značky lze vytisknout a umístit na pitové stoly
  • Znaky polí lze zajistit k polím pro referenci publika a týmu
  • Znaky výběru aliance se používají pro jakoukoli událost, která tento proces provádí před vyřazovacími zápasy

Certifikáty

  • Lze vytisknout a předat týmům
  • Používá se jako doplněk nebo místo trofejí.

Herní dokumenty

  • Místo, kde se vytisknou výsledkové listiny, pokud používáte papírové vyhodnocování nebo když hodnocení na tabletu přestane fungovat.

Pomoc

Rychlý referenční průvodce používáním nabídky Nápověda v Tournament Manageru.

Help.png

Uživatelská příručka

Uživatelská příručka TM Mobile

  • Kompletní průvodce hodnocením tabletů a připojením mobilních zařízení.

Získat IP adresu

  • Zobrazuje IP adresu serveru.
  • Nikdy nezveřejňujte IP adresu serveru ani ji s nikým nesdílejte.

Zkontrolujte aktualizace

  • Když je správce turnajů otevřen, automaticky zkontroluje aktualizace, ale lze jej zkontrolovat také v této volbě nabídky.

O turnajovém manažerovi

  • Může zkontrolovat aktuální verzi správce turnajů