Stručná referenční příručka TM: Výběr aliance, eliminace a finále

Výběr aliance (V5RC)

Rychlý referenční průvodce spuštěním Alliance Selection.

Jakmile jsou kvalifikační zápasy dokončeny, dalším úkolem je pokračovat ve výběru aliance, pokud konfigurace hry vyžaduje eliminační turnaj. Aliance Selection je proces, který umožňuje nejlepším kvalifikačním týmům na turnaji vybrat si partnery aliance, kteří s nimi budou soutěžit během vyřazovacího kola.

Před zahájením výběru aliance:

  • Ujistěte se, že všechny kvalifikační zápasy byly ohodnoceny a uloženy (všechna zelená zaškrtávací políčka)
  • Potvrďte, že jsou finálové zápasy správně nakonfigurovány: Nástroje > Možnosti > Eliminace Vyhrává
  • Potvrďte, že je za každý tým přítomen zástupce studentů
  • Pomocí okna sady polí změňte zobrazení publika na možnost Výběr aliance
  • Vytiskněte značky Aliance Selection a distribuujte nebo rozmístěte v pořadí: Zprávy > Signs > Aliance Selection Signs

Chcete-li pokračovat ve výběru aliance:

  • Vyberte kartu Aliance Selection v hlavním okně.

Alliance_Selection.png

  • Vyberte tlačítko Start Alliance Selection. Tím se uzamknou všechny kvalifikační zápasy, aby se předešlo změnám, a získáte nejaktuálnější pořadí pro vyplnění pole dostupných týmů na levé straně okna.

Start_Alliance_Selection.png

  • Výběrem možnosti zahájíte proces výběru aliance.
    • Zahájit výběr aliance se všemi týmy (nejběžněji používané)
    • Označte týmy jako nezpůsobilé před zahájením
      • Používá se, pokud některé týmy nejsou způsobilé pro výběr aliance před zahájením
      • Používá se, pokud by týmu mělo být zabráněno stát se kapitánem aliance
      • Používá se, pokud způsobilé týmy opustily událost nebo nejsou přítomny pro výběr aliance
    • Start Alliance Selection v manuálním režimu - nepoužívá se pro oficiální/kvalifikační akce

Start_Alliance_Selection_-_Options.png

  • Po spuštění Alliance Selection se obsah záložky změní a budou k dispozici nová tlačítka.
  • Operátor Tournament Manager může usnadnit hledání týmů tím, že je seřadí podle hodnosti nebo čísla. Kliknutím na záhlaví požadovaného sloupce seřadíte.

TM_-_Available_Teams.png

  • Když kapitán aliance vybere partnera, měl by operátor Tournament Manager zvýraznit správný tým v poli Dostupné týmy a kliknout na tlačítko Přidat tým.

Add_Team.png

  • Zobrazí se vyskakovací okno s dotazem, zda se vybraný tým rozhodl přijmout nebo odmítnout. Tlačítko Přijmout přidá vybraný tým do aliance, zatímco tlačítko Odmítnout označí tým jako odmítnutý. Když tým odmítne, je stále způsobilý stát se kapitánem aliance, pokud je nasazen dostatečně vysoko, ale nemůže být vybrán jiným kapitánem aliance. Tým se v seznamu dostupných týmů objeví ve světlejší barvě, aby to bylo označeno.

Selected_by_Alliance.png

  • Jak pokračuje výběr aliance, operátor turnajového manažera bude nadále zaznamenávat výběry provedené kapitány aliancí, dokud nebudou všechny aliance naplněny.
  • Jakmile jsou provedeny všechny výběry, před kliknutím na Finalize Alliances by mělo být vše znovu zkontrolováno na přesnost.

Finalize_Alliances.png

  • Objeví se vyskakovací okno s dotazem „Jste si jisti, že chcete dokončit aliance?“. Pokud je vše v pořádku, vyberte Ano, pokud ne, vyberte Ne pro provedení změn.

Finalize_Alliance_-_Confirm.png

  • Aliance se nyní uzamknou a vytvoří se první kolo eliminačních zápasů.
    • Zápasy budou viditelné na kartě Scoring ve Správci turnajů
    • Eliminační závorka může být zobrazena na požadovaných Pit a Audience displejích

Výhry eliminace (V5RC & VURC)

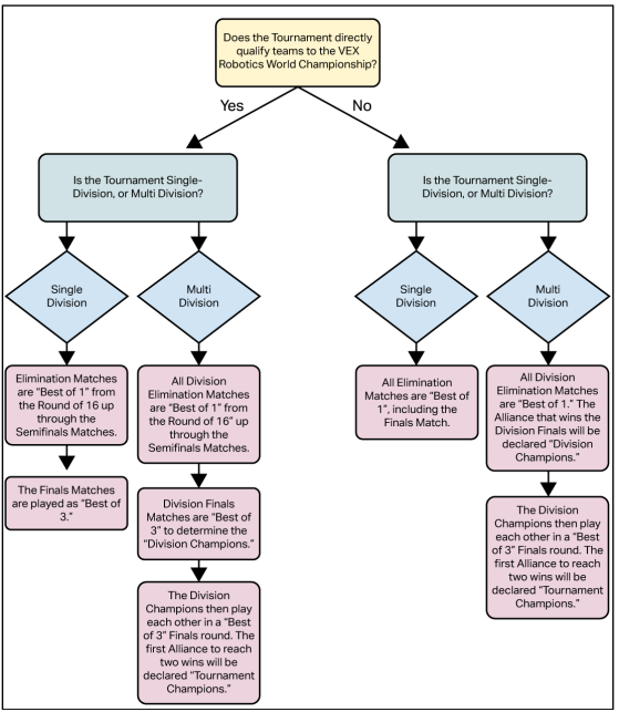
Eliminační zápasy jsou kombinací „nejlepších z 1“ a „nejlepších ze 3“. „Best of 1“ znamená, že
vítězná aliance v každém zápase postoupí do dalšího kola eliminační závorky. „Best of 3“ znamená
, že první aliance, která dosáhne dvou výher, postoupí. Chcete-li určit, jaký formát by měla mít událost, použijte vývojový diagram:

Partner akce by měl vždy zkontrolovat, zda je v Tournament Manageru nastaven správný formát eliminace PŘED eliminačními koly (Nástroje - Možnosti - Vyhrané eliminace).

Vyřazovací zápasy (V5RC & VURC)

Rychlý referenční průvodce spuštěním eliminačních zápasů.

Před začátkem každého vyřazovacího kola přiřaďte každý zápas v tomto kole k poli:

  • Nástroje. > Vyřazovací/finálový zápas Queue
  • Přiřaďte každý zápas k poli na základě rotace a vyberte „Fronta“
    • Pokud se na displejích časomíry neobjeví zápasy, vraťte se na kartu Scoring, otevřete složku Elimination, najděte první zápas v aktuálním kole, klikněte pravým tlačítkem a postavte se do fronty na Field Control.
  • Používejte pouze soutěžní pole
  • Proces se musí opakovat na začátku každého vyřazovacího kola

Elimination_Finals_Match_Queue.png

Spusťte vyřazovací zápasy, pokud je konfigurace hry vyžaduje. Vyřazovací zápasy probíhají podobně jako kvalifikační a cvičné zápasy. Jeden rozdíl během vyřazovacích zápasů je ten, že zápasy se neobjeví ve stromu seznamu zápasů, dokud nebudou známy aliance, které budou v zápase soutěžit. To znamená, že po dokončení výběru aliance se na začátku objeví pouze zápasy prvního kola. Pokaždé, když je vyřazovací zápas skórován, Tournament Manager zkontroluje eliminační žebříček a rozhodne, zda lze vytvořit nějaké nové zápasy. Doporučuje se ukázat skóre po každém zápase eliminace/finále, abyste věděli, kdo vyhraje a postoupí v turnaji.

Finálové zápasy (VIQRC)

Rychlý referenční průvodce spuštěním zápasů finále VIQRC.

Soutěž VEX IQ Robotics Competition automaticky vytváří aliance na základě předem nastaveného počtu finálových aliancí. Tým s nejvyšším hodnocením je spárován s týmem na druhém místě, třetí se čtvrtým atd., dokud není dosaženo konečného čísla aliance. Každá aliance hraje jeden finálový zápas, aby určila vítěznou alianci.

Když jsou všechny kvalifikační zápasy dokončeny, ohodnoceny a uloženy, vytvořte finálové zápasy

  • Zápasy > Vytvořit finálové zápasy

Create_Finals_Match.png

  • Pokud je třeba z jakéhokoli důvodu vyloučit týmy (etický kodex, předčasné opuštění akce atd.), vyberte tým a vylučte. V opačném případě pokračujte výběrem „Vytvořit finálové zápasy“.

Create_Finals_Match_Options.png

  • Finálové zápasy jsou nyní vytvořeny a umístěny ve složce Finále na kartě Bodování.

Před zahájením finálových zápasů přiřaďte každý zápas k poli

  • Nástroje. > Vyřazovací/finálový zápas Queue
  • Přiřaďte každý zápas k poli na základě rotace a vyberte „Fronta“
    • Pokud se na displejích časomíry neobjeví zápasy, vraťte se na kartu Scoring, otevřete složku Elimination, najděte první zápas v aktuálním kole, klikněte pravým tlačítkem a postavte se do fronty na Field Control.

Elimination_Finals_Match_Queue_VIQC.png
Finálové zápasy budou fungovat stejně jako kvalifikační zápasy: seřazení zápasů do polí a zobrazení výsledků na displejích. Doporučuje se ukázat skóre po každém finálovém zápase, abyste věděli, jaké skóre je třeba překonat.

Zápas Stop Time

Partner akce by měl být obeznámen s konceptem času ukončení zápasu a s tím, kdy jej lze použít na akci VIQRC. Konkrétní podrobnosti o čase ukončení zápasu naleznete v aktuálním návodu hry VIQRC.