Werkzeuge

Eine Kurzanleitung zur Verwendung des Menüs „Tools“ im Turnier-Manager.

Team-Check-In

Team_Checkin.png

  • Wählen Sie die Teams bei ihrer Ankunft aus und geben Sie an, welche Teams bei einer Veranstaltung anwesend sind.
  • Wichtige Aufgabe, die ausgeführt werden muss, wenn der Zeitplan während der Veranstaltung erneut ausgeführt werden muss.
  • Kann auf Papier erfolgen und manuell an den Turniermanager oder drahtlos über den Webserver übertragen werden.

Inspektion

Inspektion.png

  • Wählen Sie ein Team aus und geben Sie an, ob die Inspektion teilweise abgeschlossen oder bestanden wurde.
  • Kann auf Papier erfolgen und manuell an den Turniermanager oder drahtlos über den Webserver übertragen werden.

Mobile Geräte

Mobile_Geräte.png

  • Autorisieren und konfigurieren Sie mobile Geräte zum Bewerten von Spielen, Erzielen von Fähigkeiten, Starten/Stoppen von Spielen und Prüfen.
  • Mobilgeräte müssen sich über die TM Mobile App verbinden
  • Bei Mobilgeräten läuft die Verbindung alle 2 Stunden ab. Wählen Sie daher regelmäßig „Alle Geräte aktivieren“ aus, um zu verhindern, dass die Verbindung während der Veranstaltung getrennt wird.
  • Weitere Informationen zur Verwendung mobiler Geräte finden Sie im REC-Bibliotheksartikel zur Tablet-Bewertung.

Warteschlange für Ausscheidungs-/Finalspiele

  • Elim_Final_Match_Warteschlange.png
    Verwenden Sie beim Ausführen von Ausscheidungs- oder Finalspielen diese Funktion, um jedes Spiel einem bestimmten Feld zuzuweisen. Dadurch wird sichergestellt, dass jedes Spiel auf dem richtigen Feldtimer angezeigt wird.
  • Nach jeder Ausscheidungsrunde müssen Spiele zugeteilt werden.

Assistent ausführen

Willkommen_2.png

  • Wird verwendet, wenn eine brandneue Tournament Manager-Datei erstellt werden muss.
  • Durch die Verwendung dieser Funktion werden sämtliche Ereignisdaten gelöscht.
  • Stellen Sie sicher, dass „Eine Kopie der Turnierdatei speichern“ als Backup aktiviert ist
  • Wenn bei einer Veranstaltung der Zeitplan neu erstellt werden muss, sollte stattdessen die Option „Spielplan neu erstellen“ verwendet werden.

Hinweis: Es empfiehlt sich, den Spielplan erst auszuführen, nachdem alle Teams eingecheckt und die Roboterinspektion abgeschlossen haben.

Spielplan neu erstellen

Willkommen.png

  • Wird verwendet, wenn ein neuer Spielplan erstellt werden muss.
  • Stellen Sie sicher, dass „Eine Kopie der Turnierdatei speichern“ als Backup aktiviert ist
  • Wenn nicht alle Teams eingecheckt haben, erscheint eine Eingabeaufforderung mit der Frage, ob alle Teams verwendet werden sollen oder diejenigen ausgeschlossen werden sollen, die nicht eingecheckt haben.

Eingecheckte Teams.png

  • Wenn der Spielplan neu erstellt wurde und bereits Skills-Challenge-Ergebnisse aufgezeichnet wurden, stellen Sie sicher, dass das Kontrollkästchen „Skills-Ergebnisse beibehalten“ aktiviert ist, um alle zuvor eingegebenen Skills-Challenge-Daten zu speichern.

Bewahre_Fertigkeitenwerte.png

Optionen

Kategorie.pngKategorie_2.png

  • Wird verwendet, um auf die anfänglichen Ereigniskonfigurationen zuzugreifen oder diese zu ändern.
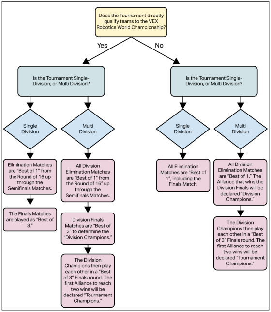
  • Wählen Sie für Events mit ausschließlich Finalspielen (VIQRC) „Finals“ aus, um zu bestätigen, dass die Anzahl der gewünschten Finalallianzen korrekt ist.
  • Wählen Sie für Events mit Ausscheidungsspielen „Ausscheidungssiege“ aus und überprüfen Sie die Genauigkeit. Um zu bestimmen, welche Einstellungen für die Ausscheidungsfinalspiele konfiguriert werden müssen, sehen Sie sich das Flussdiagramm unten an.

Flussdiagramm.png

Feldsatzsteuerung

Eine Kurzanleitung zur Verwendung des Field Set Control-Menüs im Tournament Manager.

Spielfeldsatz.png

  • Wählen Sie Feldsatzsteuerung > Korrekter Feldsatz, um Spiele in die Warteschlange zu stellen, Spiele zu starten und zu stoppen, Spieltöne abzuspielen und die Zuschaueranzeige zu steuern
    • Informationen zur Verwendung des Bildschirms „Field Set Control“ finden Sie im KB-Artikel „Durchführung von Übungs-/Qualifikationsspielen“.
  • Wählen Sie Skills Field Sets aus, wenn Sie Skills Challenge Fields betreiben

Feld_Set_Control.png

Anzeigen

Eine Kurzanleitung zur Verwendung des Menüs „Anzeigen“ im Turniermanager.

Boxenstopp-Anzeige

Qualifikation Rangliste Boxenanzeige

Qual_Rankings.png
Skills Challenge-Boxendisplay

Fähigkeiten_Herausforderung.png

Boxenanzeige für die Ausscheidungsrunde

Elimination_Bracket.png

Inspektionsgrubenanzeige

Inspektion.png
Eine Boxenstoppanzeige wird eingerichtet und konfiguriert, um während einer Veranstaltung Livedaten anzuzeigen. Diese Displays werden normalerweise mithilfe von Projektoren oder großen HDTV-Bildschirmen im gesamten Veranstaltungsort aufgestellt.

  • Häufige Verwendungszwecke für dieses Display:
  • Rangliste der Qualifikationsspiele
  • Rangliste der Skills-Challenges
  • Inspektion
  • Ausscheidungsrunde
  • Logos
  • Zeitpläne

Falls bei der ersten Erstellung der Tournament Manager-Datei keine zusätzlichen Pit Displays eingerichtet wurden, können diese unter „Tools > Optionen > Pit Displays“ eingerichtet werden. Die auf einer bestimmten Boxenstoppanzeige angezeigten Informationen können jederzeit geändert werden, indem Sie „Displays > Boxenstoppanzeige-Steuerung“ auswählen und entscheiden, welche Anzeige geändert werden soll. Best Practice: Geben Sie dem Pit Display einen Namen, der mit seiner Position im Veranstaltungsort zusammenhängt, damit es leicht zu finden ist und bei Bedarf geändert werden kann.

Pit_Display.png

Zielgruppenanzeige

Zur Information der Zuschauer der Veranstaltung wird eine Zuschaueranzeige aufgestellt. Zu den auf diesem Display angezeigten Informationen gehören der Spieltimer, die Spielergebnisse, die Allianzauswahl, der Kamera-Feed mit Overlay (bei Verwendung von Kameras) und Folien der Siegerehrung. Bei den meisten Veranstaltungen, bei denen das Audience Display zum Einsatz kommt, wird es mithilfe eines Projektors auf einer großen Leinwand angezeigt, die auf das Publikum gerichtet ist. Darüber hinaus erzeugt das Audience Display-Programm die Spielgeräusche, wie etwa die Glocke zum Spielbeginn und den Buzzer zum Spielende. Normalerweise wird der Audioausgang des Audience Display-Computers an das A/V-System im Wettkampfort angeschlossen, damit Teilnehmer und Zuschauer die Spielgeräusche hören können.

Zusätzliche Zielgruppenanzeigen können durch Auswahl von „Anzeigen > Neue Anzeige starten > Zielgruppenanzeige voll oder Overlay“ eingerichtet werden. Overlays werden nur bei Videokameras verwendet. Wenn keine Videokameras verwendet werden, wählen Sie „Full(Voll 0). Wenn ein Feldsatz ausgewählt und aktiv ist, können die auf der Zielgruppenanzeige angezeigten Informationen jederzeit geändert werden, indem Sie die gewünschten Informationen auf dem entsprechenden Feldsatzbildschirm auswählen.

Audience_Display.png
Feldwarteschlangenanzeige

Qual_1.png

Qual_Timer.png

Die Feldwarteschlangenanzeige soll in der Nähe eines Wettkampffeldes platziert werden und zeigt nur Informationen an, die für dieses Feld spezifisch sind. Vor einem Spiel zeigt die Feldwarteschlangenanzeige an, welche Mannschaften im nächsten Spiel auf diesem Feld antreten und wie viel Zeit bis zum geplanten Spielbeginn verbleibt. Während eines Spiels zeigt die Feldwarteschlangenanzeige den Spieltimer für dieses Feld an. Bei Veranstaltungen, bei denen die Feldwarteschlangenanzeige verwendet wird, wird sie normalerweise auf einem normalen Computermonitor in der Nähe des Spielfelds angezeigt. Wenn ein Veranstaltungspartner den Monitor direkt an einer V5RC-bezogenen Feldbegrenzung anbringen möchte, kann eine Halterung erworben werden.

Denken Sie daran, dass alle 3 Anzeigeprogramme optional sind. Bei den meisten Turnieren wird jedoch zumindest die Verwendung einer Zuschaueranzeige gewünscht, da in diesem Programm der Spieltimer angezeigt wird und auch die Spieltöne generiert werden.

Remote-Displays konfigurieren (Raspberry Pi's)

Raspberry Pi’s sind ein schnelles und effizientes Mittel zum Konfigurieren sämtlicher Displays bei einer Veranstaltung. Wenn ein Raspberry Pi mit dem Netzwerk verbunden ist, kann er für einen der drei Anzeigetypen eingerichtet werden, einem beliebigen Feld/Feldsatz zugewiesen werden und für die einfache Auffindbarkeit einen Namen erhalten. Wenn ein Raspberry Pi aktualisiert werden muss (rot hervorgehoben mit einem *), können Sie dies ganz einfach über dieses Menü tun, indem Sie die Pi > Update Display Software auswählen. Bitte besuchen Sie den Raspberry Pi KB-Artikel um mehr über die erforderliche Ausrüstung und die technischen Einrichtungsverfahren zu erfahren.

Berichte

Eine Kurzanleitung zur Verwendung des Menüs „Berichte“ und häufig verwendeter Berichte im Turniermanager.

Teamlisten

  • Ein Bericht, der für den Team-Check-in, den Bewertungsraum und allgemeine Bereiche verwendet wird, in denen bekannt sein muss, wer alle Teams sind.

Spiellisten und Ergebnisse

  • Spiellisten können ausgedruckt und an die Teams, den Punktestand und die Warteschlangenhelfer verteilt werden.

Qualifikationsranglisten

  • Ein Bericht, der von Richtern regelmäßig zur Bestimmung der Entschädigung angefordert wird.
  • Zeigt die Qualifikationsranglisten bei einer Veranstaltung.
  • Bei einer gemischten Veranstaltung kann keine Trennung nach Altersgruppen erfolgen.

Fähigkeiten-Herausforderung

  • Ein Bericht, der von Richtern regelmäßig zur Bestimmung der Entschädigung angefordert wird.
  • Zeigt die Rangliste der Skills Challenge bei einer Veranstaltung
  • Bei gemischten Veranstaltungen kann eine Trennung nach Altersgruppen erfolgen.

Ausscheidungsrangliste (V5RC/VURC/Luftdrohnen-Wettbewerb)

  • Ein Bericht, der für die Warteschlangeneinteilung von Freiwilligen, Moderatoren und Außendienstmitarbeitern während der Ausscheidungsspiele des V5RC/VURC/Aerial Drone Competition nützlich ist.

Auszeichnungen/Skript zur Preisverleihung

  • Wenn bewertete Auszeichnungen eingegeben und leistungsbasierte Ergebnisse vorliegen (Gewinner automatisch eintragen auf der Registerkarte „Auszeichnungen“), wählen Sie diesen Bericht aus, um alle Auszeichnungsskripte mit den Gewinnern für die Preisverleihung auszudrucken.

Ansagerblätter

  • Berichte, die Moderatoren regelmäßig verwenden und auf die sie verweisen.

Zeichen

  • Boxenschilder können ausgedruckt und an den Boxentischen angebracht werden
  • Feldschilder können auf den Feldern befestigt werden, um Publikum und Team als Referenz zu dienen
  • Allianzauswahlzeichen werden für jedes Event verwendet, bei dem dieser Prozess vor Ausscheidungsspielen durchgeführt wird.

Zertifikate

  • Kann ausgedruckt und an Teams verteilt werden
  • Wird zusätzlich zu oder anstelle von Trophäen verwendet.

Spieldokumente

  • Ein Ort zum Ausdrucken von Bewertungsbögen, wenn Sie die Bewertung papierbasiert verwenden oder die Bewertung per Tablet nicht mehr funktioniert.

Helfen

Eine Kurzanleitung zur Verwendung des Hilfemenüs im Turniermanager.

Hilfe.png

Benutzerhandbuch

TM Mobile-Benutzerhandbuch

  • Vollständige Anleitung zur Tablet-Bewertung und zum Verbinden mobiler Geräte.

IP-Adresse abrufen

  • Zeigt die IP-Adresse des Servercomputers an.
  • Veröffentlichen Sie niemals die IP-Adresse des Servers und geben Sie sie nicht an Dritte weiter.

Nach Updates suchen

  • Wenn der Tournament Manager geöffnet wird, wird automatisch nach Updates gesucht. Sie können dies aber auch in dieser Menüoption überprüfen.

Über Tournament Manager

  • Kann die aktuelle Version des Turniermanagers überprüfen