Guía de referencia rápida de TM: características comunes

Herramientas

Una guía de referencia rápida para usar el menú Herramientas en el Administrador de torneos.

Llegada del equipo

Team_Checkin.png

  • Selecciona los equipos cuando lleguen e indica qué equipos están presentes en un evento.
  • Tarea importante a realizar si es necesario volver a ejecutar el cronograma durante el evento.
  • Se puede hacer en papel y transferir manualmente al gestor de torneos o de forma inalámbrica a través del servidor web

Inspección

Inspection.png

  • Seleccione el equipo e indique si ha completado parcialmente o superado la inspección
  • Se puede hacer en papel y transferir manualmente al gestor de torneos o de forma inalámbrica a través del servidor web

Dispositivos móviles

Mobile_Devices.png

  • Autorizar y configurar dispositivos móviles para anotar coincidencias, habilidades, iniciar/detener coincidencias e inspección.
  • Los dispositivos móviles deben conectarse mediante la aplicación TM Mobile
  • Los dispositivos móviles se agotan cada 2 horas, así que seleccione regularmente "Habilitar todos los dispositivos" para evitar que se desconecten durante el evento.
  • Para obtener más información sobre el uso de dispositivos móviles, visite el artículo de la Biblioteca Rec sobre la puntuación de tabletas.

Cola de eliminaciones/partidos finales

  • Elim_Final_Match_Queue.png
    Al ejecutar partidos de Eliminación o Finales, use esta función para asignar cada partido a un campo específico. Esto asegurará que cada coincidencia se muestre en el temporizador de campo correcto.
  • Los partidos deben asignarse después de cada ronda de eliminación.

Ejecutar asistente

Welcome_2.png

  • Se utiliza cuando se necesita crear un nuevo archivo de administrador de torneos.
  • El uso de esta función borra todos los datos del evento.
  • Asegúrese de que "Guardar una copia del archivo del torneo" esté marcado como copia de seguridad
  • En un evento, si es necesario regenerar el cronograma, se debe utilizar la opción "Regenerar cronograma de coincidencias".

Nota: La mejor práctica es ejecutar el calendario de partidos solo después de que todos los equipos se hayan registrado y hayan completado la inspección del robot.

Regenerar programa de coincidencias

Welcome.png

  • Se utiliza cuando se necesita crear un nuevo calendario de partidos.
  • Asegúrese de que "Guardar una copia del archivo del torneo" esté marcado como copia de seguridad
  • Si todos los equipos no se han registrado, aparecerá un mensaje en el que se les pedirá que usen todos los equipos o se excluirá a aquellos que no se hayan registrado.

Checked-in_Teams.png

  • Cuando se haya regenerado el calendario de partidos, si ya se han registrado las puntuaciones del Desafío de habilidades, asegúrese de que la casilla "Preservar puntuaciones de habilidades" esté marcada para guardar los datos del Desafío de habilidades ingresados previamente

Preserve_Skills_Scores.png

Opciones

Category.pngCategory_2.png

  • Se utiliza para acceder o cambiar las configuraciones iniciales de eventos
  • Para eventos con partidos de Finales solamente (VIQRC), seleccione "Finales" para confirmar que el número de alianzas de Finales deseadas es correcto.
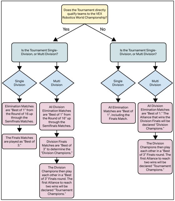
  • Para eventos con coincidencias de eliminación, seleccione "Ganancias de eliminación" y verifique la precisión. Para determinar qué configuración configurar para los partidos de Elimination Finals, consulte el diagrama de flujo a continuación.

Flow_Chart.png

Control de conjunto de campos

Una guía de referencia rápida para usar el menú Control de conjunto de campos en el Administrador de torneos.

Match_Field_Set.png

  • Seleccione Field Set Control > Correct Field Set para poner en cola las coincidencias, iniciar y detener las coincidencias, reproducir los sonidos de las coincidencias y controlar la visualización de la audiencia
    • Para obtener información sobre cómo usar la pantalla Control de configuración de campo, visite el artículo de la Base de conocimientos sobre Prácticas de carrera/Partidas de calificación
  • Seleccionar conjuntos de campos de habilidades al operar campos de desafío de habilidades

Field_Set_Control.png

Pantallas

Una guía de referencia rápida para usar el menú Pantallas en el Administrador de torneos.

Pantalla Pit

Visualización del foso de clasificación de calificación

Qual_Rankings.png
Desafío de habilidades Pantalla de hoyos

Skills_Challenge.png

Visualización del foso del soporte de eliminación

Elimination_Bracket.png

Visualización del foso de inspección

Inspection.png
Se configura una pantalla Pit para mostrar datos en vivo durante un evento. Por lo general, estas pantallas se instalan en todo el recinto utilizando proyectores o grandes pantallas de televisión de alta definición.

  • Usos comunes de esta pantalla:
  • Clasificaciones de partidos de clasificación
  • Clasificaciones de desafíos de habilidades
  • Inspección
  • Soporte de eliminación
  • Logotipos
  • Horarios

Si no se configura durante la creación del archivo inicial del Administrador de torneos, se pueden configurar pantallas de hoyos adicionales en > Opciones de herramientas Pantallas de > hoyos. La información que se muestra en una pantalla de foso específica se puede cambiar en cualquier momento seleccionando Pantallas Control de pantalla de > foso y eligiendo qué pantalla cambiar. Práctica recomendada: Nombre el foso Muestre algo relacionado con el lugar donde se encuentra en el lugar para que sea fácil de encontrar y se necesite un cambio.

Pit_Display.png

Visualización de la audiencia

Se configura una pantalla de audiencia para proporcionar información a los espectadores del evento. La información que se muestra en esta pantalla incluye el temporizador del partido, los resultados de la puntuación del partido, la selección de la alianza, la alimentación de la cámara con superposición (si se usan cámaras) y las diapositivas de la ceremonia de entrega de premios. La mayoría de los eventos que usan Audience Display lo mostrarán en una pantalla grande que se enfrenta a la audiencia usando un proyector. Además, el programa Audience Display genera los sonidos del juego, como el timbre de inicio y el timbre de fin de partido. Por lo general, la salida de audio de la computadora Audience Display se conectará al sistema A/V en el lugar de la competencia para permitir que los competidores y espectadores escuchen los sonidos del juego.

Se pueden configurar pantallas de audiencia adicionales seleccionando Pantallas > Iniciar nueva pantalla Pantalla de > audiencia completa o Superposición. Las superposiciones solo se utilizan con cámaras de video. Si no se están utilizando cámaras de video, seleccione Lleno. Cuando se selecciona y activa un conjunto de campos, la información que se muestra en la pantalla del público se puede cambiar en cualquier momento seleccionando la información deseada en la pantalla correspondiente del conjunto de campos

Audience_Display.png
Visualización de la cola de campos

Qual_1.png

Qual_Timer.png

La visualización de la cola de campos está destinada a ubicarse cerca de un campo de competencia y muestra información específica solo para ese campo. Antes de un partido, la visualización de la cola de campo muestra qué equipos están programados para competir en el próximo partido en ese campo y cuánto tiempo queda antes de que comience el partido. Durante una coincidencia, la pantalla de cola de campos muestra el temporizador de coincidencia para ese campo. Los eventos que utilizan la pantalla de cola de campo generalmente lo muestran en un monitor de computadora normal ubicado cerca del campo. Se puede comprar un soporte si un socio del evento quiere que el monitor esté conectado directamente a un perímetro de campo relacionado con V5RC.

Recuerde, los 3 programas de visualización son opcionales. Sin embargo, la mayoría de los torneos querrán al menos usar una pantalla de audiencia, ya que este programa es donde se muestra el temporizador del partido y también genera los sonidos del partido.

Configurar pantallas remotas (Raspberry Pi)

Los Raspberry Pi son medios rápidos y eficientes para configurar todas y cada una de las pantallas en un evento. Cuando una Raspberry Pi está conectada a la red, se puede configurar como cualquiera de los 3 tipos de pantalla, asignada a cualquier campo/conjunto de campos, y se le da un nombre para facilitar la ubicación. Si un Pi de frambuesa necesita actualizarse (resaltado en rojo con un *), se puede hacer fácilmente desde este menú seleccionando el Software de visualización de > actualización de Pi. Visite el artículo de Raspberry Pi KB para obtener información sobre el equipo requerido y los procedimientos de configuración técnica.

Informes

Una guía de referencia rápida para usar el menú Informes y los informes de uso común en el Administrador de torneos.

Listas de equipos

  • Un informe utilizado para la llegada del equipo, la sala de jueces y las áreas generales que necesitan saber quiénes son todos los equipos.

Listas de coincidencias y resultados

  • Las listas de partidos se pueden imprimir y entregar a los equipos, la tabla de puntuación y los voluntarios que hacen cola

Clasificaciones de calificación

  • Un informe solicitado regularmente por los jueces para ayudar a determinar los premios.
  • Muestra las clasificaciones en un evento.
  • No se puede separar por grupo de edad si se trata de un evento mixto.

Desafío de habilidades

  • Un informe solicitado regularmente por los jueces para ayudar a determinar los premios.
  • Muestra las clasificaciones del Desafío de habilidades en un evento
  • Se puede separar por grupo de edad si se trata de un evento mixto.

Escalera de eliminación (V5RC/VURC/Competencia de drones aéreos)

  • Un informe útil para poner en cola a voluntarios, maestros de ceremonias y personal de campo durante los partidos de eliminación de V5RC/VURC/Aerial Drone Competition.

Guión de Premios/Ceremonia de entrega de premios

  • Cuando se ingresen los premios juzgados y se completen los resultados basados en el rendimiento (ganadores de llenado automático en la pestaña Premios), seleccione este informe para obtener todos los guiones de premios con los ganadores impresos para la ceremonia de entrega de premios.

Hojas de Locutor

  • Informes que los maestros de ceremonias usan y consultan regularmente.

Señales

  • Los letreros de hoyos se pueden imprimir y colocar en las mesas de hoyos
  • Los letreros de campo se pueden asegurar a los campos para referencia de la audiencia y el equipo
  • Los signos de selección de la alianza se utilizan para cualquier evento que realice este proceso antes de los partidos de eliminación

Certificados

  • Se puede imprimir y entregar a los equipos
  • Se utiliza además o en lugar de trofeos.

Documentos del juego

  • Un lugar para imprimir las hojas de puntuación si se utiliza la puntuación en papel o si la puntuación de la tableta deja de funcionar.

Ayuda

Una guía de referencia rápida para usar el menú Ayuda en el Administrador de torneos.

Help.png

Guía del usuario

  • La guía de usuario completa del Gestor de torneos creada por DWAB.

Guía del usuario de TM Mobile

  • Guía completa sobre la puntuación de las tabletas y cómo conectar dispositivos móviles.

Obtener dirección IP

  • Muestra la dirección IP del equipo servidor.
  • Nunca publique la dirección IP del servidor ni la comparta con nadie.

Buscar actualizaciones

  • Cuando se abra el Administrador de torneos, buscará automáticamente actualizaciones, pero también se puede verificar en esta opción de menú.

Acerca del administrador del torneo

  • Puede verificar la versión actual del Administrador de torneos