Guía de Referencia Rápida de TM: Selección de Alianza, Eliminaciones y Finales

Selección de Alianza (V5RC)

Una guía de referencia rápida para ejecutar Alliance Selection.

Una vez que se completen las partidas de clasificación, la siguiente tarea es proceder con la Selección de Alianza, si la configuración del juego requiere un Torneo de Eliminación. La Selección de la Alianza es el proceso de permitir que los mejores equipos clasificados en el torneo seleccionen socios de la alianza para competir con ellos durante la ronda de eliminación.

Antes de comenzar la selección de alianzas:

  • Asegúrese de que todos los partidos de calificación se hayan calificado y guardado (todas las casillas de verificación verdes)
  • Confirme que los partidos de las Finales estén configurados correctamente: Herramientas > Opciones > Eliminación Ganancias
  • Confirmar que un representante estudiantil esté presente para cada equipo
  • Utilice la ventana de conjunto de campos para cambiar la visualización de la audiencia a la opción de selección de alianzas
  • Imprimir letreros de selección de alianzas y distribuir o diseñar en orden: Informes > Letreros de selección de > alianzas

Para continuar con la selección de la alianza:

  • Seleccione la pestaña Selección de Alianza en la Ventana Principal.

Alliance_Selection.png

  • Seleccione el botón Iniciar selección de alianza. Esto bloqueará todos los partidos de clasificación para evitar cambios y obtener las clasificaciones más actuales para completar el cuadro de equipos disponibles en el lado izquierdo de la ventana.

Start_Alliance_Selection.png

  • Seleccione una opción para iniciar el proceso de selección de alianzas.
    • Iniciar la selección de alianzas con todos los equipos (los más utilizados)
    • Marcar los equipos como no elegibles antes de comenzar
      • Se utiliza si algunos equipos no son elegibles para la Selección de Alianza antes de comenzar
      • Se utiliza si se debe evitar que un equipo sea capitán de la alianza
      • Se utiliza si los equipos elegibles han abandonado el evento o no están presentes para la Selección de la Alianza
    • Iniciar selección de alianza en modo manual - no se utiliza para eventos oficiales/clasificatorios

Start_Alliance_Selection_-_Options.png

  • Una vez iniciada la Selección de Alianza, el contenido de la pestaña cambiará y habrá nuevos botones disponibles.
  • El operador del Gestor de torneos puede facilitar la búsqueda de equipos ordenando los equipos por rango o por número. Haga clic en el encabezado de la columna deseada para ordenar.

TM_-_Available_Teams.png

  • Cuando un capitán de la alianza selecciona un compañero, el operador del Gerente de Torneo debe resaltar el equipo correcto en el cuadro Equipos disponibles y hacer clic en el botón Agregar equipo.

Add_Team.png

  • Aparecerá una ventana emergente que preguntará si el equipo seleccionado eligió Aceptar o Rechazar. El botón Aceptar agregará el equipo seleccionado a la alianza, mientras que el botón Rechazar marcará el equipo como rechazado. Cuando un equipo rechaza, sigue siendo elegible para ser capitán de la alianza si está lo suficientemente alto pero no puede ser seleccionado por otro capitán de la alianza. El equipo aparecerá en un color más claro en la lista de equipos disponibles para indicarlo.

Selected_by_Alliance.png

  • A medida que continúe la Selección de Alianza, el operador del Gerente de Torneo continuará registrando las selecciones realizadas por los capitanes de la alianza hasta que se completen todas las alianzas.
  • Una vez que se hayan realizado todas las selecciones, se debe verificar la exactitud de todo antes de hacer clic en Finalizar alianzas.

Finalize_Alliances.png

  • Aparecerá una ventana emergente que preguntará "¿Está seguro de que desea finalizar las alianzas?". Si todo es correcto, seleccione Sí, si no, seleccione No para realizar cambios.

Finalize_Alliance_-_Confirm.png

  • Las alianzas ahora se bloquearán y se creará la primera ronda de partidas de eliminación.
    • Los partidos serán visibles en la pestaña Puntuación en el Administrador de torneos
    • El soporte de eliminación se puede mostrar en las pantallas de foso y audiencia deseadas

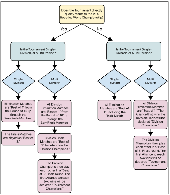
Ganancias de eliminación (V5RC & VURC)

Las partidas eliminatorias son una combinación de "Lo mejor de 1" y "Lo mejor de 3". "Mejor de 1" significa que la Alianza
ganadora en cada Partido avanza a la siguiente ronda del Grupo de Eliminación. "Al mejor de 3" significa
que la primera alianza en alcanzar dos victorias avanzará. Para determinar qué formato debe seguir un evento, consulte el diagrama de flujo:

Un Socio de Evento siempre debe verificar que el formato de eliminación correcto esté configurado en el Administrador de Torneos ANTES de que comiencen las rondas de eliminación (Herramientas - Opciones - Ganancias de Eliminación).

Coincidencias de eliminación (V5RC & VURC)

Una guía de referencia rápida para ejecutar partidas de eliminación.

Antes de que comience cada ronda de eliminación, asigne cada partido de esa ronda a un campo:

  • Herramientas > Eliminación/Cola de partidos finales
  • Asigne cada coincidencia a un campo de forma rotativa y seleccione "Cola"
    • Si no aparecen coincidencias en las pantallas del temporizador de campo, vuelva a la pestaña Puntuación, abra la carpeta Eliminación, busque la primera coincidencia en la ronda actual, haga clic con el botón derecho y haga cola en Control de campo
  • Usar solo campos de competencia
  • El proceso debe repetirse al comienzo de cada ronda de eliminación

Elimination_Finals_Match_Queue.png

Ejecute las coincidencias de eliminación, si la configuración del juego las requiere. Los partidos de eliminación se operan de manera muy similar a los partidos de clasificación y práctica. Una diferencia durante los partidos de eliminación es que los partidos no aparecerán en el Árbol de la Lista de Partidos hasta que se conozcan las alianzas que competirán en el partido. Esto significa que una vez finalizada la Selección de Alianza, las únicas coincidencias que aparecerán inicialmente serán las de primera ronda. Cada vez que se anota un partido de eliminación, el Gerente del Torneo verifica la escala de Eliminación y determina si se pueden crear nuevos partidos. Se recomienda mostrar el puntaje después de cada partido de Eliminación/Finales para saber quién gana y sigue adelante en el torneo.

Partidos finales (VIQRC)

Una guía de referencia rápida para organizar partidos de las finales de VIQRC.

La competencia de robótica VEX IQ crea automáticamente alianzas basadas en el número preestablecido de alianzas de finales. El equipo mejor clasificado se empareja con el segundo equipo clasificado, el tercero con el cuarto, etc. hasta que se haya alcanzado el número de alianza de las Finales. Cada alianza juega una sola partida final para determinar la alianza ganadora.

Cuando todos los partidos de clasificación estén completos, anotados y guardados, cree los partidos de la fase final

  • Partidos > Crear Partidos Finales

Create_Finals_Match.png

  • Si los equipos deben ser excluidos por cualquier motivo (Código de Conducta, abandono anticipado del evento, etc.), seleccione el equipo y excluya. De lo contrario, seleccione "Crear partidos finales" para continuar.

Create_Finals_Match_Options.png

  • Los partidos de las finales ahora se crean y se ubican en la carpeta Finales en la pestaña Puntuación.

Antes de comenzar los partidos de las Finales, asigne cada partido a un campo

  • Herramientas > Eliminación/Cola de partidos finales
  • Asigne cada coincidencia a un campo de forma rotativa y seleccione "Cola"
    • Si no aparecen coincidencias en las pantallas del temporizador de campo, vuelva a la pestaña Puntuación, abra la carpeta Eliminación, busque la primera coincidencia en la ronda actual, haga clic con el botón derecho y haga cola en Control de campo

Elimination_Finals_Match_Queue_VIQC.png
Los partidos de las finales funcionarán de la misma manera que los partidos de clasificación: haciendo colas en los campos y mostrando los resultados en las pantallas. Se recomienda mostrar la puntuación después de cada partido de las Finales para saber cuál es la puntuación a batir.

Hora de parada de coincidencia

Un Socio de Evento debe estar familiarizado con el concepto de Tiempo de Partida y cuándo podría usarse en un evento VIQRC. Para obtener detalles específicos sobre el tiempo de parada del partido, consulte el manual de juego actual de VIQRC.