Työkalut

Pikaopas Tournament Managerin Työkalut-valikon käyttöön.

Joukkueen sisäänkirjautuminen

Team_Checkin.png

  • Valitse joukkueet saapuessaan ja ilmoita, mitkä joukkueet ovat paikalla tapahtumassa.
  • Tärkeä tehtävä suoritettavana, jos aikataulu on suoritettava uudelleen tapahtuman aikana.
  • Voidaan tehdä paperilla ja siirtää manuaalisesti Tournament Manageriin tai langattomasti verkkopalvelimen kautta

Tarkastus

Inspection.png

  • Valitse tiimi ja ilmoita, ovatko he suorittaneet tarkastuksen osittain tai läpäisseet
  • Voidaan tehdä paperilla ja siirtää manuaalisesti Tournament Manageriin tai langattomasti verkkopalvelimen kautta

Mobiililaitteet

Mobile_Devices.png

  • Valtuuta ja määritä mobiililaitteet tulostamaan otteluita, taitoja, aloittamaan/lopettamaan otteluita ja tarkastamaan.
  • Mobiililaitteiden on yhdistettävä TM Mobile -sovelluksella
  • Mobiililaitteet aikakatkaistaan ​​2 tunnin välein, joten valitse säännöllisesti "Ota kaikki laitteet käyttöön", jotta ne eivät katkea tapahtuman aikana.
  • Lisätietoja mobiililaitteiden käytöstä on Tablet Scoring -artikkelissa REC Library.

Pudotus-/finaaliottelujono

  • Elim_Final_Match_Queue.png
    Kun käytät eliminointi- tai finaaliotteluita, käytä tätä ominaisuutta määrittääksesi jokaisen ottelun tiettyyn kenttään. Tämä varmistaa, että jokainen ottelu näkyy oikealla kenttäajastimella.
  • Ottelut on jaettava jokaisen pudotuskierroksen jälkeen.

Suorita ohjattu toiminto

Tervetuloa_2.png

  • Käytetään, kun on luotava upouusi Tournament Manager -tiedosto.
  • Tämän ominaisuuden käyttäminen poistaa kaikki tapahtumatiedot.
  • Varmista, että "Tallenna turnaustiedoston kopio" on valittuna varmuuskopiona
  • Tapahtumassa, jos aikataulu on luotava uudelleen, sen sijaan tulisi käyttää "Regenerate Match Schedule" -vaihtoehtoa.

Huomautus: Paras käytäntö on ajaa otteluohjelma vasta, kun kaikki joukkueet ovat kirjautuneet sisään ja suorittaneet robotin tarkastuksen.

Luo otteluaikataulu uudelleen

Tervetuloa.png

  • Käytetään, kun on luotava uusi otteluaikataulu.
  • Varmista, että "Tallenna turnaustiedoston kopio" on valittuna varmuuskopiona
  • Jos kaikki joukkueet eivät ole kirjautuneet sisään, näkyviin tulee kehote, jossa pyydetään käyttämään kaikkia tiimejä tai sulkemaan pois ne, jotka eivät ole kirjautuneet sisään

Checked-in_Teams.png

  • Kun otteluohjelma on luotu uudelleen, jos Skills Challenge -tulokset on jo tallennettu, varmista, että Säilytä taitojen tulokset -ruutu on valittuna, jotta kaikki aiemmin syötetyt Skills Challenge -haasteen tiedot tallennetaan.

Preserve_Skills_Scores.png

Vaihtoehdot

Category.pngCategory_2.png

  • Käytetään tapahtuman alkukokoonpanojen avaamiseen tai muuttamiseen
  • Tapahtumissa, joissa on vain finaaliotteluita (VIQRC), valitse Finaalit varmistaaksesi, että haluttujen finaaliliittojen määrä on oikea.
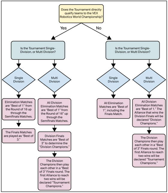
  • Tapahtumissa, joissa on eliminointiotteluita, valitse "Puhdintojen voitot" ja tarkista tarkkuus. Katso alla olevasta vuokaaviosta, mikä asetus määritetään Elimination Finals -otteluille.

Flow_Chart.png

Kenttäsarjan ohjaus

Pikaopas Tournament Managerin Field Set Control -valikon käyttöön.

Match_Field_Set.png

  • Valitse kenttäjoukko Ohjaus > Korjaa kenttä Aseta ottelut jonoon, aloita ja lopeta ottelut, toista otteluääniä ja ohjaa yleisön näyttöä
    • Lisätietoja Field Set Control -näytön käyttämisestä on KB-artikkelissa, joka käsittelee harjoitus-/pätevyysotteluita.
  • Valitse Skills Field Sets, kun käytät Skills Challenge Fields -kenttiä

Field_Set_Control.png

Näytöt

Pikaopas Tournament Managerin Näytöt-valikon käyttöön.

Pit Display

Pätevyysjärjestyksen Pit Display

Qual_Rankings.png
Skills Challenge Pit Display

Skills_Challenge.png

Elimination Bracket Pit Display

Elimination_Bracket.png

Tarkastuskuoppaan näyttö

Inspection.png
Pit Display on asetettu ja määritetty näyttämään live-dataa tapahtuman aikana. Nämä näytöt asennetaan yleensä koko tapahtumapaikkaan käyttämällä projektoreita tai suuria HDTV-näyttöjä.

  • Tämän näytön yleisiä käyttötarkoituksia:
  • Karsintaottelun sijoitukset
  • Skills Challenge Rankings
  • Tarkastus
  • Eliminointikiinnike
  • Logot
  • Aikataulut

Jos sitä ei ole määritetty ensimmäisen Tournament Manager -tiedoston luonnin aikana, lisää Pit Display -näyttöjä voidaan määrittää kohdassa Työkalut > Asetukset > Pit-näytöt. Tietyllä Pit Display -näytöllä näkyviä tietoja voidaan muuttaa milloin tahansa valitsemalla Displays > Pit Display Control ja valitsemalla muutettavan näytön. Paras käytäntö: Anna Pit Displaylle nimeksi jotain, joka liittyy sen sijaintiin, jotta se on helppo löytää ja sitä tarvitaan.

Pit_Display.png

Yleisön näyttö

Yleisönäyttö on perustettu tarjoamaan tietoa tapahtuman katsojille. Tällä näytöllä näkyvät tiedot sisältävät otteluajastimen, ottelutulostulokset, liittoutuman valinnan, kamerasyötteen peittokuvalla (jos käytät kameroita) ja palkintoseremonian diat. Useimmat yleisönäyttöä käyttävät tapahtumat näyttävät sen suurella näytöllä, joka on projektorin avulla katsojaa kohti. Lisäksi Audience Display -ohjelma luo pelin äänet, kuten ottelun alkamiskellon ja ottelun lopun summerin. Yleensä Audience Display -tietokoneen äänilähtö liitetään kilpailupaikan A/V-järjestelmään, jotta kilpailijat ja katsojat voivat kuulla pelin äänet.

Lisää yleisönäyttöjä voidaan määrittää valitsemalla Näytöt > Aloita uusi näyttö > Yleisönäyttö täynnä tai Peittokuva. Peittokuvia käytetään vain videokameroissa. Jos videokameroita ei käytetä, valitse Full. Kun kenttäsarja on valittu ja aktiivinen, yleisönäytössä näkyvää tietoa voidaan muuttaa milloin tahansa valitsemalla haluamasi tiedot vastaavasta kenttäsarjanäytöstä.

Audience_Display.png
Kenttäjonon näyttö

Qual_1.png

Qual_Timer.png

Kenttäjononäyttö on tarkoitettu sijoitettavaksi lähelle kilpailukenttää ja se näyttää vain kyseiseen kenttään liittyviä tietoja. Ennen ottelua Field Queue Display näyttää, mitkä joukkueet kilpailevat seuraavassa ottelussa kyseisellä kentällä ja kuinka paljon aikaa on jäljellä ennen ottelun alkamista. Ottelun aikana Field Queue Display näyttää ottelun ajastimen kyseiselle kentälle. Tapahtumat, jotka käyttävät Field Queue Display -näyttöä, näyttävät sen tyypillisesti tavallisella tietokoneen näytöllä, joka sijaitsee lähellä peltoa. Kiinnike on ostettavissa, jos tapahtumakumppani haluaa monitorin liitettävän suoraan V5RC:hen liittyvään kentän kehään.

Muista, että kaikki 3 näyttöohjelmaa ovat valinnaisia. Useimmat turnaukset haluavat kuitenkin käyttää vähintään yleisönäyttöä, koska tässä ohjelmassa näytetään otteluajastin ja se tuottaa myös otteluäänet.

Määritä etänäytöt (Raspberry Pi)

Raspberry Pi:t ovat nopeita ja tehokkaita tapoja määrittää tapahtuman kaikki näytöt. Kun Raspberry pi on kytketty verkkoon, se voidaan määrittää joksikin kolmesta näyttötyypistä, määrittää mille tahansa kentälle/kenttäjoukolle ja sille voidaan antaa nimi paikantamista varten. Jos Raspberry pi on päivitettävä (korostettu punaisella *-merkillä), se voidaan tehdä helposti tästä valikosta valitsemalla Pi > Update Display Software. Vieraile Raspberry Pi KB -artikkelissa saadaksesi lisätietoja tarvittavista laitteista ja teknisistä asennusmenettelyistä.

Raportit

Pikaopas Raportit-valikon ja yleisesti käytettyjen raporttien käyttöön Tournament Managerissa.

Joukkueluettelot

  • Raportti, jota käytetään joukkueiden sisäänkirjautumiseen, arvosteluhuoneeseen ja yleisiin alueisiin, joiden on tiedettävä, keitä kaikki joukkueet ovat.

Otteluluettelot ja tulokset

  • Ottelulistat voidaan tulostaa ja antaa joukkueille, pisteytystaulukolle ja jonossa oleville vapaaehtoisille

Pätevyysluokat

  • Tuomareiden säännöllisesti pyytämä raportti palkintojen määrittämiseksi.
  • Näyttää pätevyysjärjestyksen tapahtumassa.
  • Ei voida jakaa ikäryhmittäin, jos kyseessä on sekoitettu tapahtuma.

Taitojen haaste

  • Tuomareiden säännöllisesti pyytämä raportti palkintojen määrittämiseksi.
  • Näyttää Skills Challenge -sijoituksen tapahtumassa
  • Voidaan jakaa ikäryhmittäin, jos kyseessä on sekoitettu tapahtuma.

Elimination Ladder (V5RC/VURC/Aerial Drone Competition)

  • Raportti, joka on hyödyllinen jonoon vapaaehtoisille, työntekijöille ja kenttähenkilöstölle V5RC/VURC/Aerial Drone Competition -kilpailujen eliminointiotteluiden aikana.

Palkinnot/palkintoseremonian käsikirjoitus

  • Kun arvioidut palkinnot on syötetty ja suorituskykyyn perustuvat tulokset on saatu päätökseen (Automaattinen voittajien täyttö Palkinnot-välilehdellä), valitse tämä raportti, niin saat kaikki palkintoskriptit, joissa voittajat tulostetaan palkintoseremoniaan.

Ilmoittajataulukot

  • Raportit, joita työntekijät käyttävät ja viittaavat säännöllisesti.

Merkkejä

  • Kuoppakyltit voidaan tulostaa ja sijoittaa varikkopöytiin
  • Kentoihin voidaan kiinnittää kenttäkyltit yleisölle ja tiimille
  • Allianssin valintamerkkejä käytetään kaikissa tapahtumissa, jotka tekevät tämän prosessin ennen pudotusotteluita

Sertifikaatit

  • Voidaan tulostaa ja antaa ryhmille
  • Käytetään palkintojen lisäksi tai sijasta.

Pelin asiakirjat

  • Paikka tulosarkkien tulostamiseen, jos käytät paperipohjaista pisteytystä tai jos tabletin pisteytys lakkaa toimimasta.

Auttaa

Pikaopas Tournament Managerin Ohje-valikon käyttöön.

Help.png

Käyttöopas

TM Mobilen käyttöopas

  • Täydellinen opas tablettien pisteytykseen ja mobiililaitteiden yhdistämiseen.

Hanki IP-osoite

  • Näyttää palvelintietokoneen IP-osoitteen.
  • Älä koskaan julkaise palvelimen IP-osoitetta tai jaa sitä kenenkään kanssa.

Tarkista päivitykset

  • Kun Tournament Manager avataan, se tarkistaa automaattisesti päivitykset, mutta se voidaan tarkistaa myös tästä valikosta.

Tietoja Tournament Managerista

  • Voi tarkistaa Tournament Managerin nykyisen version