Alliance Selection (V5RC)

Pikaopas Alliance Selectionin suorittamiseen.

Kun karsintaottelut on suoritettu, seuraava tehtävä on jatkaa Alliance Selection -valintaa, jos pelin kokoonpano vaatii eliminointiturnauksen. Alliance Selection on prosessi, jossa turnauksen parhaat karsintajoukkueet voivat valita allianssikumppaneita kilpailemaan heidän kanssaan pudotuskierroksen aikana.

Ennen kuin aloitat liittoutuman valinnan:

  • Varmista, että kaikki karsintaottelut on pisteytetty ja tallennettu (kaikki vihreät valintaruudut)
  • Varmista, että finaaliottelut on määritetty oikein: Työkalut > vaihtoehdot > eliminointivoitot
  • Varmista, että jokaisessa joukkueessa on opiskelijaedustaja
  • Käytä kenttäasetusikkunaa muuttaaksesi Yleisön näyttö Alliance Selection -vaihtoehdoksi
  • Tulosta liittoutuman valintakyltit ja levitä tai asettelu järjestyksessä: Raportit > Kylttiä > Allianssivalintakyltit

Voit jatkaa Alliance Selection -toimintoa seuraavasti:

  • Valitse Alliance Selection -välilehti pääikkunasta.

Alliance_Selection.png

  • Valitse Aloita Alliance Selection -painike. Tämä lukitsee kaikki karsintaottelut muutosten estämiseksi ja saa uusimmat sijoitukset täytettäväksi ikkunan vasemmalla puolella olevaan käytettävissä olevaan joukkueeseen.

Start_Alliance_Selection.png

  • Aloita Alliance Selection -prosessi valitsemalla vaihtoehto.
    • Aloita Alliance Selection kaikkien joukkueiden kanssa (yleisimmin käytetty)
    • Merkitse joukkueet kelpaamattomiksi ennen kuin aloitat
      • Käytetään, jos jotkin joukkueet eivät ole oikeutettuja Alliance Selection -ohjelmaan ennen aloittamista
      • Käytetään, jos joukkuetta pitäisi estää olemasta allianssikapteeni
      • Käytetään, jos kelvolliset tiimit ovat poistuneet tapahtumasta tai eivät ole läsnä Alliance Selectionissa
    • Aloita Alliance Selection manuaalisessa tilassa - ei käytetä virallisissa/karsintatapahtumissa

Start_Alliance_Selection_-_Options.png

  • Kun Alliance Selection on aloitettu, välilehden sisältö muuttuu ja uudet painikkeet ovat käytettävissä.
  • Tournament Manager -operaattori voi helpottaa joukkueiden löytämistä lajittelemalla joukkueet sijoituksen tai numeron mukaan. Napsauta haluamaasi sarakkeen otsikkoa lajitellaksesi.

TM_-_Available_Teams.png

  • Kun liittouman kapteeni valitsee kumppanin, Tournament Managerin operaattorin tulee korostaa oikea joukkue Saatavilla olevat joukkueet -ruudussa ja klikata Lisää joukkue -painiketta.

Add_Team.png

  • Näkyviin tulee ponnahdusikkuna, jossa kysytään, valitsiko valittu tiimi Hyväksy vai Hylkää. Hyväksy-painike lisää valitun joukkueen liittoumaan, kun taas Hylkää-painike merkitsee joukkueen hylätyksi. Kun joukkue kieltäytyy, he ovat edelleen oikeutettuja liittouman kapteeniksi, jos he ovat sijoittuneet riittävän korkealle, mutta toinen liittouman kapteeni ei voi valita heitä. Joukkue näkyy vaaleammalla värillä käytettävissä olevien joukkueiden luettelossa tämän ilmaisemiseksi.

Selected_by_Alliance.png

  • Alliance-valinnan jatkuessa Tournament Manager -operaattori jatkaa allianssin kapteenien tekemien valintojen tallentamista, kunnes kaikki allianssit on täytetty.
  • Kun kaikki valinnat on tehty, kaiken tarkkuus tulee tarkistaa ennen kuin napsautat Finalize Alliances.

Finalize_Alliances.png

  • Näkyviin tulee ponnahdusikkuna, jossa kysytään "Haluatko varmasti viimeistellä liittoutumat?". Jos kaikki on oikein, valitse Kyllä, jos ei, valitse Ei tehdäksesi muutokset.

Finalize_Alliance_-_Confirm.png

  • Allianssit lukittuvat nyt ja ensimmäinen kierros eliminaatiootteluista luodaan.
    • Ottelut näkyvät Tournament Managerin Pisteytys-välilehdellä
    • Eliminaatiohaarukka voidaan näyttää halutuissa pit- ja yleisönäytöissä

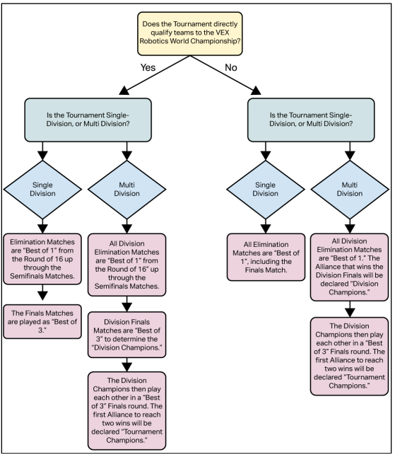
Eliminaatiovoitot (V5RC & VURC)

Eliminaatioottelut ovat sekoitus "Best of 1" ja "Best of 3". "Paras 1:stä" tarkoittaa, että
voittanut allianssi kussakin ottelussa etenee pudotussarjan seuraavalle kierrokselle. "Paras kolmesta" tarkoittaa
ta, että ensimmäinen allianssi, joka saavuttaa kaksi voittoa, pääsee eteenpäin. Voit määrittää, mitä muotoa tapahtuman tulee noudattaa, katso vuokaaviota:

Tapahtumakumppanin tulee aina tarkistaa, että oikea pudotusmuoto on asetettu Tournament Managerissa ENNEN pudotuskierroksen alkamista (Työkalut - Asetukset - Pudotusvoitot).

Pudotusottelut (V5RC & VURC)

Pikaopas Elimination-otteluiden suorittamiseen.

Ennen kuin kukin pudotuskierros alkaa, osoita jokainen kyseisen kierroksen ottelu kentälle:

  • Työkalut > Pudotus/finaalin ottelujono
  • Määritä jokainen ottelu kenttään rotaatioperiaatteella ja valitse "Jono"
    • Jos ottelut eivät näy kenttäajastimen näytöissä, palaa Scoring-välilehdelle, avaa Elimination-kansio, etsi ensimmäinen ottelu nykyiseltä kierrokselta, napsauta hiiren kakkospainikkeella ja aseta jonoon Field Controliin.
  • Käytä vain kilpailukenttiä
  • Prosessi on toistettava jokaisen eliminointikierroksen alussa

Elimination_Finals_Match_Queue.png

Suorita eliminointiottelut, jos pelin kokoonpano vaatii niitä. Pudotusottelut pelataan samalla tavalla kuin karsinta- ja harjoitusottelut. Eräs ero pudotusotteluissa on, että ottelut eivät näy otteluluettelopuussa ennen kuin ottelussa kilpailevat liittoumat ovat tiedossa. Tämä tarkoittaa, että Alliance Selection -valinnan jälkeen ainoat ottelut, jotka ilmestyvät aluksi, ovat ensimmäisen kierroksen ottelut. Joka kerta kun pudotusottelu tehdään, Tournament Manager tarkistaa eliminointiladderin ja määrittää, voidaanko uusia otteluita luoda. On suositeltavaa näyttää pisteet jokaisen eliminointi-/finaaliottelun jälkeen, jotta tiedetään, kuka voittaa ja jatkaa turnauksessa.

Finaaliottelut (VIQRC)

Pikaopas VIQRC Finals -otteluiden suorittamiseen.

VEX IQ Robotics Competition luo liittoutumia automaattisesti Finals-allianssien ennalta asetetun määrän perusteella. Parhaiten sijoittunut joukkue paritetaan toiseksi sijoittuneen joukkueen kanssa, kolmannen ja neljännen joukkueen kanssa jne., kunnes Finals-allianssin numero on saavutettu. Jokainen liittoutuma pelaa yhden finaaliottelun määrittääkseen voittavan liittouman.

Kun kaikki karsintaottelut on suoritettu, tehty ja tallennettu, luo finaaliottelut

  • Ottelut > Luo finaaliotteluita

Create_Finals_Match.png

  • Jos joukkueita on suljettava pois jostain syystä (eettiset säännöt, poistuminen tapahtumasta aikaisin jne.), valitse joukkue ja sulje pois. Muussa tapauksessa jatka valitsemalla "Luo finaaliottelut".

Create_Finals_Match_Options.png

  • Finaaliottelut on nyt luotu ja ne sijaitsevat Pisteytys-välilehden Finaalit-kansiossa.

Ennen kuin aloitat finaaliottelut, määritä jokainen ottelu kentälle

  • Työkalut > Pudotus/finaalin ottelujono
  • Määritä jokainen ottelu kenttään rotaatioperiaatteella ja valitse "Jono"
    • Jos ottelut eivät näy kenttäajastimen näytöissä, palaa Scoring-välilehdelle, avaa Elimination-kansio, etsi ensimmäinen ottelu nykyiseltä kierrokselta, napsauta hiiren kakkospainikkeella ja aseta jonoon Field Controliin.

Elimination_Finals_Match_Queue_VIQC.png
Finaaliottelut toimivat samalla tavalla kuin karsintaotteluissa: jonossa ottelut kenttiin ja tulosten näyttäminen näytöillä. On suositeltavaa näyttää pisteet jokaisen finaaliottelun jälkeen, jotta tiedät, mikä tulos on voitettava.

Ottelun lopetusaika

Tapahtumakumppanin tulee tuntea Match Stop Time -käsite ja se, milloin sitä voitaisiin käyttää VIQRC-tapahtumassa. Katso tarkemmat tiedot ottelun lopetusajasta nykyisestä VIQRC-pelioppaasta.