Outils

Un guide de référence rapide pour utiliser le menu Outils dans Tournament Manager.

Enregistrement de l'équipe

Team_Checkin.png

  • Sélectionnez les équipes à leur arrivée et indiquez quelles équipes sont présentes à un événement.
  • Tâche importante à effectuer si le calendrier doit être réexécuté pendant l'événement.
  • Peut être effectué sur papier et transféré manuellement vers Tournament Manager ou sans fil via le serveur Web

Inspection

Inspection.png

  • Sélectionnez une équipe et indiquez si elle a partiellement terminé ou réussi l'inspection
  • Peut être effectué sur papier et transféré manuellement vers Tournament Manager ou sans fil via le serveur Web

Appareils mobiles

Appareils_mobiles.png

  • Autorisez et configurez les appareils mobiles pour noter les matchs, les compétences, démarrer/arrêter les matchs et l'inspection.
  • Les appareils mobiles doivent se connecter à l'aide de l'application TM Mobile
  • Les appareils mobiles se déconnectent toutes les 2 heures, sélectionnez donc régulièrement « Activer tous les appareils » pour éviter qu'ils ne se déconnectent pendant l'événement.
  • Pour plus d'informations sur l'utilisation des appareils mobiles, consultez l'article de la bibliothèque REC sur la notation sur tablette.

File d'attente pour les matchs éliminatoires/finales

  • File d'attente pour le match final d'Elim.png
    Lorsque vous exécutez des matchs d'élimination ou de finale, utilisez cette fonctionnalité pour attribuer chaque match à un terrain spécifique. Cela garantira que chaque match s'affiche sur le chronomètre de terrain correct.
  • Les matchs doivent être attribués après chaque tour éliminatoire.

Exécuter l'assistant

Bienvenue_2.png

  • Utilisé lorsqu'un tout nouveau fichier Tournament Manager doit être créé.
  • L'utilisation de cette fonctionnalité efface toutes les données d'événement.
  • Assurez-vous que « Enregistrer une copie du fichier du tournoi » est coché comme sauvegarde
  • Lors d'un événement, si le calendrier doit être régénéré, l'option « Régénérer le calendrier des matchs » doit être utilisée à la place.

Remarque : La meilleure pratique consiste à exécuter le calendrier des matchs uniquement après que toutes les équipes se sont enregistrées et ont terminé l'inspection du robot.

Calendrier des matchs de régénération

Bienvenue.png

  • Utilisé lorsqu'un nouveau calendrier de match doit être créé.
  • Assurez-vous que « Enregistrer une copie du fichier du tournoi » est coché comme sauvegarde
  • Si toutes les équipes ne se sont pas enregistrées, une invite apparaîtra vous demandant d'utiliser toutes les équipes ou d'exclure celles qui ne se sont pas enregistrées

Équipes enregistrées.png

  • Une fois le calendrier des matchs régénéré, si les scores du Skills Challenge ont déjà été enregistrés, assurez-vous que la case « Conserver les scores des compétences » est cochée pour enregistrer toutes les données du Skills Challenge précédemment saisies.

Préserver les scores de compétences.png

Options

Catégorie.pngCatégorie_2.png

  • Utilisé pour accéder ou modifier les configurations initiales des événements
  • Pour les événements avec des matchs de finale uniquement (VIQRC), sélectionnez « Finales » pour confirmer que le nombre d'alliances de finales souhaité est correct.
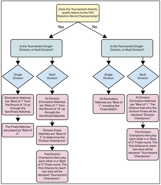
  • Pour les événements avec des matchs à élimination, sélectionnez « Victoires par élimination » et vérifiez l'exactitude. Pour déterminer quel paramètre configurer pour les matchs de finales éliminatoires, reportez-vous au diagramme ci-dessous.

Organigramme.png

Contrôle de l'ensemble de champs

Un guide de référence rapide pour l'utilisation du menu Field Set Control dans Tournament Manager.

Match_Field_Set.png

  • Sélectionnez le contrôle de l'ensemble de champs > Ensemble de champs correct pour mettre en file d'attente les matchs, démarrer et arrêter les matchs, jouer les sons des matchs et contrôler l'affichage du public
    • Pour plus d'informations sur l'utilisation de l'écran Field Set Control, consultez l'article de la base de connaissances sur l'exécution des matchs d'entraînement/de qualification
  • Sélectionnez des ensembles de champs de compétences lors de l'utilisation de champs de défi de compétences

Champ_Ensemble_Contrôle.png

Affichages

Un guide de référence rapide pour l'utilisation du menu Affichages dans Tournament Manager.

Affichage de la fosse

Affichage des stands de classement de qualification

Qual_Rankings.png
Affichage des défis de compétences

Défi_Compétences.png

Affichage des stands d'élimination

Support d'élimination.png

Affichage de la fosse d'inspection

Inspection.png
Un Pit Display est installé et configuré pour afficher des données en direct pendant un événement. Ces écrans sont généralement installés dans tout le lieu à l'aide de projecteurs ou de grands écrans HDTV.

  • Utilisations courantes de cet écran :
  • Classement des matchs de qualification
  • Classement des défis de compétences
  • Inspection
  • Tableau éliminatoire
  • Logos
  • Horaires

S'ils ne sont pas configurés lors de la création initiale du fichier Tournament Manager, des Pit Displays supplémentaires peuvent être configurés dans Outils > Options > Pit Displays. Les informations affichées sur un écran de fosse spécifique peuvent être modifiées à tout moment en sélectionnant Affichages > Contrôle de l'affichage de la fosse et en choisissant l'affichage à modifier. Meilleure pratique : Donnez à l'affichage de la fosse un nom en rapport avec l'endroit où il se trouve dans la salle afin qu'il soit facile à trouver et à modifier si nécessaire.

Affichage_de_la_pit.png

Affichage du public

Un affichage d'audience est installé pour fournir des informations aux spectateurs de l'événement. Les informations affichées sur cet écran incluent le chronomètre du match, les résultats du score du match, la sélection de l'alliance, le flux de la caméra avec superposition (si vous utilisez des caméras) et les diapositives de la cérémonie de remise des prix. La plupart des événements qui utilisent l'affichage du public le montreront sur un grand écran faisant face au public à l'aide d'un projecteur. De plus, le programme Audience Display génère les sons du jeu, tels que la cloche de début de match et le buzzer de fin de match. En règle générale, la sortie audio de l'ordinateur d'affichage du public sera connectée au système A/V du lieu de compétition pour permettre aux concurrents et aux spectateurs d'entendre les sons du jeu.

Des affichages d'audience supplémentaires peuvent être configurés en sélectionnant Affichages > Démarrer un nouvel affichage > Affichage d'audience complet ou Superposition. Les superpositions ne sont utilisées qu'avec des caméras vidéo. Si aucune caméra vidéo n'est utilisée, sélectionnez Full. Lorsqu'un ensemble de champs est sélectionné et actif, les informations affichées sur l'affichage d'audience peuvent être modifiées à tout moment en sélectionnant les informations souhaitées sur l'écran de l'ensemble de champs correspondant

Affichage_de_l'audience.png
Affichage de la file d'attente sur le terrain

Qual_1.png

Qual_Timer.png

L'affichage de la file d'attente sur le terrain est destiné à être situé à proximité d'un terrain de compétition et affiche des informations spécifiques à ce terrain uniquement. Avant un match, l'affichage de la file d'attente sur le terrain indique quelles équipes sont programmées pour participer au prochain match sur ce terrain et combien de temps il reste avant le début du match. Pendant un match, l'affichage de la file d'attente sur le terrain affiche le chronomètre du match pour ce terrain. Les événements qui utilisent l'affichage de la file d'attente sur le terrain l'affichent généralement sur un écran d'ordinateur ordinaire situé à proximité du terrain. Un support est disponible à l'achat si un partenaire événementiel souhaite que le moniteur soit fixé directement à un périmètre de terrain lié au V5RC.

N'oubliez pas que les 3 programmes d'affichage sont facultatifs. Cependant, la plupart des tournois voudront au moins utiliser un affichage d'audience car ce programme est l'endroit où le chronomètre du match est affiché et génère également les sons du match.

Configurer les écrans distants (Raspberry Pi)

Les Raspberry Pi sont un moyen rapide et efficace de configurer tous les écrans lors d'un événement. Lorsqu'un Raspberry Pi est connecté au réseau, il peut être configuré comme l'un des 3 types d'affichage, affecté à n'importe quel champ/ensemble de champs et doté d'un nom pour une localisation facile. Si un Raspberry Pi a besoin d'une mise à jour (surligné en rouge avec un *), cela peut être fait facilement à partir de ce menu en sélectionnant le logiciel d'affichage de mise à jour Pi >. Veuillez consulter l'article de la base de connaissances Raspberry Pi pour en savoir plus sur l'équipement requis et les procédures de configuration technique.

Rapports

Un guide de référence rapide sur l'utilisation du menu Rapports et des rapports couramment utilisés dans Tournament Manager.

Listes d'équipes

  • Un rapport utilisé pour l'enregistrement des équipes, la salle de jugement et les zones générales qui doivent savoir qui sont toutes les équipes.

Listes et résultats des matchs

  • Les listes de matchs peuvent être imprimées et remises aux équipes, au tableau de pointage et aux bénévoles chargés de la file d'attente.

Classement des qualifications

  • Un rapport régulièrement demandé par les juges pour aider à déterminer les récompenses.
  • Affiche les classements de qualification lors d'un événement.
  • Ne peut pas être séparé par groupe d'âge s'il s'agit d'un événement mixte.

Défi de compétences

  • Un rapport régulièrement demandé par les juges pour aider à déterminer les récompenses.
  • Affiche les classements du Skills Challenge lors d'un événement
  • Peut être séparé par groupe d'âge s'il s'agit d'un événement mixte.

Échelle éliminatoire (compétition V5RC/VURC/drone aérien)

  • Un rapport utile pour mettre en file d'attente les bénévoles, les présentateurs et le personnel de terrain lors des matchs éliminatoires de la compétition V5RC/VURC/Aerial Drone.

Prix/Script de la cérémonie de remise des prix

  • Lorsque les récompenses jugées sont saisies et que les résultats basés sur les performances sont complétés (remplissage automatique des gagnants dans l'onglet Récompenses), sélectionnez ce rapport pour obtenir tous les scripts de récompense avec les gagnants imprimés pour la cérémonie de remise des prix.

Feuilles d'annonce

  • Rapports que les présentateurs utilisent et référencent régulièrement.

Signes

  • Les panneaux de fosse peuvent être imprimés et placés sur les tables de fosse
  • Des panneaux de terrain peuvent être fixés sur les terrains pour référence au public et à l'équipe
  • Les panneaux de sélection d'alliance sont utilisés pour tout événement qui effectue ce processus avant les matchs éliminatoires

Certificats

  • Peut être imprimé et donné aux équipes
  • Utilisé en complément ou à la place des trophées.

Documents du jeu

  • Un endroit pour imprimer des feuilles de score si vous utilisez la notation sur papier ou si la notation sur tablette cesse de fonctionner.

Aide

Un guide de référence rapide pour utiliser le menu Aide dans Tournament Manager.

Aide.png

Guide de l'utilisateur

Guide d'utilisation de TM Mobile

  • Guide complet sur la notation des tablettes et comment connecter des appareils mobiles.

Obtenir l'adresse IP

  • Affiche l'adresse IP de l'ordinateur serveur.
  • Ne publiez jamais l'adresse IP du serveur et ne la partagez avec personne.

Vérifier les mises à jour

  • Lorsque Tournament Manager est ouvert, il vérifie automatiquement les mises à jour, mais peut également être vérifié dans cette option de menu.

À propos de Tournament Manager

  • Peut vérifier la version actuelle de Tournament Manager