Guide de référence rapide TM : sélection d'alliance, éliminations et finales

Sélection d'alliance (V5RC)

Un guide de référence rapide pour exécuter la sélection d'alliance.

Une fois les matchs de qualification terminés, la tâche suivante consiste à procéder à la sélection de l'alliance, si la configuration du jeu nécessite un tournoi d'élimination. La sélection d'alliance est le processus permettant aux meilleures équipes qualifiées du tournoi de sélectionner des partenaires d'alliance pour concourir avec elles lors du tour éliminatoire.

Avant de commencer la sélection de l’alliance :

  • Assurez-vous que tous les matchs de qualification ont été notés et enregistrés (toutes les cases à cocher sont vertes)
  • Confirmez que les matchs de finale sont correctement configurés : Outils > Options > Victoires par élimination
  • Confirmer qu'un représentant étudiant est présent pour chaque équipe
  • Utilisez la fenêtre de définition de champ pour modifier l'affichage de l'audience en option Sélection d'alliance
  • Imprimez les panneaux de sélection d'alliance et distribuez-les ou disposez-les dans l'ordre : Rapports >  panneaux >  panneaux de sélection d'alliance

Pour procéder à la sélection de l'alliance :

  • Sélectionnez l’onglet Sélection d’alliance dans la fenêtre principale.

Sélection_Alliance.png

  • Sélectionnez le bouton Démarrer la sélection de l'alliance. Cela verrouillera tous les matchs de qualification pour empêcher les changements et obtenir les classements les plus récents pour remplir la case des équipes disponibles sur le côté gauche de la fenêtre.

Start_Alliance_Selection.png

  • Sélectionnez une option pour démarrer le processus de sélection de l'alliance.
    • Démarrer la sélection d'alliance avec toutes les équipes (le plus couramment utilisé)
    • Marquer les équipes comme inéligibles avant de commencer
      • Utilisé si certaines équipes ne sont pas éligibles à la sélection d'alliance avant de commencer
      • Utilisé si une équipe doit être empêchée d'être capitaine d'alliance
      • Utilisé si les équipes éligibles ont quitté l'événement ou ne sont pas présentes pour la sélection de l'Alliance
    • Démarrer la sélection d'alliance en mode manuel - non utilisé pour les événements officiels/de qualification

Start_Alliance_Selection_-_Options.png

  • Une fois la sélection d'alliance lancée, le contenu de l'onglet changera et de nouveaux boutons seront disponibles.
  • L'opérateur Tournament Manager peut faciliter la recherche d'équipes en triant les équipes par rang ou par numéro. Cliquez sur l'en-tête de colonne souhaité pour trier.

TM_-_Équipes_Disponibles.png

  • Lorsqu'un capitaine d'alliance sélectionne un partenaire, l'opérateur du gestionnaire de tournoi doit mettre en surbrillance l'équipe appropriée dans la case Équipes disponibles et cliquer sur le bouton Ajouter une équipe.

Ajouter_une_équipe.png

  • Une fenêtre contextuelle apparaîtra demandant si l'équipe sélectionnée a choisi d'accepter ou de refuser. Le bouton Accepter ajoutera l'équipe sélectionnée à l'alliance tandis que le bouton Refuser marquera l'équipe comme refusée. Lorsqu'une équipe décline, elle est toujours éligible pour être capitaine d'alliance si elle est suffisamment bien classée, mais elle ne peut pas être sélectionnée par un autre capitaine d'alliance. L'équipe apparaîtra dans une couleur plus claire dans la liste des équipes disponibles pour l'indiquer.

Sélectionné_par_Alliance.png

  • Au fur et à mesure que la sélection des alliances se poursuit, l'opérateur du gestionnaire de tournoi continuera d'enregistrer les sélections effectuées par les capitaines d'alliance jusqu'à ce que toutes les alliances soient remplies.
  • Une fois toutes les sélections effectuées, tout doit être vérifié deux fois pour plus d'exactitude avant de cliquer sur Finaliser les alliances.

Finaliser_Alliances.png

  • Une fenêtre contextuelle apparaîtra vous demandant « Êtes-vous sûr de vouloir finaliser les alliances ? ». Si tout est correct, sélectionnez Oui, sinon, sélectionnez Non pour apporter des modifications.

Finaliser_Alliance_-_Confirmer.png

  • Les alliances seront désormais verrouillées et le premier tour de matchs éliminatoires sera créé.
    • Les matchs seront visibles sous l'onglet Score dans le gestionnaire de tournois
    • Le tableau d'élimination peut être affiché sur les écrans de fosse et d'audience souhaités

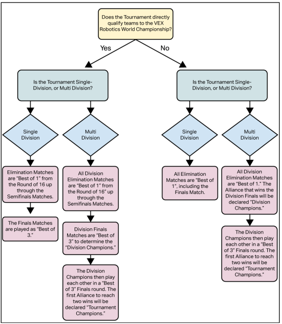
Victoires par élimination (V5RC & VURC)

Les matchs à élimination directe sont un mélange de « Meilleur des 1 » et de « Meilleur des 3 ». « Meilleur des 1 » signifie que l'Alliance
de chaque match passe au tour suivant du tableau d'élimination. « Meilleur des 3 » signifie
que la première Alliance à atteindre deux victoires avancera. Pour déterminer le format qu'un événement doit suivre, reportez-vous à l'organigramme :

Un partenaire d'événement doit toujours vérifier que le format d'élimination correct est configuré dans Tournament Manager AVANT le début des tours d'élimination (Outils - Options - Victoires par élimination).

Matchs éliminatoires (V5RC & VURC)

Un guide de référence rapide pour organiser des matchs à élimination.

Avant le début de chaque tour éliminatoire, attribuez chaque match de ce tour à un terrain :

  • Outils > File d'attente des matchs d'élimination/de finale
  • Affectez chaque match à un champ par rotation et sélectionnez « File d’attente »
    • Si les matchs n'apparaissent pas sur les écrans du chronomètre de terrain, revenez à l'onglet Notation, ouvrez le dossier Élimination, recherchez le premier match du tour en cours, faites un clic droit et mettez-le en file d'attente dans Contrôle du terrain
  • Utiliser uniquement les terrains de compétition
  • Le processus doit être répété au début de chaque tour éliminatoire

File_d'attente_pour_les_matchs_de_finale_éliminatoire.png

Exécutez les matchs éliminatoires, si la configuration du jeu l'exige. Les matchs éliminatoires se déroulent de la même manière que les matchs de qualification et d'entraînement. Une différence lors des matchs à élimination est que les matchs n'apparaîtront pas dans l'arbre de la liste des matchs tant que les alliances qui participeront au match ne seront pas connues. Cela signifie qu'une fois la sélection de l'alliance terminée, les seuls matchs qui apparaîtront initialement sont les matchs du premier tour. Chaque fois qu'un match éliminatoire est marqué, le gestionnaire de tournoi vérifie l'échelle d'élimination et détermine si de nouveaux matchs peuvent être créés. Il est recommandé d'afficher le score après chaque match d'élimination/finale pour savoir qui gagne et avance dans le tournoi.

Matchs de finale (VIQRC)

Un guide de référence rapide pour organiser les matchs de finale du VIQRC.

La compétition de robotique VEX IQ crée automatiquement des alliances en fonction du nombre prédéfini d'alliances finales. L'équipe la mieux classée est jumelée à l'équipe classée deuxième, la troisième à la quatrième, etc. jusqu'à ce que le numéro d'alliance de la finale soit atteint. Chaque alliance joue un seul match de finale pour déterminer l'alliance gagnante.

Lorsque tous les matchs de qualification sont terminés, notés et enregistrés, créez les matchs de finale

  • Matchs > Créer des matchs de finale

Créer_un_match_de_finale.png

  • Si des équipes doivent être exclues pour une raison quelconque (code de conduite, départ anticipé de l'événement, etc.), sélectionnez l'équipe et excluez-la. Sinon, sélectionnez « Créer des matchs de finale » pour continuer.

Créer_des_options_pour_les_matchs_de_finale.png

  • Les matchs finaux sont désormais créés et situés dans le dossier Finales de l'onglet Notation.

Avant de commencer les matchs de finale, attribuez chaque match à un terrain

  • Outils > File d'attente des matchs d'élimination/de finale
  • Affectez chaque match à un champ par rotation et sélectionnez « File d’attente »
    • Si les matchs n'apparaissent pas sur les écrans du chronomètre de terrain, revenez à l'onglet Notation, ouvrez le dossier Élimination, recherchez le premier match du tour en cours, faites un clic droit et mettez-le en file d'attente dans Contrôle du terrain

File_d'attente_pour_les_matchs_éliminatoires_VIQC.png
Les matchs de la finale se dérouleront de la même manière que les matchs de qualification : mise en file d'attente des matchs sur les terrains et affichage des résultats sur les écrans. Il est recommandé d'afficher le score après chaque match de finale pour savoir quel est le score à battre.

Heure d'arrêt du match

Un partenaire événementiel doit être familiarisé avec le concept de Match Stop Time et quand celui-ci pourrait être utilisé lors d'un événement VIQRC. Pour plus de détails sur l'heure d'arrêt du match, veuillez vous référer au manuel de jeu VIQRC actuel.