Eszközök

Gyors útmutató a Tournament Manager Eszközök menüjének használatához.

Csapat bejelentkezés

Team_Checkin.png

  • Válassza ki a csapatokat, amikor megérkeznek, és jelezze, hogy mely csapatok vannak jelen az eseményen.
  • Fontos elvégzendő feladat, ha az ütemezést az esemény alatt újra kell futtatni.
  • Megtehető papíron, és manuálisan átvihető a Tournament Managerbe vagy vezeték nélkül a webszerveren keresztül

Ellenőrzés

Inspection.png

  • Válassza ki a csapatot, és jelezze, hogy részben teljesítette-e vagy átment az ellenőrzésen
  • Megtehető papíron, és manuálisan átvihető a Tournament Managerbe vagy vezeték nélkül a webszerveren keresztül

Mobil eszközök

Mobile_Devices.png

  • Engedélyezze és konfigurálja a mobileszközöket a mérkőzések, készségek, mérkőzések indítása/leállítása és ellenőrzés céljából.
  • A mobileszközöknek a TM Mobile alkalmazással kell csatlakozniuk
  • A mobileszközök 2 óránként időtúllépnek, ezért rendszeresen válassza az „Összes eszköz engedélyezése” lehetőséget, hogy ne szakadjon meg az esemény alatt.
  • A mobileszközök használatával kapcsolatos további információkért keresse fel a REC Library Tablet Scoring című cikkét.

Kieső/döntő mérkőzés várólista

  • Elim_Final_Match_Queue.png
    Kiesési vagy döntős mérkőzések futtatásakor használja ezt a funkciót, hogy minden mérkőzést egy adott mezőhöz rendeljen. Ez biztosítja, hogy minden mérkőzés a megfelelő mezőnyidőzítőn jelenjen meg.
  • A mérkőzéseket minden kiesési kör után ki kell osztani.

Futtassa a varázslót

Welcome_2.png

  • Akkor használatos, ha vadonatúj Tournament Manager fájlt kell létrehozni.
  • A funkció használata törli az összes eseményadatot.
  • Győződjön meg arról, hogy a „Másolat mentése a versenyfájlról” biztonsági másolatként be van jelölve
  • Egy eseményen, ha az ütemezést újra kell generálni, a „Meccsütemezés újragenerálása” opciót kell helyette használni.

Megjegyzés: A legjobb gyakorlat az, hogy a mérkőzés ütemezését csak az összes csapat bejelentkezése és a robotellenőrzés elvégzése után kell futtatni.

Meccsütemezés újragenerálása

Welcome.png

  • Akkor használatos, ha új mérkőzésnaptárt kell létrehozni.
  • Győződjön meg arról, hogy a „Másolat mentése a versenyfájlról” biztonsági másolatként be van jelölve
  • Ha nem minden csapat jelentkezett be, megjelenik egy üzenet, amely arra kéri az összes csapat használatát, vagy kizárja azokat, akik még nem jelentkeztek be.

Checked-in_Teams.png

  • A mérkőzés ütemezésének újragenerálása után, ha a Skills Challenge pontszámai már rögzítésre kerültek, győződjön meg arról, hogy a „Képességi pontszámok megőrzése” négyzet be van jelölve a korábban megadott Skills Challenge adatok mentéséhez.

Preserve_Skills_Scores.png

Opciók

Category.pngCategory_2.png

  • A kezdeti eseménykonfigurációk eléréséhez vagy módosításához használható
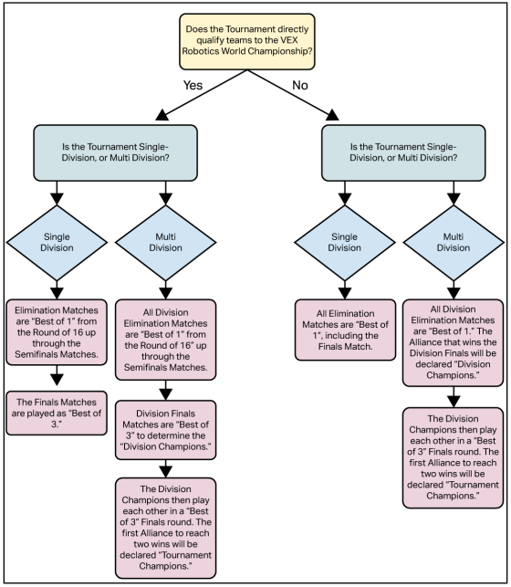
  • A csak döntős meccseket tartalmazó események (VIQRC) esetén válassza a „Döntő” lehetőséget, hogy megbizonyosodjon arról, hogy a kívánt döntős szövetségek száma helyes.
  • A kieső mérkőzésekkel rendelkező eseményeknél válassza a „Kiesési győzelmek” lehetőséget, és ellenőrizze a pontosságot. Annak meghatározásához, hogy milyen beállítást kell konfigurálni az Elimination Finals egyezésekhez, tekintse meg az alábbi folyamatábrát.

Flow_Chart.png

Field Set Control

Gyors útmutató a Tournament Manager Field Set Control menüjének használatához.

Match_Field_Set.png

  • Mezőbeállítás kiválasztása Vezérlés > Helyes mező beállítása A mérkőzések sorba állításához, a mérkőzések indításához és leállításához, a mérkőzés hangjainak lejátszásához és a közönség megjelenítésének szabályozásához
    • A Field Set Control képernyő használatával kapcsolatos információkért tekintse meg a gyakorlati/minősítő mérkőzések futásáról szóló KB-cikket.
  • A Skills Challenge Fieldek használatakor válassza ki a készségmezőkészleteket

Field_Set_Control.png

Megjeleníti

Gyors útmutató a Tournament Manager Kijelzők menüjének használatához.

Pit Display

Minősítési rangsor Gödör kijelző

Qual_Rankings.png
Skills Challenge Pit Display

Skills_Challenge.png

Elimination Bracket Pit Display

Elimination_Bracket.png

Ellenőrző gödör kijelző

Inspection.png
A Pit Display be van állítva és konfigurálva élő adatok megjelenítésére az esemény során. Ezeket a kijelzőket általában projektorok vagy nagy HDTV képernyők segítségével állítják be a helyszínen.

  • A kijelző általános felhasználási módjai:
  • Selejtező mérkőzések rangsorai
  • Skills Challenge Rangsorok
  • Ellenőrzés
  • Eltávolító tartó
  • Logók
  • Menetrendek

Ha nincs beállítva a kezdeti Tournament Manager fájl létrehozása során, további Pit Displays beállíthatók az Eszközök > Opciók > Pit Displays menüpontban. Egy adott Pit Display-n megjelenített információ bármikor módosítható a Displays > Pit Display Control (Kijelzők 0) kiválasztásával, és kiválasztja a módosítani kívánt kijelzőt. Legjobb gyakorlat: Nevezzen el a Pit Display-nek valami olyasmit, ami a helyszín helyéhez kapcsolódik, hogy könnyen megtalálhassa, és változtatásra van szükség.

Pit_Display.png

Közönségmegjelenítés

Közönségkijelzőt állítanak fel, hogy információkat nyújtsanak az esemény nézőinek. A kijelzőn megjelenő információk magukban foglalják a mérkőzés időzítőjét, a mérkőzések eredményeit, a szövetség kiválasztását, a kamera feedet a fedőréteggel (ha kamerákat használ) és a díjátadó diákat. A legtöbb olyan esemény, amely a Közönségmegjelenítést használja, egy nagy képernyőn jeleníti meg, amely egy kivetítő segítségével néz szembe a közönséggel. Ezenkívül az Audience Display program generálja a játék hangjait, például a mérkőzés kezdeti csengőjét és a meccs végi csengőt. Általában az Audience Display számítógép audiokimenetét a versenyhelyszín A/V rendszeréhez csatlakoztatják, hogy a versenyzők és a nézők hallhassák a játék hangjait.

További közönségmegjelenítések állíthatók be a Megjelenítések > Új megjelenítés indítása > Közönségmegjelenítés teljes vagy Átfedés kiválasztásával. Az átfedések csak videokamerákkal használhatók. Ha nem használ videokamerát, válassza a Teljeslehetőséget. Ha egy mezőkészlet ki van választva és aktív, a közönségkijelzőn megjelenő információk bármikor módosíthatók a kívánt információ kiválasztásával a megfelelő mezőkészlet képernyőn.

Audience_Display.png
Field Queue Display

Qual_1.png

Qual_Timer.png

A Field Queue Display egy versenymező közelében található, és csak az adott mezőre jellemző információkat jelenít meg. A mérkőzés előtt a Field Queue Display megmutatja, hogy mely csapatok indulnak a következő mérkőzésen a pályán, és mennyi idő van még hátra a mérkőzés tervezett kezdetéig. Egy mérkőzés alatt a Field Queue Display megjeleníti az adott mező mérkőzés időzítőjét. A Field Queue Displayt használó események általában a szántóföld közelében elhelyezett szokásos számítógép-monitoron jelenítik meg. Egy konzol megvásárolható, ha egy rendezvénypartner azt szeretné, hogy a monitor közvetlenül egy V5RC-vel kapcsolatos terepi kerülethez legyen csatlakoztatva.

Ne feledje, mind a 3 megjelenítési program választható. Azonban a legtöbb versenyen legalább közönségkijelzőt szeretne használni, mivel ez a program az, ahol a mérkőzés időzítője megjelenik, és a mérkőzés hangjait is generálja.

Távoli kijelzők konfigurálása (Raspberry Pi)

A Raspberry Pi gyors és hatékony eszköz az események bármely és összes kijelzőjének konfigurálására. Amikor egy Raspberry pi csatlakozik a hálózathoz, a 3 megjelenítési típus bármelyikeként beállítható, bármely mezőhöz/mezőkészlethez hozzárendelhető, és nevet is kaphat az egyszerű helymeghatározás érdekében. Ha egy Raspberry pi frissítésre szorul (pirossal *-gal kiemelve), akkor ezt egyszerűen megteheti ebből a menüből a Pi > Frissítés kijelzőszoftver kiválasztásával. Kérjük, tekintse meg a Raspberry Pi KB cikkét, ahol megtudhatja a szükséges berendezéseket és a műszaki beállítási eljárásokat.

Jelentések

Gyors útmutató a Reports menü használatához és a Tournament Manager gyakran használt jelentéseihez.

Csapatlisták

  • Egy jelentés, amelyet a csapatok bejelentkezéséhez, a bírálóteremhez és az általános területekhez használnak, amelyeknek tudniuk kell, hogy kik az összes csapat.

Match listák és eredmények

  • A meccslisták kinyomtathatók és a csapatoknak, a pontozótáblának és a sorban álló önkénteseknek adhatók

Képesítési rangsorok

  • A bírák által rendszeresen kért jelentés a díjak meghatározásához.
  • Megjeleníti a kvalifikációs helyezéseket egy eseményen.
  • Nem választható el korcsoportonként, ha vegyes rendezvényen zajlik.

Skills Challenge

  • A bírák által rendszeresen kért jelentés a díjak meghatározásához.
  • Megmutatja a Skills Challenge rangsorát egy eseményen
  • Vegyes rendezvényen korcsoportonként szétválasztható.

Elismerési létra (V5RC/VURC/Légi drónverseny)

  • A V5RC/VURC/Aerial Drone Competition kiesési mérkőzései során önkéntesek, alkalmazottak és terepszemélyzet sorba állítása számára hasznos jelentés.

Díjak/díjátadó forgatókönyv

  • Amikor beírják a megítélt díjakat, és elkészültek a teljesítményalapú eredmények (A nyertesek automatikus kitöltése a Díjak lapon), válassza ki ezt a jelentést, hogy megkapja a díjátadó ünnepségre kinyomtatott összes díjszkriptet a nyertesekkel.

Bemondólapok

  • Jelentések, amelyeket az emceesek rendszeresen használnak és hivatkoznak.

Jelek

  • A gödörtáblák nyomtathatók és elhelyezhetők a gödörasztalokon
  • A tereptáblák a mezőkre rögzíthetők a közönség és a csapat tájékoztatása céljából
  • A szövetség kiválasztási jeleit minden olyan eseménynél használják, amely ezt a folyamatot a kiesési mérkőzések előtt végzi

Tanúsítványok

  • Kinyomtatható és csapatoknak adható
  • Trófeák mellett vagy helyett használják.

Játékdokumentumok

  • Egy hely a pontozási lapok nyomtatására, ha papíralapú pontozást használ, vagy ha a táblagépes pontozás nem működik.

Segítség

Gyors útmutató a Tournament Manager Súgó menüjének használatához.

Help.png

Felhasználói kézikönyv

TM Mobile felhasználói kézikönyv

  • Teljes útmutató a táblagépek pontozásáról és a mobileszközök csatlakoztatásáról.

IP-cím beszerzése

  • Megmutatja a szerver számítógép IP-címét.
  • Soha ne tegye közzé a szerver IP-címét, és ne ossza meg senkivel.

Ellenőrizze a frissítéseket

  • A Tournament Manager megnyitásakor automatikusan ellenőrzi a frissítéseket, de ebben a menüpontban is ellenőrizhető.

A Tournament Managerről

  • Ellenőrizheti a Tournament Manager aktuális verzióját