TM Gyorsreferencia útmutató: Szövetség kiválasztása, kiesések és döntők

Szövetség kiválasztása (V5RC)

Gyors referencia útmutató az Alliance Selection futtatásához.

Ha a kvalifikációs mérkőzések befejeződtek, a következő feladat az Alliance Selection folytatása, ha a játék konfigurációja kiesési versenyt ír elő. Az Alliance Selection az a folyamat, amely lehetővé teszi a tornán a legjobb selejtező csapatok számára, hogy szövetségi partnereket válasszanak, hogy versenyezzenek velük a kiesési kör során.

A Szövetség kiválasztása előtt:

  • Győződjön meg arról, hogy az összes kvalifikációs mérkőzést pontozták és elmentették (minden zöld jelölőnégyzet)
  • Győződjön meg arról, hogy a döntők mérkőzései megfelelően vannak beállítva: Eszközök > Opciók > Kizárás Győzelmek
  • Győződjön meg arról, hogy minden csapatnál jelen van egy diákképviselő
  • A mezőbeállítás ablakban módosítsa a Közönségmegjelenítést a Szövetség kiválasztása opcióra
  • Nyomtassa ki a Szövetség kiválasztási tábláit, és terjesztje el vagy helyezze el sorrendben: Jelentések > táblák > Szövetség kiválasztási táblák

A Szövetség kiválasztásának folytatásához:

  • Válassza ki a Szövetség kiválasztása lapot a főablakban.

Alliance_Selection.png

  • Válassza a Start Alliance Selection gombot. Ezzel az összes kvalifikációs mérkőzést lezárja, hogy megakadályozza a változásokat, és megkapja a legfrissebb helyezéseket, hogy kitöltse az elérhető csapatok mezőt az ablak bal oldalán.

Start_Alliance_Selection.png

  • Válasszon egy lehetőséget a Szövetség kiválasztási folyamat elindításához.
    • Indítsa el a Szövetség kiválasztását az összes csapattal (leggyakrabban használt)
    • Kezdés előtt jelölje meg a csapatokat alkalmatlannak
      • Akkor használatos, ha egyes csapatok nem jogosultak a Szövetség kiválasztására az indulás előtt
      • Akkor használják, ha egy csapatot meg kell akadályozni abban, hogy szövetségi kapitány legyen
      • Akkor használatos, ha a jogosult csapatok elhagyták az eseményt, vagy nincsenek jelen a Szövetség kiválasztásakor
    • Szövetségi kiválasztás indítása kézi módban – hivatalos/kvalifikációs eseményeken nem használják

Start_Alliance_Selection_-_Options.png

  • Az Alliance Selection elindítása után a lap tartalma megváltozik, és új gombok válnak elérhetővé.
  • A Tournament Manager üzemeltetője megkönnyítheti a csapatok megtalálását azáltal, hogy rang vagy szám szerint rendezi a csapatokat. A rendezéshez kattintson a kívánt oszlopfejlécre.

TM_-_Available_Teams.png

  • Amikor a szövetségi kapitány kiválaszt egy partnert, a Tournament Manager operátorának ki kell jelölnie a megfelelő csapatot az Elérhető csapatok mezőben, és kattintson a Csapat hozzáadása gombra.

Add_Team.png

  • Megjelenik egy felugró ablak, amely megkérdezi, hogy a kiválasztott csapat az Elfogadás vagy az Elutasítás lehetőséget választotta. Az Elfogadás gomb hozzáadja a kiválasztott csapatot a szövetséghez, míg az Elutasítás gomb elutasítottként jelöli meg a csapatot. Ha egy csapat visszautasít, továbbra is jogosult szövetségi kapitánynak lenni, ha elég magasra van emelve, de más szövetségi kapitány nem választhatja ki őket. Ennek jelzésére a csapat világosabb színnel jelenik meg a rendelkezésre álló csapatok listájában.

Selected_by_Alliance.png

  • Ahogy a szövetségkiválasztás folytatódik, a versenymenedzser üzemeltetője továbbra is rögzíti a szövetségi kapitányok által végzett kijelöléseket, amíg az összes szövetséget be nem töltik.
  • Miután minden kijelölés megtörtént, mindent újra kell ellenőrizni a pontosság érdekében, mielőtt a Szövetségek véglegesítése gombra kattintana.

Finalize_Alliances.png

  • Megjelenik egy felugró ablak, amely megkérdezi: „Biztosan véglegesíteni szeretné a szövetségeket?”. Ha minden helyes, válassza az Igen lehetőséget, ha nem, válassza a Nem lehetőséget a módosításokhoz.

Finalize_Alliance_-_Confirm.png

  • A szövetségek most lezárásra kerülnek, és létrejön a kiesési mérkőzések első fordulója.
    • A mérkőzések a Tournament Manager Pontozás lapján lesznek láthatók
    • Az eliminációs keret megjeleníthető a kívánt gödör és közönség kijelzőkön

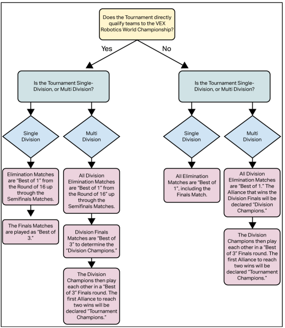
Kiesési győzelmek (V5RC & VURC)

A kieső mérkőzések a „Best of 1” és a „Best of 3” keveréke. A „Best of 1” azt jelenti, hogy a
győztes szövetség minden mérkőzésen továbbjut a kiesési kategória következő fordulójába. A „3 legjobbja” azt jelenti, hogy
, hogy az elsőként két győzelmet elérő szövetség jut tovább. Annak meghatározásához, hogy egy eseménynek milyen formátumot kell követnie, tekintse meg a folyamatábrát:

Az eseménypartnernek mindig ellenőriznie kell, hogy a helyes kiesési formátum van-e beállítva a Tournament Manager-ben ELŐTT kiesési kör kezdődik (Eszközök - Opciók - Kiesési győzelmek).

Kiesési mérkőzések (V5RC & VURC)

Gyors útmutató az Elimination mérkőzések futtatásához.

Minden kiesési kör megkezdése előtt rendelje hozzá a kör minden mérkőzését egy mezőhöz:

  • Eszközök > Kiesés/Döntő meccssor
  • Rendeljen minden mérkőzést egy mezőhöz rotációs alapon, és válassza a „Várólista” lehetőséget.
    • Ha a mérkőzések nem jelennek meg a terepidőzítő kijelzőjén, térjen vissza a Pontozás fülre, nyissa meg az Elimination mappát, keresse meg az első mérkőzést az aktuális körben, kattintson a jobb gombbal, és álljon a Field Controlhoz.
  • Csak a versenymezőket használja
  • A folyamatot minden kiesési kör elején meg kell ismételni

Elimination_Finals_Match_Queue.png

Futtassa a kiesési meccseket, ha a játék konfigurációja megkívánja őket. A selejtezőmérkőzések a kvalifikációs és az edzőmérkőzésekhez hasonlóan zajlanak. Az egyik különbség a kieső mérkőzések során az, hogy a mérkőzések nem jelennek meg a mérkőzések listája fán, amíg nem ismertek a mérkőzésen részt vevő szövetségek. Ez azt jelenti, hogy az Alliance Selection befejezése után csak az első forduló mérkőzései jelennek meg. Valahányszor egy kieső mérkőzést szereznek, a Tournament Manager ellenőrzi a kiesési ranglétrát, és megállapítja, hogy lehet-e új meccset létrehozni. Javasoljuk, hogy minden kieső/döntő meccs után mutassa meg a pontszámot, hogy megtudja, ki nyer és jut tovább a tornán.

Döntőmérkőzések (VIQRC)

Gyors útmutató a VIQRC döntők mérkőzéseinek futtatásához.

A VEX IQ Robotics Competition automatikusan szövetségeket hoz létre a Finals szövetségek előre beállított száma alapján. A legjobban rangsorolt ​​csapat a második helyen álló csapattal, a harmadik a negyedikkel stb. van párosítva, amíg el nem éri a döntő szövetségi számát. Mindegyik szövetség egyetlen döntő mérkőzést játszik, hogy meghatározza a győztes szövetséget.

Ha az összes kvalifikációs mérkőzés befejeződött, pontozott és mentett, hozza létre a döntő mérkőzéseit

  • Mérkőzések > Hozzon létre döntős meccseket

Create_Finals_Match.png

  • Ha a csapatokat bármilyen okból ki kell zárni (Etikai kódex, korai távozás az eseményről stb.), válassza ki a csapatot, és zárja ki. Ellenkező esetben válassza a „Döntőmérkőzések létrehozása” lehetőséget a folytatáshoz.

Create_Finals_Match_Options.png

  • A döntők mérkőzései most létrejöttek, és a Pontozás lap Finals mappájában találhatók.

A döntő mérkőzések megkezdése előtt rendeljen minden mérkőzést egy mezőhöz

  • Eszközök > Kiesés/Döntő meccssor
  • Rendeljen minden mérkőzést egy mezőhöz rotációs alapon, és válassza a „Várólista” lehetőséget.
    • Ha a mérkőzések nem jelennek meg a terepidőzítő kijelzőjén, térjen vissza a Pontozás fülre, nyissa meg az Elimination mappát, keresse meg az első mérkőzést az aktuális körben, kattintson a jobb gombbal, és álljon a Field Controlhoz.

Elimination_Finals_Match_Queue_VIQC.png
A döntő mérkőzései ugyanúgy működnek, mint a selejtező mérkőzések: a mérkőzések sorba állítása a pályákra és az eredmények megjelenítése a kijelzőkön. Javasoljuk, hogy minden döntő meccs után mutasd meg a pontszámot, hogy megtudd, mi a megvernivaló.

Match Stop Time

Az eseménypartnernek ismernie kell a mérkőzés leállási idejének fogalmát, és azt, hogy ez mikor használható egy VIQRC eseményen. A mérkőzés leállási idejével kapcsolatos részletes információkért tekintse meg az aktuális VIQRC játék kézikönyvét.