Utensili

Una guida di riferimento rapido all'utilizzo del menu Strumenti in Tournament Manager.

Check-in del team

Team_Checkin.png

  • Selezionare le squadre al loro arrivo e indicare quali squadre sono presenti all'evento.
  • Attività importante da svolgere se la pianificazione deve essere rieseguita durante l'evento.
  • Può essere fatto su carta e trasferito manualmente a Tournament Manager o in modalità wireless tramite il server Web

Ispezione

Ispezione.png

  • Seleziona il team e indica se ha completato parzialmente o superato l'ispezione
  • Può essere fatto su carta e trasferito manualmente a Tournament Manager o in modalità wireless tramite il server Web

Dispositivi mobili

Dispositivi_mobili.png

  • Autorizzare e configurare i dispositivi mobili per segnare partite, abilità, avviare/interrompere partite e ispezionare.
  • I dispositivi mobili devono connettersi tramite l'app TM Mobile
  • I dispositivi mobili si disconnettono ogni 2 ore, quindi seleziona regolarmente "Abilita tutti i dispositivi" per evitare che si disconnettano durante l'evento.
  • Per maggiori informazioni sull'uso dei dispositivi mobili, consulta l'articolo della REC Library sul Tablet Scoring.

Coda delle partite di eliminazione/finali

  • Elim_Final_Match_Queue.png
    Quando si svolgono partite a eliminazione o finali, utilizzare questa funzione per assegnare ogni partita a un campo specifico. In questo modo si garantirà che ogni partita venga visualizzata sul timer di campo corretto.
  • Le partite devono essere assegnate dopo ogni turno eliminatorio.

Esegui la procedura guidata

Benvenuto_2.png

  • Utilizzato quando è necessario creare un nuovo file Tournament Manager.
  • Utilizzando questa funzione vengono cancellati tutti i dati dell'evento.
  • Assicurati che "Salva una copia del file del torneo" sia selezionato come backup
  • Durante un evento, se è necessario rigenerare il programma, è opportuno utilizzare l'opzione "Rigenera programma partita".

Nota: La buona norma è quella di eseguire il programma della partita solo dopo che tutte le squadre hanno effettuato il check-in e completato l'ispezione del robot.

Rigenera il programma delle partite

Benvenuto.png

  • Utilizzato quando è necessario creare un nuovo calendario delle partite.
  • Assicurati che "Salva una copia del file del torneo" sia selezionato come backup
  • Se non tutti i team hanno effettuato il check-in, verrà visualizzato un messaggio che chiede di utilizzare tutti i team o di escludere quelli che non hanno effettuato il check-in

Check-in_Teams.png

  • Una volta rigenerato il programma delle partite, se i punteggi delle Sfide Abilità sono già stati registrati, assicurati che la casella "Conserva punteggi abilità" sia selezionata per salvare tutti i dati delle Sfide Abilità inseriti in precedenza

Preserva_punteggi_abilità.png

Opzioni

Categoria.pngCategoria_2.png

  • Utilizzato per accedere o modificare le configurazioni iniziali degli eventi
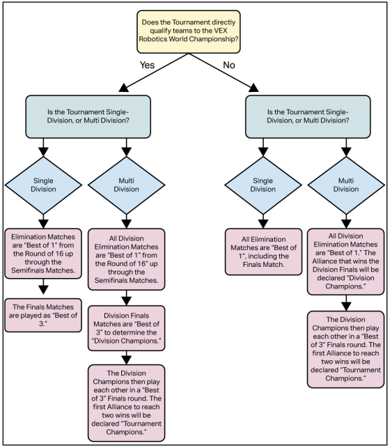
  • Per gli eventi con solo partite finali (VIQRC), seleziona "Finali" per confermare che il numero di alleanze finali desiderate sia corretto.
  • Per gli eventi con partite a eliminazione, seleziona "Vittorie a eliminazione" e verifica la precisione. Per determinare quali impostazioni configurare per le partite delle finali a eliminazione diretta, fare riferimento al diagramma di flusso riportato di seguito.

Diagramma_di_flusso.png

Controllo del set di campi

Una guida di riferimento rapido all'utilizzo del menu Field Set Control in Tournament Manager.

Set_di_campi_di_corrispondenza.png

  • Seleziona il set di campi Controllo > Set di campi corretti per mettere in coda le partite, avviare e interrompere le partite, riprodurre i suoni delle partite e controllare la visualizzazione del pubblico
    • Per informazioni su come utilizzare la schermata Field Set Control, visita l'articolo della Knowledge Base su Running Practice/Qualification Matches
  • Selezionare i set di campi delle competenze quando si utilizzano i campi di sfida delle competenze

Controllo_set_di_campo.png

Visualizza

Una guida di riferimento rapido all'utilizzo del menu Display in Tournament Manager.

Esposizione della fossa

Classifica di qualificazione Pit Display

Classifica_quale.png
Esibizione di sfida di abilità

Sfida_abilità.png

Esibizione del tabellone di eliminazione

Elimination_Bracket.png

Espositore per fossa di ispezione

Ispezione.png
Un Pit Display viene installato e configurato per mostrare dati in tempo reale durante un evento. Di solito, questi display vengono installati in tutta la sede tramite proiettori o grandi schermi HDTV.

  • Utilizzi comuni per questo display:
  • Classifica delle partite di qualificazione
  • Classifiche delle sfide di abilità
  • Ispezione
  • Staffa di eliminazione
  • Loghi
  • Orari

Se non sono stati impostati durante la creazione iniziale del file Tournament Manager, è possibile impostare ulteriori Pit Display in Strumenti > Opzioni > Pit Display. Le informazioni visualizzate su uno specifico Pit Display possono essere modificate in qualsiasi momento selezionando Display > Pit Display Control e scegliendo quale display modificare. Buona pratica: assegnare al Pit Display un nome che rispecchi la sua posizione all'interno del locale, in modo che sia facile da trovare e in caso di necessità di modifiche.

Pit_Display.png

Visualizzazione del pubblico

Viene allestito un display per il pubblico per fornire informazioni agli spettatori dell'evento. Le informazioni mostrate su questo display includono il timer della partita, i risultati del punteggio della partita, la selezione dell'alleanza, il feed della telecamera con sovrimpressione (se si utilizzano le telecamere) e le diapositive della cerimonia di premiazione. Nella maggior parte degli eventi che utilizzano l'Audience Display, le immagini vengono proiettate su un grande schermo rivolto verso il pubblico tramite un proiettore. Inoltre, il programma Audience Display genera i suoni della partita, come il suono della campanella di inizio e di fine partita. In genere, l'uscita audio del computer Audience Display sarà collegata al sistema A/V presente nel luogo della gara, per consentire ai concorrenti e agli spettatori di ascoltare i suoni della partita.

È possibile impostare visualizzazioni aggiuntive per il pubblico selezionando Visualizzazioni > Avvia nuova visualizzazione > Visualizzazione completa per il pubblico o Sovrapposizione. Le sovrapposizioni vengono utilizzate solo con le videocamere. Se non si utilizzano telecamere, selezionare Completo. Quando un set di campi è selezionato e attivo, le informazioni visualizzate sul display del pubblico possono essere modificate in qualsiasi momento selezionando le informazioni desiderate nella schermata del set di campi corrispondente

Visualizzazione_del_pubblico.png
Visualizzazione della coda di campo

Qual_1.png

Qual_Timer.png

Il Field Queue Display è progettato per essere posizionato vicino al campo di gara e mostra informazioni specifiche solo per quel campo. Prima di una partita, il Field Queue Display mostra quali squadre sono programmate per competere nella partita successiva su quel campo e quanto tempo rimane prima dell'inizio previsto della partita. Durante una partita, il Field Queue Display mostra il timer della partita per quel campo. Gli eventi che utilizzano la funzione Field Queue Display solitamente vengono mostrati su un normale monitor di computer posizionato vicino al campo. È possibile acquistare una staffa se un partner dell'evento desidera che il monitor venga collegato direttamente a un perimetro di campo correlato a V5RC.

Ricorda che tutti e 3 i programmi di visualizzazione sono opzionali. Tuttavia, la maggior parte dei tornei vorrà utilizzare almeno un Audience Display, poiché è il programma in cui viene visualizzato il timer della partita e viene generato anche l'audio della partita.

Configurare display remoti (Raspberry Pi)

I Raspberry Pi rappresentano uno strumento rapido ed efficiente per configurare tutti i display di un evento. Quando un Raspberry Pi è connesso alla rete, può essere configurato per uno qualsiasi dei 3 tipi di display, assegnato a qualsiasi campo/insieme di campi e dotato di un nome per facilitarne l'individuazione. Se è necessario aggiornare un Raspberry Pi (evidenziato in rosso con un *), è possibile farlo facilmente da questo menu selezionando il software Pi > Update Display. Per informazioni sull'attrezzatura richiesta e sulle procedure di configurazione tecnica, consultare l'articolo della Knowledge Base su Raspberry Pi.

Rapporti

Una guida di riferimento rapido all'utilizzo del menu Rapporti e dei rapporti più comunemente utilizzati in Tournament Manager.

Elenchi delle squadre

  • Un report utilizzato per la registrazione delle squadre, la sala di valutazione e le aree generali in cui è necessario conoscere chi sono tutte le squadre.

Elenchi delle partite e risultati

  • Gli elenchi delle partite possono essere stampati e consegnati alle squadre, alla tabella dei punteggi e ai volontari in coda

Classifica delle qualifiche

  • Un rapporto regolarmente richiesto dai giudici per aiutare a determinare i premi.
  • Mostra le classifiche di qualificazione per un evento.
  • Non è possibile effettuare distinzioni in base alla fascia d'età in caso di evento misto.

Sfida di abilità

  • Un rapporto regolarmente richiesto dai giudici per aiutare a determinare i premi.
  • Mostra le classifiche delle Skills Challenge in un evento
  • È possibile suddividere i partecipanti in base alla fascia d'età in caso di evento misto.

Scala di eliminazione (competizione V5RC/VURC/droni aerei)

  • Un report utile per mettere in coda volontari, presentatori e personale sul campo durante le partite a eliminazione diretta della V5RC/VURC/Aerial Drone Competition.

Premi/Sceneggiatura della cerimonia di premiazione

  • Una volta inseriti i premi valutati e completati i risultati basati sulle prestazioni (Compilazione automatica dei vincitori nella scheda Premi), selezionare questo report per ottenere tutti gli script dei premi con i vincitori stampati per la cerimonia di premiazione.

Fogli dell'annunciatore

  • Rapporti che i presentatori usano e consultano regolarmente.

Segnali

  • I cartelli per i box possono essere stampati e posizionati sui tavoli dei box
  • I cartelli da campo possono essere fissati ai campi per riferimento del pubblico e della squadra
  • I segnali di selezione dell'alleanza vengono utilizzati per qualsiasi evento che esegue questo processo prima delle partite a eliminazione diretta

Certificati

  • Può essere stampato e distribuito ai team
  • Utilizzato in aggiunta o al posto dei trofei.

Documenti di gioco

  • Uno spazio in cui stampare i fogli dei punteggi se si utilizza un sistema di punteggio cartaceo o se il sistema di punteggio su tablet non funziona più.

Aiuto

Una guida di riferimento rapido all'utilizzo del menu Aiuto in Tournament Manager.

Aiuto.png

Guida per l'utente

Guida utente TM Mobile

  • Guida completa sul punteggio dei tablet e su come collegare i dispositivi mobili.

Ottieni indirizzo IP

  • Mostra l'indirizzo IP del computer server.
  • Non pubblicare mai l'indirizzo IP del server e non condividerlo con nessuno.

Controlla gli aggiornamenti

  • Quando si apre Tournament Manager, questo controllerà automaticamente la presenza di aggiornamenti, ma è possibile verificarli anche tramite questa opzione del menu.

Informazioni su Tournament Manager

  • Puoi controllare la versione corrente di Tournament Manager