Guida di riferimento rapido TM: selezione dell'alleanza, eliminazioni e finali

Selezione Alleanza (V5RC)

Una guida di riferimento rapido per gestire la Selezione Alleanza.

Una volta completate le partite di qualificazione, il passo successivo è procedere con la selezione dell'alleanza, se la configurazione del gioco prevede un torneo a eliminazione. La selezione dell'alleanza è il processo che consente alle migliori squadre qualificate al torneo di selezionare i partner dell'alleanza con cui competere durante il turno di eliminazione.

Prima di iniziare la selezione dell'alleanza:

  • Assicurarsi che tutte le partite di qualificazione siano state segnate e salvate (tutte le caselle di controllo verdi)
  • Conferma che le partite delle finali siano configurate correttamente: Strumenti > Opzioni > Vittorie a eliminazione
  • Confermare che un rappresentante degli studenti sia presente per ogni squadra
  • Utilizzare la finestra di impostazione dei campi per modificare la visualizzazione del pubblico nell'opzione Selezione alleanza
  • Stampa i segnali di selezione dell'alleanza e distribuiscili o disponi in ordine: Segnala > segnali > segnali di selezione dell'alleanza

Per procedere con la selezione dell'alleanza:

  • Selezionare la scheda Selezione alleanza nella finestra principale.

Selezione_Alleanza.png

  • Selezionare il pulsante Avvia selezione alleanza. In questo modo verranno bloccate tutte le partite di qualificazione per evitare modifiche e ottenere le classifiche più aggiornate da inserire nella casella delle squadre disponibili sul lato sinistro della finestra.

Start_Alliance_Selection.png

  • Seleziona un'opzione per avviare il processo di selezione dell'alleanza.
    • Avvia la selezione dell'alleanza con tutte le squadre (usato più comunemente)
    • Contrassegna le squadre come non idonee prima di iniziare
      • Utilizzato se alcune squadre non sono idonee per la selezione dell'alleanza prima dell'inizio
      • Utilizzato se a una squadra deve essere impedito di essere un capitano dell'alleanza
      • Utilizzato se i team idonei hanno abbandonato l'evento o non sono presenti per la selezione dell'alleanza
    • Avvia la selezione dell'alleanza in modalità manuale - non utilizzato per eventi ufficiali/di qualificazione

Start_Alliance_Selection_-_Options.png

  • Una volta avviata la Selezione Alleanza, il contenuto della scheda cambierà e saranno disponibili nuovi pulsanti.
  • L'operatore Tournament Manager può semplificare la ricerca delle squadre ordinandole in base alla classifica o al numero. Fare clic sull'intestazione della colonna desiderata per ordinare.

TM_-_Squadre_disponibili.png

  • Quando il capitano di un'alleanza seleziona un partner, l'operatore del Tournament Manager deve evidenziare la squadra corretta nella casella Squadre disponibili e fare clic sul pulsante Aggiungi squadra.

Aggiungi_Squadra.png

  • Apparirà una finestra popup in cui verrà chiesto se il team selezionato ha scelto di accettare o rifiutare. Il pulsante Accetta aggiungerà il team selezionato all'alleanza, mentre il pulsante Rifiuta contrassegna il team come rifiutato. Quando una squadra rifiuta, può comunque essere scelta come capitano dell'alleanza se è stata piazzata sufficientemente in alto, ma non può essere selezionata da un altro capitano dell'alleanza. Per indicarlo, la squadra apparirà in un colore più chiaro nell'elenco delle squadre disponibili.

Selezionato_da_Alleanza.png

  • Man mano che la selezione dell'alleanza prosegue, l'operatore del Tournament Manager continuerà a registrare le selezioni effettuate dai capitani dell'alleanza finché tutte le alleanze non saranno completate.
  • Una volta effettuate tutte le selezioni, è necessario ricontrollare che tutto sia corretto prima di cliccare su Finalizza alleanze.

Finalizza_Alleanze.png

  • Apparirà un pop-up che chiederà "Sei sicuro di voler finalizzare le alleanze?". Se tutto è corretto, seleziona Sì, altrimenti seleziona No per apportare modifiche.

Finalize_Alliance_-_Confirm.png

  • Ora le alleanze verranno bloccate e verrà creato il primo round di partite a eliminazione.
    • Le partite saranno visibili nella scheda Punteggio in Gestione Tornei
    • La staffa di eliminazione può essere visualizzata sui display desiderati del Pit e del pubblico

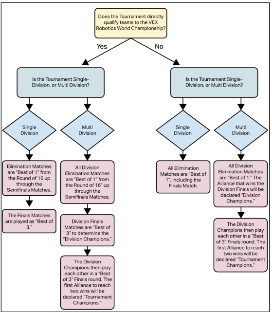
Vittorie per eliminazione (V5RC & VURC)

Le partite a eliminazione sono un mix di "Best of 1" e "Best of 3". "Best of 1" significa che l'alleanza vincitrice
partite in ogni partita accede al turno successivo della Elimination Bracket. "Al meglio dei 3" significa
la prima Alleanza che raggiunge due vittorie avanzerà. Per determinare quale formato dovrebbe seguire un evento, fare riferimento al diagramma di flusso:

Un partner dell'evento deve sempre verificare che nel Tournament Manager sia impostato il formato di eliminazione corretto PRIMAinizino i round di (Strumenti - Opzioni - Vittorie per eliminazione).

Partite ad eliminazione (V5RC & VURC)

Una guida di riferimento rapido per organizzare partite a eliminazione.

Prima che inizi ogni round di eliminazione, assegna ogni partita di quel round a un campo:

  • Strumenti > Coda partite eliminazione/finali
  • Assegna ogni partita a un campo in base a rotazione e seleziona "Coda"
    • Se le partite non vengono visualizzate sui display del timer del campo, torna alla scheda Punteggio, apri la cartella Eliminazione, trova la prima partita nel round corrente, fai clic con il pulsante destro del mouse e mettiti in coda per il Controllo del campo
  • Utilizzare solo i campi di gara
  • Il procedimento deve essere ripetuto all'inizio di ogni turno eliminatorio

Elimination_Finals_Match_Queue.png

Eseguire le partite a eliminazione, se la configurazione del gioco le prevede. Le partite a eliminazione diretta si svolgono in modo molto simile alle partite di qualificazione e di allenamento. Una differenza durante le partite a eliminazione è che le partite non appariranno nell'albero dell'elenco delle partite finché non saranno note le alleanze che si sfideranno nella partita. Ciò significa che una volta terminata la selezione dell'alleanza, le uniche partite che appariranno inizialmente saranno quelle del primo round. Ogni volta che viene segnata una partita a eliminazione, il responsabile del torneo controlla la classifica a eliminazione e determina se è possibile creare nuove partite. Si consiglia di mostrare il punteggio dopo ogni partita a eliminazione/finale per sapere chi vince e avanza nel torneo.

Partite finali (VIQRC)

Una guida di riferimento rapido per organizzare le partite delle finali del VIQRC.

La competizione di robotica VEX IQ crea automaticamente alleanze in base al numero preimpostato di alleanze finali. La squadra più in alto in classifica viene abbinata alla seconda classificata, la terza alla quarta, ecc. fino al raggiungimento del numero di alleanze finali. Ogni alleanza disputa una singola partita finale per determinare l'alleanza vincitrice.

Una volta completate, segnate e salvate tutte le partite di qualificazione, crea le partite delle finali

  • Partite > Crea finali Partite

Crea_Partita_Finale.png

  • Se per qualsiasi motivo è necessario escludere una squadra (codice di condotta, abbandono anticipato dell'evento, ecc.), seleziona la squadra ed escludila. Altrimenti, seleziona "Crea partite finali" per continuare.

Crea_Opzioni_Partita_Finali.png

  • Le partite finali vengono ora create e posizionate nella cartella Finali nella scheda Punteggio.

Prima di iniziare le partite delle finali, assegna ogni partita a un campo

  • Strumenti > Coda partite eliminazione/finali
  • Assegna ogni partita a un campo in base a rotazione e seleziona "Coda"
    • Se le partite non vengono visualizzate sui display del timer del campo, torna alla scheda Punteggio, apri la cartella Eliminazione, trova la prima partita nel round corrente, fai clic con il pulsante destro del mouse e mettiti in coda per il Controllo del campo

Elimination_Finals_Match_Queue_VIQC.png
Le partite delle finali si svolgeranno nello stesso modo in cui si sono svolte le partite di qualificazione: mettendole in coda nei campi e visualizzando i risultati sui display. Si consiglia di mostrare il punteggio dopo ogni partita delle finali per sapere qual è il punteggio da battere.

Tempo di fine partita

Un partner dell'evento deve avere familiarità con il concetto di Match Stop Time e con i momenti in cui può essere utilizzato in un evento VIQRC. Per dettagli specifici sul tempo di interruzione della partita, fare riferimento all'attuale Manuale di gioco VIQRC.