ツール

トーナメント マネージャーのツール メニューの使用に関するクイック リファレンス ガイド。

チームチェックイン

チーム_チェックイン.png

  • チームが到着したら選択し、イベントに参加するチームを指定します。
  • イベント中にスケジュールを再実行する必要がある場合に実行する重要なタスク。
  • 紙で作成し、トーナメントマネージャーに手動で転送するか、Webサーバー経由でワイヤレスで転送することができます。

検査

検査.png

  • チームを選択し、検査を部分的に完了したか合格したかを示します
  • 紙で作成し、トーナメントマネージャーに手動で転送するか、Webサーバー経由でワイヤレスで転送することができます。

モバイルデバイス

モバイルデバイス.png

  • 試合、スキル、試合の開始/停止、検査のスコア付けを行うためにモバイル デバイスを承認および構成します。
  • モバイルデバイスはTMモバイルアプリを使用して接続する必要があります
  • モバイル デバイスは 2 時間ごとにタイムアウトするため、イベント中に切断されないように定期的に「すべてのデバイスを有効にする」を選択してください。
  • モバイル デバイスの使用に関する詳細については、REC ライブラリの「タブレット スコアリング」の記事をご覧ください。

敗退/決勝戦の試合キュー

  • Elim_Final_Match_Queue.png
    エリミネーションマッチまたは決勝戦を実行する場合、この機能を使用して各マッチを特定のフィールドに割り当てます。 これにより、各試合が正しいフィールド タイマーに表示されるようになります。
  • 各敗退ラウンドの後に試合を割り当てる必要があります。

ウィザードを実行

ようこそ_2.png

  • まったく新しいトーナメント マネージャー ファイルを作成する必要がある場合に使用されます。
  • この機能を使用すると、すべてのイベント データが消去されます。
  • バックアップとして「トーナメントファイルのコピーを保存する」にチェックが入っていることを確認します。
  • イベントでスケジュールを再生成する必要がある場合は、代わりに「試合スケジュールの再生成」オプションを使用する必要があります。

注: ベストプラクティスは、すべてのチームがチェックインし、ロボットの検査を完了した後にのみ、試合スケジュールを実行することです。

試合スケジュールを再生成

ようこそ.png

  • 新しい試合スケジュールを作成する必要がある場合に使用されます。
  • バックアップとして「トーナメントファイルのコピーを保存する」にチェックが入っていることを確認します。
  • すべてのチームがチェックインしていない場合は、すべてのチームを使用するか、チェックインしていないチームを除外するかを尋ねるプロンプトが表示されます。

チェックイン済み_Teams.png

  • 試合スケジュールが再生成されたときに、スキルチャレンジのスコアがすでに記録されている場合は、「スキルスコアを保存する」ボックスがチェックされていることを確認し、以前に入力したスキルチャレンジのデータを保存します。

スキルスコアの保存.png

オプション

カテゴリー.pngカテゴリー_2.png

  • 初期イベント設定にアクセスしたり変更したりするために使用されます
  • 決勝戦のみのイベント (VIQRC) の場合は、「決勝戦」を選択して、希望する決勝戦同盟の数が正しいことを確認します。
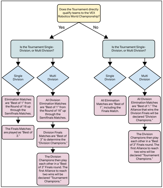
  • エリミネーションマッチのあるイベントの場合は、「エリミネーション勝利」を選択し、正確性を確認します。 エリミネーション決勝戦にどのような設定を構成するかを判断するには、以下のフローチャートを参照してください。

フローチャート.png

フィールドセットコントロール

トーナメント マネージャーのフィールド セット コントロール メニューの使用に関するクイック リファレンス ガイド。

マッチフィールドセット.png

  • フィールドセットコントロール > を選択して、試合のキュー、試合の開始と停止、試合サウンドの再生、観客の表示の制御を行う正しいフィールドセットを選択します。
    • フィールドセットコントロール画面の使用方法については、練習試合/予選試合の実行に関するKB記事をご覧ください。
  • スキルチャレンジフィールドを操作するときにスキルフィールドセットを選択します

フィールド_セット_コントロール.png

ディスプレイ

トーナメント マネージャーのディスプレイ メニューの使用に関するクイック リファレンス ガイド。

ピットディスプレイ

予選順位ピット表示

Qual_Rankings.png
スキルチャレンジピットディスプレイ

スキルチャレンジ.png

エリミネーション ブラケット ピット ディスプレイ

エリミネーションブラケット.png

検査ピットディスプレイ

検査.png
ピット ディスプレイは、イベント中にライブ データを表示するようにセットアップおよび構成されます。 これらのディスプレイは通常、プロジェクターまたは大型 HDTV スクリーンを使用して会場全体に設置されます。

  • このディスプレイの一般的な用途:
  • 予選試合ランキング
  • スキルチャレンジランキング
  • 検査
  • 敗退ブラケット
  • ロゴ
  • スケジュール

最初のトーナメント マネージャー ファイルの作成時に設定されていない場合は、[ツール] > [オプション] > ピット ディスプレイ] で追加のピット ディスプレイを設定できます。 特定のピット ディスプレイに表示される情報は、[ディスプレイ > ピット ディスプレイ コントロール] を選択し、変更するディスプレイを選択することでいつでも変更できます。 ベスト プラクティス: ピット ディスプレイに、会場内の場所に関連した名前を付けて、簡単に見つけられるようにし、変更が必要な場合に備えてください。

ピットディスプレイ.png

オーディエンスディスプレイ

イベント観客に情報を提供するために観客ディスプレイが設置されます。 このディスプレイに表示される情報には、試合タイマー、試合スコア結果、同盟の選択、オーバーレイ付きのカメラフィード(カメラを使用している場合)、表彰式のスライドが含まれます。 オーディエンス ディスプレイを使用するほとんどのイベントでは、プロジェクターを使用して観客に面した大きなスクリーンにディスプレイを表示します。 さらに、オーディエンス ディスプレイ プログラムは、試合開始のベルや試合終了のブザーなどのゲーム サウンドを生成します。 通常、観客用ディスプレイ コンピュータのオーディオ出力は競技会場の A/V システムに接続され、競技者や観客がゲームの音を聞くことができます。

追加のオーディエンス ディスプレイは、ディスプレイ > 、新しいディスプレイの開始 > オーディエンス ディスプレイ フルまたはオーバーレイを選択して設定できます。 オーバーレイはビデオカメラでのみ使用されます。 ビデオカメラを使用していない場合は、Full選択します。 フィールドセットが選択されてアクティブになると、対応するフィールドセット画面で必要な情報を選択することで、オーディエンスディスプレイに表示される情報をいつでも変更できます。

オーディエンス_ディスプレイ.png
フィールドキュー表示

Qual_1.png

Qual_Timer.png

フィールド キュー ディスプレイは競技フィールドの近くに配置され、そのフィールドに固有の情報のみを表示します。 試合前に、フィールド キュー ディスプレイには、そのフィールドで次の試合に出場する予定のチームと、試合開始予定時刻までの残り時間が表示されます。 試合中、フィールド キュー ディスプレイにはそのフィールドの試合タイマーが表示されます。 フィールド キュー ディスプレイを使用するイベントでは、通常、フィールドの近くにある通常のコンピューター モニターにディスプレイが表示されます。 イベント パートナーがモニターを V5RC 関連のフィールド境界に直接取り付けることを希望する場合は、ブラケットを購入できます。

3 つの表示プログラムはすべてオプションであることに注意してください。 ただし、ほとんどのトーナメントでは、少なくともオーディエンス ディスプレイを使用することをお勧めします。このプログラムは、試合タイマーが表示され、試合のサウンドも生成されるためです。

リモートディスプレイ(Raspberry Pi)を構成する

Raspberry Pi は、イベントのあらゆるディスプレイを構成するための高速かつ効率的な手段です。 Raspberry Pi をネットワークに接続すると、3 つのディスプレイ タイプのいずれかとして設定し、任意のフィールド/フィールド セットに割り当て、簡単に見つけられるように名前を付けることができます。 Raspberry Pi を更新する必要がある場合 (赤で強調表示され、* が付いています)、このメニューから Pi > Update Display Software を選択すると簡単に更新できます。 な機器と技術的なセットアップ手順については、Raspberry Pi KB 記事 をご覧ください。

レポート

トーナメント マネージャーのレポート メニューとよく使用されるレポートの使用に関するクイック リファレンス ガイド。

チームリスト

  • チームのチェックイン、審査室、およびすべてのチームを把握する必要がある一般的な領域で使用されるレポート。

試合リストと結果

  • 試合リストは印刷してチーム、スコア表、列に並ぶボランティアに渡すことができます。

予選ランキング

  • 賞を決定するために審査員から定期的に要求されるレポート。
  • イベントの予選ランキングを表示します。
  • 混合イベントの場合は、年齢グループごとに分けることはできません。

スキルチャレンジ

  • 賞を決定するために審査員から定期的に要求されるレポート。
  • イベントでのスキルチャレンジランキングを表示します
  • 混合イベントの場合は、年齢グループごとに分けることもできます。

エリミネーションラダー(V5RC/VURC/空中ドローン競技)

  • V5RC/VURC/空中ドローン競技の予選中にボランティア、司会者、現場スタッフを列に並べるのに役立つレポート。

賞/授賞式原稿

  • 審査による賞が入力され、パフォーマンス ベースの結果が完了したら ([賞] タブの [受賞者の自動入力])、このレポートを選択して、受賞者が記載されたすべての表彰スクリプトを授賞式用に印刷します。

アナウンサーシート

  • 司会者が日常的に使用し、参照するレポート。

標識

  • ピットサインを印刷してピットテーブルに設置できます
  • フィールドサインは観客やチームの参照用にフィールドに固定できます。
  • 同盟選択サインは、エリミネーションマッチの前にこのプロセスを実行するすべてのイベントで使用されます。

証明書

  • 印刷してチームに配布できます
  • トロフィーに加えて、またはトロフィーの代わりに使用されます。

ゲームドキュメント

  • 紙ベースのスコアリングを使用する場合、またはタブレット スコアリングが機能しなくなった場合にスコア シートを印刷する場所。

ヘルプ

トーナメント マネージャーのヘルプ メニューの使用に関するクイック リファレンス ガイド。

ヘルプ.png

ユーザーガイド

TM モバイル ユーザー ガイド

  • タブレットのスコアリングとモバイル デバイスの接続方法に関する完全なガイド。

IPアドレスを取得

  • サーバーコンピュータの IP アドレスを表示します。
  • サーバーの IP アドレスを投稿したり、他の人と共有したりしないでください。

アップデートを確認する

  • トーナメント マネージャーを開くと、自動的に更新がチェックされますが、このメニュー オプションでも確認することができます。

トーナメントマネージャーについて

  • トーナメントマネージャーの現在のバージョンを確認できます