同盟選択 (V5RC)

Alliance Selection を実行するためのクイック リファレンス ガイド。

予選試合が完了したら、ゲーム構成でエリミネーション トーナメントが必要な場合は、次のタスクとしてアライアンス選択に進みます。 アライアンス選択は、トーナメントで上位の予選通過チームが、敗者復活ラウンドで共に競争するアライアンス パートナーを選択できるようにするプロセスです。

同盟選択を始める前に:

  • すべての予選試合のスコアが記録され、保存されていることを確認します(すべてのチェックボックスが緑色)
  • 決勝戦が正しく設定されていることを確認します: ツール > オプション > エリミネーション勝利
  • 各チームに学生代表者が出席していることを確認する
  • フィールド設定ウィンドウを使用して、オーディエンス表示をアライアンス選択オプションに変更します。
  • 同盟選択サインを印刷し、レポート > サイン > 同盟選択サインの順に配布またはレイアウトします。

同盟選択を続行するには:

  • メインウィンドウで「同盟選択」タブを選択します。

アライアンス_選択.png

  • 同盟選択開始 ボタンを選択します。 これにより、すべての予選試合がロックされ、変更が防止され、最新のランキングが取得されて、ウィンドウの左側にある利用可能なチーム ボックスに入力されます。

同盟選択を開始.png

  • オプションを選択して、アライアンス選択プロセスを開始します。
    • すべてのチームで同盟選択を開始 (最もよく使用される)
    • 開始前にチームを不適格としてマークする
      • 開始前に一部のチームがアライアンス選択の資格がない場合に使用されます。
      • チームが同盟キャプテンになることを阻止する必要がある場合に使用します
      • 資格のあるチームがイベントを離れた場合、またはアライアンス選択に参加していない場合に使用される
    • 手動モードで同盟選択を開始 - 公式/予選イベントでは使用されません

スタート_アライアンス_選択_-_オプション.png

  • 同盟選択が開始されると、タブの内容が変わり、新しいボタンが使用できるようになります。
  • トーナメント マネージャー オペレーターは、チームをランクまたは番号で並べ替えることで、チームを簡単に見つけることができます。 並べ替えるには、目的の列見出しをクリックします。

TM_-_利用可能なチーム.png

  • 同盟キャプテンがパートナーを選択すると、トーナメント マネージャー オペレーターは [利用可能なチーム] ボックスで正しいチームを強調表示し、[チームの追加] ボタンをクリックする必要があります。

チームの追加.png

  • 選択したチームが承諾するか拒否するかを尋ねるポップアップ ウィンドウが表示されます。 「承認」ボタンをクリックすると、選択したチームが同盟に追加され、「拒否」ボタンをクリックすると、チームが拒否されたものとしてマークされます。 チームが辞退した場合、十分に高いシードであれば、そのチームは依然としてアライアンス キャプテンになる資格がありますが、別のアライアンス キャプテンによって選ばれることはできません。 これを示すために、利用可能なチーム リストではチームが明るい色で表示されます。

Selected_by_Alliance.png

  • 同盟の選択が続くと、トーナメント マネージャー オペレーターは、すべての同盟が埋まるまで同盟キャプテンによる選択を記録し続けます。
  • すべての選択が完了したら、「同盟の確定」をクリックする前に、すべてが正確であるかどうかを再確認する必要があります。

最終決定_同盟.png

  • 「同盟を確定してもよろしいですか?」と尋ねるポップアップが表示されます。 すべてが正しければ「はい」を選択し、そうでない場合は「いいえ」を選択して変更します。

Finalize_Alliance_-_Confirm.png

  • 同盟がロックされ、エリミネーションマッチの最初のラウンドが作成されます。
    • 試合はトーナメントマネージャーのスコアリングタブに表示されます。
    • エリミネーションブラケットは、希望するピットと観客のディスプレイに表示できます。

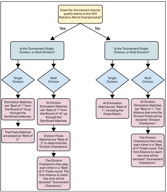
エリミネーション勝利 (V5RC & VURC)

エリミネーション マッチは、「ベスト オブ 1」と「ベスト オブ 3」を組み合わせたものです。 「ベスト オブ 1」とは、各試合で勝利した
がエリミネーション ブラケットの次のラウンドに進むことを意味します。 「ベスト 3」は
最初に 2 勝したアライアンスが進出することを意味します。 イベントが従うべき形式を決定するには、フローチャートを参照してください。

イベント パートナーは エリミネーションが始まる トーナメント マネージャーで正しいエリミネーション形式が設定されていることを常に確認する必要があります ([ツール] - [オプション] - [エリミネーション勝利])。

エリミネーションマッチ(V5RC & VURC)

エリミネーションマッチを実行するためのクイックリファレンスガイド。

各エリミネーション ラウンドが始まる前に、そのラウンドの各試合をフィールドに割り当てます。

  • ツール > エリミネーション/決勝戦 マッチキュー
  • 各マッチをフィールドに順番に割り当て、「キュー」を選択します。
    • フィールドタイマーディスプレイに試合が表示されない場合は、スコアリングタブに戻り、エリミネーションフォルダを開き、現在のラウンドの最初の試合を見つけて右クリックし、フィールドコントロールにキューします。
  • 競技フィールドのみ使用
  • 各敗退ラウンドの開始時にプロセスを繰り返す必要があります

エリミネーション_決勝_マッチ_キュー.png

ゲーム設定で必要な場合は、エリミネーション マッチを実行します。 予選試合は、予選や練習試合とほぼ同じように運営されます。 エリミネーション マッチ中の違いの 1 つは、マッチに参加する同盟が判明するまで、マッチがマッチ リスト ツリーに表示されないことです。 つまり、アライアンス選択が終了した後、最初に表示される試合は第 1 ラウンドの試合のみになります。 エリミネーション マッチがスコアリングされるたびに、トーナメント マネージャーはエリミネーション ラダーをチェックし、新しいマッチを作成できるかどうかを決定します。 トーナメントで誰が勝って次に進むかを知るために、各エリミネーション/決勝戦の後にスコアを表示することをお勧めします。

決勝戦(VIQRC)

VIQRC 決勝戦を実行するためのクイック リファレンス ガイド。

VEX IQ ロボット競技会では、事前に設定された決勝戦の同盟数に基づいて、自動的に同盟が作成されます。 決勝の同盟数に達するまで、上位チームは 2 位のチームとペアになり、3 位は 4 位のチームとペアになり、というように続きます。 各同盟は 1 回の決勝戦をプレイし、勝利同盟を決定します。

すべての予選試合が終了し、スコアが記録され、保存されたら、決勝戦を作成します。

  • 試合数 > 決勝戦を作成

決勝戦マッチの作成.png

  • 何らかの理由(行動規範、イベントの早期退出など)でチームを除外する必要がある場合は、チームを選択して除外します。 それ以外の場合は、「決勝戦の作成」を選択して続行します。

決勝戦のオプションの作成.png

  • 決勝戦が作成され、スコアリング タブの決勝戦フォルダーに保存されるようになりました。

決勝戦を始める前に、各試合をフィールドに割り当てます

  • ツール > エリミネーション/決勝戦 マッチキュー
  • 各マッチをフィールドに順番に割り当て、「キュー」を選択します。
    • フィールドタイマーディスプレイに試合が表示されない場合は、スコアリングタブに戻り、エリミネーションフォルダを開き、現在のラウンドの最初の試合を見つけて右クリックし、フィールドコントロールにキューします。

エリミネーション_ファイナル_マッチ_キュー_VIQC.png
決勝戦は予選戦と同じように進行します。つまり、フィールドに試合を並べ、結果をディスプレイに表示します。 どれだけのスコアを破るべきかを知るために、各決勝戦の後にスコアを表示することをお勧めします。

試合終了時間

イベント パートナーは、マッチ ストップ タイムの概念と、それが VIQRC イベントでいつ使用されるかについて理解しておく必要があります。 試合終了時間の詳細については、最新のVIQRCゲームマニュアルを参照してください。