Құралдар

Турнир менеджеріндегі Құралдар мәзірін пайдалану бойынша жылдам анықтамалық нұсқаулық.

Топқа тіркелу

Team_Checkin.png

  • Командаларды келген кезде таңдап, оқиғаға қандай командалар қатысқанын көрсетіңіз.
  • Оқиға кезінде кестені қайта іске қосу қажет болса, орындалатын маңызды тапсырма.
  • Қағаз арқылы жасауға және турнир менеджеріне қолмен немесе веб-сервер арқылы сымсыз жіберуге болады

Тексеру

Inspection.png

  • Топты таңдап, олардың тексеруді жартылай аяқтағанын немесе өткенін көрсетіңіз
  • Қағаз арқылы жасауға және турнир менеджеріне қолмен немесе веб-сервер арқылы сымсыз жіберуге болады

Мобильді құрылғылар

Mobile_Devices.png

  • Сәйкестіктерді, дағдыларды, матчтарды бастау/тоқтату және тексеру үшін мобильді құрылғыларға рұқсат беріңіз және конфигурациялаңыз.
  • Мобильді құрылғылар TM Mobile қолданбасы арқылы қосылуы керек
  • Мобильді құрылғылардың күту уақыты әр 2 сағат сайын бітеді, сондықтан оқиға кезінде олардың ажыратылуын болдырмау үшін «Барлық құрылғыларды қосу» опциясын жүйелі түрде таңдаңыз.
  • Мобильді құрылғыларды пайдалану туралы қосымша ақпарат алу үшін планшетті бағалау туралы REC кітапханасының мақаласына кіріңіз.

Шектеу/финалдық матч кезегі

  • Elim_Final_Match_Queue.png
    Жою немесе Финал матчтарын іске қосқан кезде, әрбір матчты белгілі бір өріске тағайындау үшін осы мүмкіндікті пайдаланыңыз. Бұл әрбір сәйкестік дұрыс өріс таймерінде көрсетілетінін қамтамасыз етеді.
  • Матчтар әрбір іріктеу раундынан кейін тағайындалуы керек.

Шеберді іске қосыңыз

Welcome_2.png

  • Жаңа Tournament Manager файлын жасау қажет болғанда пайдаланылады.
  • Бұл мүмкіндікті пайдалану барлық оқиға деректерін жояды.
  • Сақтық көшірме ретінде «Турнир файлының көшірмесін сақтау» құсбелгісінің қойылғанына көз жеткізіңіз
  • Оқиғада кестені қайта жасау қажет болса, оның орнына «Сәйкестік кестесін қалпына келтіру» опциясын пайдалану керек.

Ескертпе: Ең жақсы тәжірибе барлық командалар тіркеліп, роботты тексеруді аяқтағаннан кейін ғана матч кестесін іске қосу болып табылады.

Матч кестесін қалпына келтіру

Welcome.png

  • Жаңа матч кестесін жасау қажет болғанда пайдаланылады.
  • Сақтық көшірме ретінде «Турнир файлының көшірмесін сақтау» құсбелгісінің қойылғанына көз жеткізіңіз
  • Барлық командалар тіркелмеген болса, барлық командаларды пайдалануды немесе тіркелмегендерді алып тастауды сұрайтын сұрау пайда болады.

Checked-in_Teams.png

  • Матч кестесі қайта жасалғанда, Skills Challenge ұпайлары әлдеқашан жазылған болса, бұрын енгізілген Skills Challenge деректерін сақтау үшін «Дағдылар ұпайларын сақтау» ұяшығына құсбелгі қойылғанына көз жеткізіңіз.

Preserve_Skills_Scores.png

Параметрлер

Category.pngCategory_2.png

  • Бастапқы оқиға конфигурацияларына қол жеткізу немесе өзгерту үшін пайдаланылады
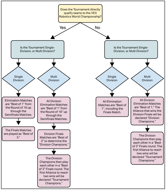
  • Тек финалдық матчтары бар оқиғалар үшін (VIQRC), қалаған Финал альянстарының саны дұрыс екенін растау үшін «Финалдарды» таңдаңыз.
  • Жою матчтары бар оқиғалар үшін "Жеңістерді жою" опциясын таңдап, дәлдігін тексеріңіз. Жою финалының сәйкестіктері үшін қандай параметрді конфигурациялау керектігін анықтау үшін төмендегі блок-схемаға сілтеме жасаңыз.

Flow_Chart.png

Өріс жиынын басқару

Турнир менеджеріндегі Field Set Control мәзірін пайдалануға арналған жылдам анықтамалық нұсқаулық.

Match_Field_Set.png

  • Сәйкестіктерді кезекке қою, сәйкестіктерді бастау және тоқтату, сәйкестік дыбыстарын ойнату және аудитория дисплейін басқару үшін Field Set Control > Correct Field Set таңдаңыз.
    • Өріс жиынын басқару экранын пайдалану туралы ақпарат алу үшін Жүгіру тәжірибесі/біліктілік матчтары туралы КБ мақаласын қараңыз.
  • Skills Challenge Fields жұмыс істеген кезде Skills Field Sets таңдаңыз

Field_Set_Control.png

Көрсеткіштер

Турнир менеджеріндегі Дисплейлер мәзірін пайдалану бойынша жылдам анықтамалық нұсқаулық.

Шұңқыр дисплейі

Квалификациялық рейтингті көрсету

Qual_Rankings.png
Skills Challenge Pit Display

Skills_Challenge.png

Жою кронштейнінің шұңқырының дисплейі

Elimination_Bracket.png

Тексеру шұңқырының дисплейі

Inspection.png
Шұңқыр дисплей оқиға кезінде тікелей деректерді көрсету үшін орнатылған және конфигурацияланған. Бұл дисплейлер әдетте проекторлар немесе үлкен HDTV экрандары арқылы бүкіл алаңға орнатылады.

  • Бұл дисплей үшін жалпы пайдаланулар:
  • Біліктілік матчтарының рейтингтері
  • Skills Challenge рейтингтері
  • Тексеру
  • Жою кронштейні
  • Логотиптер
  • Кестелер

Егер Tournament Manager файлын бастапқы жасау кезінде орнатылмаса, қосымша Pit Displays Tools > Options > Pit Displays ішінде орнатуға болады. Арнайы Pit дисплейінде көрсетілетін ақпаратты Displays > Pit Display Control таңдау және қандай дисплейді өзгерту керектігін таңдау арқылы кез келген уақытта өзгертуге болады. Үздік тәжірибе: Шұңқыр дисплейіне оның орналасқан жеріне қатысты бір нәрсені атаңыз, сондықтан оны табу оңай және өзгерту қажет.

Pit_Display.png

Аудитория дисплейі

Аудитория дисплейі оқиға көрермендерін ақпаратпен қамтамасыз ету үшін орнатылған. Бұл дисплейде көрсетілген ақпарат матч таймерін, матч ұпайларының нәтижелерін, альянсты таңдауды, қабаттасуы бар камера арнасын (егер камералар пайдаланылса) және марапаттау рәсімінің слайдтарын қамтиды. Аудитория дисплейін пайдаланатын оқиғалардың көпшілігі оны проектор арқылы аудиторияға қараған үлкен экранда көрсетеді. Оған қоса, Аудиторияны көрсету бағдарламасы матчтың басталу қоңырауы және матчтың соңындағы дыбыстық сигнал сияқты ойын дыбыстарын жасайды. Әдетте, аудитория дисплейі компьютерінің аудио шығысы бәсекелестер мен көрермендерге ойын дыбыстарын естуге мүмкіндік беру үшін жарыс өтетін жердегі A/V жүйесіне қосылады.

Қосымша аудитория дисплейлерін Дисплейлер > Жаңа дисплейді бастау > Аудитория дисплейі Толық немесе қабаттастыру таңдау арқылы орнатуға болады. Қаптаулар тек бейнекамералармен қолданылады. Ешбір бейнекамера пайдаланылмаса, Толықпараметрін таңдаңыз. Өріс жинағы таңдалған және белсенді болған кезде аудитория дисплейінде көрсетілетін ақпаратты тиісті өрістер жиыны экранында қажетті ақпаратты таңдау арқылы кез келген уақытта өзгертуге болады.

Audience_Display.png
Өріс кезегін көрсету

Qual_1.png

Qual_Timer.png

Өріс кезегі дисплейі бәсекелестік өрісіне жақын орналасуға арналған және тек осы өріске тән ақпаратты көрсетеді. Матч басталмас бұрын Field Queue дисплейі осы алаңда келесі матчта қай командалар сайысқа түсетінін және матчтың басталуына қанша уақыт қалғанын көрсетеді. Сәйкестік кезінде Field Queue дисплейі осы өріс үшін сәйкестік таймерін көрсетеді. Field Queue дисплейін пайдаланатын оқиғалар әдетте оны өріске жақын орналасқан кәдімгі компьютер мониторында көрсетеді. Оқиға серіктесі монитордың V5RC-ке қатысты өріс периметріне тікелей қосылғанын қаласа, жақшаны сатып алуға болады.

Есіңізде болсын, барлық 3 дисплей бағдарламасы міндетті емес. Дегенмен, көптеген турнирлер ең болмағанда Аудитория дисплейін пайдаланғысы келеді, себебі бұл бағдарлама матч таймері көрсетілетін және матч дыбыстарын шығаратын орын.

Қашықтағы дисплейлерді конфигурациялау (Raspberry Pi)

Raspberry Pi - оқиғадағы кез келген және барлық дисплейлерді конфигурациялауға арналған жылдам және тиімді құрал. Таңқурай pi желіге қосылған кезде, оны кез келген өріске/өріс жинағына тағайындалған және оңай орналасу үшін атау берілген 3 дисплей түрінің кез келгені ретінде орнатуға болады. Таңқурай pi жаңарту қажет болса (қызыл түспен * белгісімен белгіленген) оны Pi > жаңарту дисплей бағдарламалық құралын таңдау арқылы осы мәзірден оңай жасауға болады. Қажетті жабдық пен техникалық орнату процедуралары туралы білу үшін Raspberry Pi KB бабына кіріңіз.

Есептер

Турнир менеджеріндегі Есептер мәзірін және жиі қолданылатын Есептерді пайдалану бойынша жылдам анықтамалық нұсқаулық.

Команда тізімдері

  • Команданы тіркеу, төрешілер бөлмесі және барлық командалардың кім екенін білуі керек жалпы аумақтар үшін пайдаланылатын есеп.

Сәйкестік тізімдері мен нәтижелері

  • Матч тізімдерін басып шығаруға және командаларға, ұпайлар кестесіне және кезекте тұрған еріктілерге беруге болады.

Біліктілік рейтингтері

  • Жүлделерді анықтауға көмектесу үшін судьялар үнемі сұрайтын есеп.
  • Іс-шарадағы біліктілік рейтингтерін көрсетеді.
  • Аралас іс-шарада жас тобына бөлуге болмайды.

Skills Challenge

  • Жүлделерді анықтауға көмектесу үшін судьялар үнемі сұрайтын есеп.
  • Іс-шарадағы Skills Challenge рейтингтерін көрсетеді
  • Аралас іс-шарада жас тобына қарай бөлуге болады.

Жою сатысы (V5RC/VURC/Әуе дрондарының жарысы)

  • V5RC/VURC/Aerial Drone жарысын жою матчтары кезінде волонтерлерді, жүргізушілерді және дала қызметкерлерін кезекке қою үшін пайдалы есеп.

Марапаттау/Марапаттау рәсімінің сценарийі

  • Бағаланған марапаттар енгізілгенде және өнімділікке негізделген нәтижелер аяқталғанда (Марапаттау қойындысындағы жеңімпаздарды автоматты түрде толтыру), марапаттау рәсіміне басып шығарылған жеңімпаздармен марапаттау сценарийлерін алу үшін осы есепті таңдаңыз.

Диктор парақтары

  • Шығармалар үнемі пайдаланатын және сілтеме жасайтын есептер.

Белгілер

  • Шұңқыр белгілерін басып шығаруға және шұңқыр үстелдеріне қоюға болады
  • Өріс белгілерін аудитория мен топ анықтамасы үшін өрістерге бекітуге болады
  • Альянсты таңдау белгілері бұл процесті жою матчтарына дейін орындайтын кез келген оқиға үшін пайдаланылады

Сертификаттар

  • Басып шығаруға және командаларға беруге болады
  • Трофейлерге қосымша немесе орнына қолданылады.

Ойын құжаттары

  • Қағазға негізделген бағалауды пайдаланғанда немесе планшетті бағалау жұмысын тоқтатса, ұпай парақтарын басып шығару орны.

Көмек

Турнир менеджеріндегі Анықтама мәзірін пайдалану бойынша жылдам анықтамалық нұсқаулық.

Help.png

Пайдаланушы нұсқаулығы

TM Mobile пайдаланушы нұсқаулығы

  • Планшетті бағалау және мобильді құрылғыларды қосу әдісі туралы толық нұсқаулық.

IP мекенжайын алыңыз

  • Сервер компьютерінің IP мекенжайын көрсетеді.
  • Ешқашан сервердің IP мекенжайын жарияламаңыз немесе ешкіммен бөліспеңіз.

Жаңартуларды тексеріңіз

  • Турнир менеджері ашылғанда, ол жаңартуларды автоматты түрде тексереді, бірақ осы мәзір опциясында да тексеруге болады.

Турнир менеджері туралы

  • Турнир менеджерінің ағымдағы нұсқасын тексере алады