도구

토너먼트 관리자의 도구 메뉴를 사용하는 방법에 대한 간단한 참조 가이드입니다.

팀 체크인

Team_Checkin.png

  • 팀이 도착하면 팀을 선택하고 행사에 어떤 팀이 있는지 알려주세요.
  • 이벤트 중에 일정을 다시 실행해야 하는 경우 수행해야 하는 중요한 작업입니다.
  • 서류를 통해 수행한 후 토너먼트 관리자에게 수동으로 전송하거나 웹 서버를 통해 무선으로 전송할 수 있습니다.

점검

검사.png

  • 팀을 선택하고 검사를 부분적으로 완료했는지 또는 통과했는지 표시하세요.
  • 서류를 통해 수행한 후 토너먼트 관리자에게 수동으로 전송하거나 웹 서버를 통해 무선으로 전송할 수 있습니다.

모바일 장치

모바일_디바이스.png

  • 모바일 기기를 인증하고 구성하여 경기 점수, 스킬, 경기 시작/중지, 검사를 실행합니다.
  • 모바일 기기는 TM Mobile 앱을 사용하여 연결해야 합니다.
  • 모바일 기기는 2시간마다 시간 초과가 발생하므로 이벤트 중에 연결이 끊어지는 것을 방지하려면 정기적으로 "모든 기기 활성화"를 선택하세요.
  • 모바일 기기 사용에 대한 자세한 내용은 REC 라이브러리의 태블릿 채점에 관한 기사를 참조하세요.

탈락/결승전 매치 큐

  • 엘림_최종_경기_대기열.png
    예선이나 결승전을 진행할 때 이 기능을 사용하면 각 경기를 특정 필드에 할당할 수 있습니다. 이렇게 하면 각 경기가 올바른 필드 타이머에 표시됩니다.
  • 각 탈락라운드가 끝난 후 경기 내용을 배정해야 합니다.

마법사 실행

환영합니다_2.png

  • 새로운 토너먼트 관리자 파일을 만들어야 할 때 사용됩니다.
  • 이 기능을 사용하면 모든 이벤트 데이터가 지워집니다.
  • "토너먼트 파일 사본 저장"이 백업으로 선택되어 있는지 확인하십시오.
  • 이벤트에서 일정을 다시 생성해야 하는 경우 대신 "경기 일정 다시 생성" 옵션을 사용해야 합니다.

참고: 모든 팀이 체크인하고 로봇 검사를 완료한 후에만 경기 일정을 실행하는 것이 가장 좋습니다.

경기 일정 재생성

환영합니다.png

  • 새로운 경기 일정을 작성해야 할 때 사용됩니다.
  • "토너먼트 파일 사본 저장"이 백업으로 선택되어 있는지 확인하십시오.
  • 모든 팀이 체크인하지 않은 경우 모든 팀을 사용할지 아니면 체크인하지 않은 팀을 제외할지 묻는 메시지가 나타납니다.

체크인된 팀.png

  • 경기 일정이 재생성되면 스킬 챌린지 점수가 이미 기록된 경우 이전에 입력한 스킬 챌린지 데이터를 저장하려면 "스킬 점수 보존" 상자가 선택되어 있는지 확인하십시오.

기술 점수 보존.png

옵션

카테고리.png카테고리_2.png

  • 초기 이벤트 구성에 액세스하거나 변경하는 데 사용됩니다.
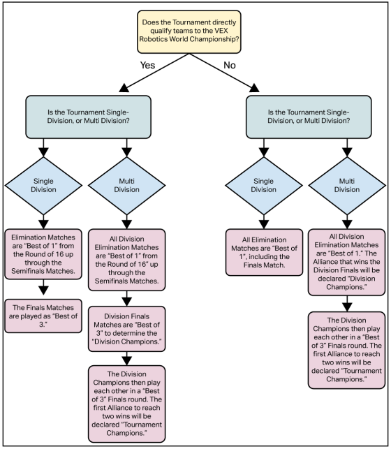
  • 결승전 경기만 있는 이벤트(VIQRC)의 경우, "결승전"을 선택하여 원하는 결승전 동맹의 수가 올바른지 확인하세요.
  • 탈락전 경기가 있는 이벤트의 경우 "탈락전 승리"를 선택하고 정확성을 확인하세요. 엘리미네이션 결승전에 어떤 설정을 구성해야 할지 결정하려면 아래 흐름도를 참조하세요.

흐름도.png

필드 세트 제어

토너먼트 관리자의 필드 세트 컨트롤 메뉴를 사용하는 방법에 대한 빠른 참조 가이드입니다.

매치 필드 세트.png

  • 필드 세트 컨트롤 > 을 선택하여 매치 대기, 매치 시작 및 중지, 매치 사운드 재생 및 관객 디스플레이 제어를 위한 올바른 필드 세트를 선택하세요.
    • Field Set Control 화면을 사용하는 방법에 대한 정보는 Running Practice/Qualification Matches에 대한 KB 문서를 참조하세요.
  • 기술 챌린지 필드를 조작할 때 기술 필드 세트를 선택하세요

필드_세트_컨트롤.png

디스플레이

토너먼트 관리자의 디스플레이 메뉴를 사용하는 방법에 대한 빠른 참조 가이드입니다.

피트 디스플레이

예선 랭킹 피트 디스플레이

Qual_Rankings.png
스킬 챌린지 피트 디스플레이

스킬_챌린지.png

엘리미네이션 브라켓 피트 디스플레이

제거_대괄호.png

검사 구덩이 디스플레이

검사.png
피트 디스플레이는 이벤트 중에 실시간 데이터를 표시하도록 설정 및 구성됩니다. 이러한 디스플레이는 일반적으로 프로젝터나 대형 HDTV 화면을 사용하여 행사장 곳곳에 설치됩니다.

  • 이 디스플레이의 일반적인 용도:
  • 예선 매치 순위
  • 기술 도전 순위
  • 점검
  • 탈락 브라켓
  • 로고
  • 일정

초기 토너먼트 관리자 파일 생성 시 설정하지 않은 경우 도구 > 옵션 > 피트 디스플레이에서 추가 피트 디스플레이를 설정할 수 있습니다. 특정 피트 디스플레이에 표시되는 정보는 언제든지 디스플레이 > 피트 디스플레이 제어를 선택하고 변경할 디스플레이를 선택하여 변경할 수 있습니다. 모범 사례: 피트 디스플레이의 이름을 행사장 내 위치와 관련된 이름으로 지정하여 찾기 쉽고, 변경이 필요한 경우 쉽게 찾을 수 있도록 합니다.

피트_디스플레이.png

청중 디스플레이

이벤트 관람객에게 정보를 제공하기 위해 관객 디스플레이가 설치되었습니다. 이 디스플레이에 표시되는 정보에는 경기 타이머, 경기 점수 결과, 동맹 선택, 오버레이가 있는 카메라 피드(카메라 사용 시), 시상식 슬라이드가 포함됩니다. Audience Display를 사용하는 대부분의 이벤트에서는 프로젝터를 사용하여 청중을 향한 대형 스크린에 Audience Display를 표시합니다. 또한, Audience Display 프로그램은 경기 시작 벨, 경기 종료 부저 등의 경기 사운드를 생성합니다. 일반적으로 Audience Display 컴퓨터의 오디오 출력은 경기장의 A/V 시스템에 연결되어 경쟁자와 관중이 게임 소리를 들을 수 있도록 합니다.

추가 청중 디스플레이는 디스플레이 > 새 디스플레이 시작 > 청중 디스플레이 전체 또는 오버레이를 선택하여 설정할 수 있습니다. 오버레이는 비디오 카메라에만 사용됩니다. 비디오 카메라를 사용하지 않는 경우 전체선택하세요. 필드 세트가 선택되고 활성화되면 해당 필드 세트 화면에서 원하는 정보를 선택하여 언제든지 Audience Display에 표시되는 정보를 변경할 수 있습니다.

Audience_Display.png
필드 대기열 표시

품질_1.png

Qual_Timer.png

필드 대기열 표시장치는 경기장 근처에 설치되도록 설계되었으며, 해당 경기장에만 해당하는 정보를 표시합니다. 경기가 시작되기 전, 필드 대기열 표시는 다음 경기에서 어떤 팀이 해당 필드에서 경쟁할 예정인지, 그리고 경기가 시작되기까지 얼마나 많은 시간이 남았는지 보여줍니다. 경기 중에는 필드 대기열 표시에 해당 필드의 경기 타이머가 표시됩니다. 필드 대기열 디스플레이를 사용하는 이벤트에서는 일반적으로 필드 근처에 있는 일반 컴퓨터 모니터에 표시됩니다. 이벤트 파트너가 모니터를 V5RC 관련 필드 경계에 직접 부착하려는 경우 브래킷을 구매할 수 있습니다.

세 가지 디스플레이 프로그램은 모두 선택 사항이라는 점을 기억하세요. 그러나 대부분의 토너먼트에서는 최소한 Audience Display를 사용하려고 하는데, 이 프로그램에서는 경기 타이머를 표시하고 경기 사운드도 생성합니다.

원격 디스플레이 구성(Raspberry Pi)

Raspberry Pi는 이벤트에서 모든 디스플레이를 구성하는 빠르고 효율적인 수단입니다. 라즈베리파이가 네트워크에 연결되면 3가지 디스플레이 유형으로 설정할 수 있고, 원하는 필드/필드 세트에 할당할 수 있으며, 쉽게 찾을 수 있도록 이름을 지정할 수 있습니다. 라즈베리파이를 업데이트해야 하는 경우(빨간색으로 * 표시) 이 메뉴에서 Pi > 업데이트 디스플레이 소프트웨어를 선택하면 쉽게 업데이트할 수 있습니다. 필요한 장비와 기술적 설정 절차에 대해 알아보려면 Raspberry Pi KB 문서 을 방문하세요.

보고서

토너먼트 관리자에서 보고서 메뉴와 일반적으로 사용되는 보고서를 사용하는 방법에 대한 빠른 참조 가이드입니다.

팀 목록

  • 팀 체크인, 심사실, 모든 팀의 구성원을 파악해야 하는 일반 구역에서 사용하는 보고서입니다.

경기 목록 및 결과

  • 경기 목록을 인쇄하여 팀, 득점표 및 대기 자원봉사자에게 제공할 수 있습니다.

자격 순위

  • 판사들이 상을 결정하는 데 도움이 되도록 정기적으로 요청하는 보고서입니다.
  • 이벤트의 자격 순위를 보여줍니다.
  • 혼합 행사인 경우 연령대별로 구분할 수 없습니다.

기술 도전

  • 판사들이 상을 결정하는 데 도움이 되도록 정기적으로 요청하는 보고서입니다.
  • 이벤트에서 스킬 챌린지 순위를 보여줍니다.
  • 혼합 행사인 경우 연령대별로 구분할 수 있습니다.

엘리미네이션 래더(V5RC/VURC/항공 드론 경쟁)

  • V5RC/VURC/항공 드론 경연대회 탈락전에서 자원봉사자, 사회자, 현장 직원의 대기열을 정하는 데 유용한 보고서입니다.

수상/시상식 대본

  • 심사를 거친 상이 입력되고 성과 기반 결과가 완료되면(상 탭에서 수상자 자동 채우기) 이 보고서를 선택하여 시상식을 위해 수상자가 있는 모든 상 스크립트를 인쇄하세요.

아나운서 시트

  • 진행자들이 정기적으로 사용하고 참고하는 보고서입니다.

손짓

  • 피트 표지판을 인쇄하여 피트 테이블에 놓을 수 있습니다.
  • 필드 표지판은 관객과 팀 참고를 위해 필드에 고정될 수 있습니다.
  • 동맹 선택 표지판은 제거 경기 전에 이 프로세스를 수행하는 모든 이벤트에 사용됩니다.

인증서

  • 인쇄하여 팀에 제공할 수 있습니다.
  • 트로피와 함께 사용되거나 트로피 대신 사용됩니다.

게임 문서

  • 종이 기반 채점을 사용하거나 태블릿 채점이 더 이상 작동하지 않을 경우 점수지를 인쇄할 수 있는 곳입니다.

돕다

토너먼트 관리자의 도움말 메뉴를 사용하는 방법에 대한 빠른 참조 가이드입니다.

도움말.png

사용자 가이드

TM 모바일 사용자 가이드

  • 태블릿 스코어링 및 모바일 기기 연결 방법에 대한 전체 가이드입니다.

IP 주소 얻기

  • 서버 컴퓨터의 IP 주소를 보여줍니다.
  • 서버 IP 주소를 게시하거나 다른 사람과 공유하지 마세요.

업데이트 확인

  • 토너먼트 관리자가 열리면 자동으로 업데이트를 확인하지만 이 메뉴 옵션에서도 확인할 수 있습니다.

토너먼트 매니저에 대하여

  • 토너먼트 관리자의 현재 버전을 확인할 수 있습니다