동맹 선택(V5RC)

제휴 선택을 실행하기 위한 빠른 참조 가이드입니다.

예선 경기가 완료되면, 게임 구성에 따라 탈락 토너먼트가 필요한 경우, 다음 작업은 동맹 선택을 진행하는 것입니다. 동맹 선택은 토너먼트에서 상위권을 차지한 팀이 탈락전에서 경쟁할 동맹 파트너를 선택하는 과정입니다.

동맹 선택을 시작하기 전에:

  • 모든 예선 경기가 채점되고 저장되었는지 확인하세요(모든 녹색 확인란)
  • 결승전 경기가 올바르게 구성되었는지 확인하세요: 도구 > 옵션 > 탈락 승리
  • 각 팀에 학생 대표가 있는지 확인하세요
  • 필드 세트 창을 사용하여 Audience Display를 Alliance Selection 옵션으로 변경합니다.
  • 동맹 선택 표지판을 인쇄하고 배포하거나 순서대로 레이아웃합니다: 보고서 > 표지판 > 동맹 선택 표지판

제휴 선택을 진행하려면:

  • 메인 창에서 동맹 선택 탭을 선택하세요.

얼라이언스_선택.png

  • 동맹 선택 시작 버튼을 선택하세요. 이렇게 하면 모든 예선 경기가 잠기고 변경이 방지되며 창의 왼쪽에 있는 사용 가능한 팀 상자에 가장 최신 순위가 입력됩니다.

시작_동맹_선택.png

  • 제휴 선택 과정을 시작하려면 옵션을 선택하세요.
    • 모든 팀으로 동맹 선택 시작 (가장 일반적으로 사용됨)
    • 시작하기 전에 팀을 부적격으로 표시
      • 일부 팀이 시작하기 전에 동맹 선택에 적격하지 않은 경우 사용됩니다.
      • 팀이 동맹 대장이 되는 것을 방지해야 하는 경우 사용됩니다.
      • 적격 팀이 이벤트를 떠났거나 Alliance Selection에 참석하지 않은 경우 사용됩니다.
    • 수동 모드에서 동맹 선택 시작 - 공식/예선 이벤트에 사용되지 않음

시작_동맹_선택_-_옵션.png

  • 동맹 선택이 시작되면 탭의 내용이 변경되고 새로운 버튼을 사용할 수 있게 됩니다.
  • 토너먼트 관리자 운영자는 팀을 순위나 번호별로 정렬하여 팀 찾기를 더 쉽게 만들 수 있습니다. 정렬하려는 열 제목을 클릭하세요.

TM_-_사용 가능한 팀.png

  • 동맹 대장이 파트너를 선택하면 토너먼트 관리자 운영자는 사용 가능한 팀 상자에서 올바른 팀을 강조 표시하고 팀 추가 버튼을 클릭해야 합니다.

팀 추가.png

  • 선택한 팀이 수락 또는 거부를 선택할지 묻는 팝업 창이 나타납니다. 수락 버튼을 클릭하면 선택한 팀이 동맹에 추가되고, 거부 버튼을 클릭하면 팀이 거부되었음을 표시합니다. 팀이 거부하는 경우에도 충분히 높은 시드를 받았다면 동맹 대장이 될 자격은 있지만 다른 동맹 대장에게 선택받을 수는 없습니다. 이를 위해 사용 가능한 팀 목록에서 해당 팀은 밝은 색으로 표시됩니다.

선택됨_동맹.png

  • 동맹 선택이 계속되는 동안 토너먼트 관리자 운영자는 모든 동맹이 채워질 때까지 동맹 대장이 선택한 내용을 계속 기록합니다.
  • 모든 선택이 완료되면 '동맹 마무리'를 클릭하기 전에 모든 내용을 다시 한 번 정확하게 확인해야 합니다.

최종_동맹.png

  • "제휴를 확정하시겠습니까?"라고 묻는 팝업이 나타납니다. 모든 내용이 정확하면 '예'를 선택하고, 정확하지 않으면 '아니요'를 선택하여 변경하세요.

최종_동맹_-_확인.png

  • 이제 동맹이 잠기고 첫 번째 라운드의 탈락전이 생성됩니다.
    • 경기는 토너먼트 관리자의 득점 탭에서 볼 수 있습니다.
    • 탈락 브래킷은 원하는 피트 및 관객 디스플레이에 표시될 수 있습니다.

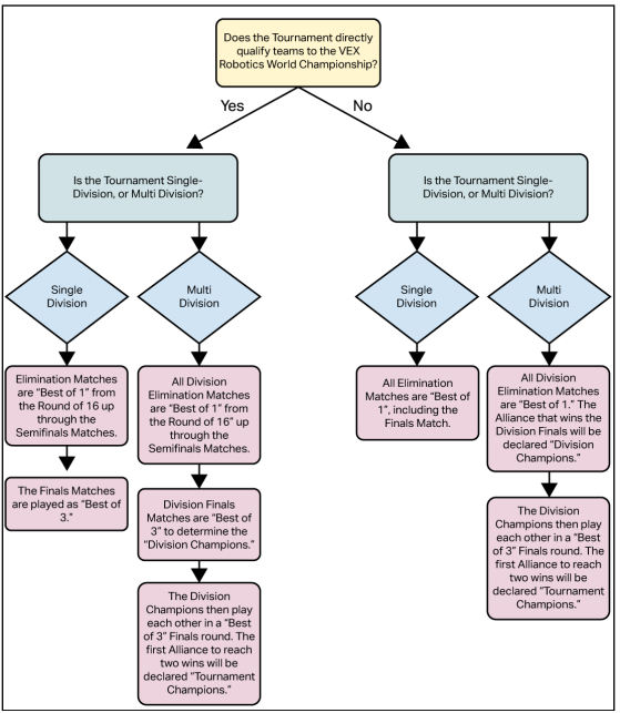
탈락 승리 (V5RC & VURC)

탈락전은 "1전 2선승제"와 "3전 2선승제"를 혼합한 방식입니다. "1전 2선승제"는 각 경기에서 승리한
팀이 탈락 대진표의 다음 라운드로 진출한다는 것을 의미합니다. "3전 2선승제"는 2승을 먼저 달성한 동맹이 진출한다는 의미
. 이벤트가 어떤 형식을 따라야 하는지 결정하려면 다음 흐름도를 참조하세요.

이벤트 파트너는 토너먼트 관리자에서탈락 라운드가 시작되기 항상 올바른 탈락 형식이 설정되었는지 확인해야 합니다 도구 - 옵션 - 탈락 승리).

탈락 매치(V5RC & VURC)

엘리미네이션 매치를 진행하기 위한 빠른 참조 가이드입니다.

각 탈락 라운드가 시작되기 전에 해당 라운드의 각 경기를 필드에 할당합니다.

  • 도구 > 탈락/결승전 매치 큐
  • 각 매치를 순환 방식으로 필드에 할당하고 "대기열"을 선택합니다.
    • 필드 타이머 디스플레이에 매치가 나타나지 않으면 Scoring 탭으로 돌아가서 Elimination 폴더를 열고 현재 라운드의 첫 번째 매치를 찾아 마우스 오른쪽 버튼을 클릭하고 Field Control 대기열에 추가하세요.
  • 경쟁 필드만 사용하세요
  • 각 탈락 라운드 시작 시 프로세스를 반복해야 합니다.

엘리미네이션_파이널_매치_큐.png

게임 구성에 따라 필요할 경우 탈락전 경기를 실행합니다. 예선전은 예선전과 연습전과 매우 유사하게 운영됩니다. 탈락전의 한 가지 차이점은, 경기에서 경쟁할 동맹이 알려질 때까지 경기 목록 트리에 경기가 나타나지 않는다는 것입니다. 즉, 동맹 선택이 완료된 후 처음에 나타나는 경기는 1라운드 경기뿐입니다. 탈락전이 치러질 때마다 토너먼트 관리자는 탈락 순위를 확인하고 새로운 경기를 생성할 수 있는지 확인합니다. 토너먼트에서 누가 승리하고 다음 라운드로 진출하는지 파악하기 위해 각 예선/결승 경기가 끝난 후 점수를 보여주는 것이 좋습니다.

결승전 경기 (VIQRC)

VIQRC 파이널 경기를 진행하기 위한 간단한 참고 가이드입니다.

VEX IQ 로봇 경연대회에서는 사전 설정된 결승 동맹 수에 따라 자동으로 동맹을 생성합니다. 1위 팀은 2위 팀과 짝을 이루고, 3위 팀은 4위 팀과 짝을 이루는 식으로, 최종 동맹 숫자에 도달할 때까지 이어진다. 각 동맹은 우승 동맹을 가리기 위해 결승전을 한 번 치릅니다.

모든 예선 경기가 완료되고 점수가 매겨지고 저장되면 결승전 경기를 생성합니다.

  • 경기 > 결승 경기 만들기

Create_Finals_Match.png

  • 어떤 이유로든 팀을 제외해야 하는 경우(행동 강령, 행사장 조기 이탈 등) 팀을 선택하여 제외하세요. 그렇지 않으면 계속하려면 "결승전 경기 만들기"를 선택하세요.

Create_Finals_Match_Options.png

  • 결승전 경기는 이제 '점수' 탭의 '결승' 폴더에 생성되어 보관됩니다.

결승전 경기를 시작하기 전에 각 경기를 필드에 할당하세요.

  • 도구 > 탈락/결승전 매치 큐
  • 각 매치를 순환 방식으로 필드에 할당하고 "대기열"을 선택합니다.
    • 필드 타이머 디스플레이에 매치가 나타나지 않으면 Scoring 탭으로 돌아가서 Elimination 폴더를 열고 현재 라운드의 첫 번째 매치를 찾아 마우스 오른쪽 버튼을 클릭하고 Field Control 대기열에 추가하세요.

엘리미네이션_파이널_매치_큐_VIQC.png
결승전은 예선 경기와 동일한 방식으로 진행됩니다. 즉, 필드에 경기자를 대기시키고 디스플레이에 결과를 표시하는 방식입니다. 각 결승전 경기가 끝난 후 점수를 표시하여 이겨야 할 점수를 알아내는 것이 좋습니다.

경기 종료 시간

이벤트 파트너는 경기 정지 시간의 개념과 VIQRC 이벤트에서 이 시간을 언제 사용할 수 있는지에 대해 잘 알고 있어야 합니다. 경기 중단 시간에 대한 구체적인 내용은 최신 VIQRC 게임 매뉴얼을 참조하세요.