Įrankiai

Greitas Tournament Manager meniu Įrankių naudojimo vadovas.

Komandos registracija

Team_Checkin.png

  • Atvykus pasirinkite komandas ir nurodykite, kurios komandos dalyvauja renginyje.
  • Svarbi užduotis, kurią reikia atlikti, jei renginio metu tvarkaraštį reikia atlikti iš naujo.
  • Galima atlikti popieriuje ir rankiniu būdu perkelti į Tournament Manager arba belaidžiu būdu per žiniatinklio serverį

Apžiūra

Apžiūra.png

  • Pasirinkite komandą ir nurodykite, ar ji iš dalies baigė ar išlaikė patikrinimą
  • Galima atlikti popieriuje ir rankiniu būdu perkelti į Tournament Manager arba belaidžiu būdu per žiniatinklio serverį

Mobilieji įrenginiai

Mobile_Devices.png

  • Įgaliokite ir sukonfigūruokite mobiliuosius įrenginius, kad galėtumėte įvertinti rungtynes, įgūdžius, pradėti / sustabdyti rungtynes ​​ir patikrinti.
  • Mobilieji įrenginiai turi prisijungti naudodami TM Mobile programėlę
  • Mobiliųjų įrenginių skirtasis laikas baigiasi kas 2 valandas, todėl reguliariai pasirinkite „Įgalinti visus įrenginius“, kad jie neatsijungtų įvykio metu.
  • Norėdami gauti daugiau informacijos apie naudojimąsi mobiliaisiais įrenginiais, žr. REC Library straipsnį apie planšetinių kompiuterių įvertinimą.

Eliminavimo / finalo rungtynių eilė

  • Elim_Final_Match_Queue.png
    Vykdydami eliminavimo arba finalo rungtynes ​​naudokite šią funkciją, kad kiekvienai rungtynėms priskirtumėte konkrečią sritį. Tai užtikrins, kad kiekvienos rungtynės bus rodomos tinkamu lauko laikmačiu.
  • Rungtynės turi būti paskirstytos po kiekvieno atrankos turo.

Paleisti vedlį

Sveiki atvykę_2.png

  • Naudojamas, kai reikia sukurti visiškai naują turnyrų tvarkyklės failą.
  • Naudojant šią funkciją ištrinami visi įvykių duomenys.
  • Įsitikinkite, kad "Išsaugoti turnyro failo kopiją" yra pažymėta kaip atsarginė kopija
  • Renginyje, jei tvarkaraštį reikia atkurti, vietoj jo turėtų būti naudojama parinktis „Atkurti rungtynių tvarkaraštį“.

Pastaba: Geriausia praktika yra vykdyti rungtynių tvarkaraštį tik tada, kai visos komandos užsiregistruoja ir baigia roboto apžiūrą.

Atkurti rungtynių tvarkaraštį

Sveiki atvykę.png

  • Naudojamas, kai reikia sudaryti naują rungtynių tvarkaraštį.
  • Įsitikinkite, kad "Išsaugoti turnyro failo kopiją" yra pažymėta kaip atsarginė kopija
  • Jei neužsiregistravo visos komandos, pasirodys raginimas, kuriame bus prašoma naudoti visas komandas arba neįtraukti neužsiregistravusių komandų

Checked-in_Teams.png

  • Atnaujinę rungtynių tvarkaraštį, jei įgūdžių iššūkio rezultatai jau įrašyti, įsitikinkite, kad pažymėtas laukelis „Išsaugoti įgūdžių balus“, kad išsaugotumėte visus anksčiau įvestus įgūdžių iššūkio duomenis.

Preserve_Skills_Scores.png

Parinktys

Category.pngCategory_2.png

  • Naudojamas norint pasiekti arba pakeisti pradines įvykių konfigūracijas
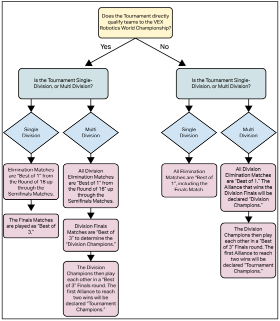
  • Renginiams tik su finalo rungtynėmis (VIQRC) pasirinkite „Finalas“, kad patvirtintumėte, jog norimų finalo aljansų skaičius yra teisingas.
  • Įvykiams su pašalinimo rungtynėmis pasirinkite „Pašalinimo laimėjimai“ ir patikrinkite tikslumą. Norėdami nustatyti, kokį nustatymą sukonfigūruoti Elimination Finals atitikčiai, žr. toliau pateiktą schemą.

Flow_Chart.png

Lauko rinkinio valdymas

Greitas nuorodų vadovas, kaip naudoti „Tournament Manager“ meniu „Field Set Control“.

Match_Field_Set.png

  • Pasirinkite Lauko rinkinio valdymas > Teisingas laukas Nustatykite, kad atitiktumėte eilę, pradėtumėte ir sustabdytumėte rungtynes, paleistumėte rungtynių garsus ir valdytumėte auditorijos ekraną
    • Norėdami gauti informacijos apie tai, kaip naudoti lauko rinkinio valdymo ekraną, žr. KB straipsnį apie bėgimo praktikos / kvalifikacijos rungtynes
  • Kai naudojate įgūdžių iššūkių laukus, pasirinkite įgūdžių laukų rinkinius

Field_Set_Control.png

Ekranai

Greitas nuorodų vadovas, kaip naudotis meniu Ekranai Tournament Manager.

Duobės ekranas

Kvalifikacijos reitingo duobės ekranas

Qual_Rankings.png
Skills Challenge Pit Display

Skills_Challenge.png

Pašalinimo laikiklio duobės ekranas

Elimination_Bracket.png

Apžiūros duobės ekranas

Apžiūra.png
„Pit Display“ yra nustatytas ir sukonfigūruotas taip, kad įvykio metu būtų rodomi tiesioginiai duomenys. Šie ekranai paprastai nustatomi visoje renginio vietoje naudojant projektorius arba didelius HDTV ekranus.

  • Įprasti šio ekrano naudojimo būdai:
  • Kvalifikacinių rungtynių reitingai
  • Įgūdžių iššūkių reitingai
  • Apžiūra
  • Pašalinimo laikiklis
  • Logotipai
  • Tvarkaraščiai

Jei nenustatyta pirminio turnyrų tvarkyklės failo kūrimo metu, papildomi duobės ekranai gali būti nustatyti įrankiuose > parinktys > duobės ekranai. Informacija, rodoma konkrečiame duobės ekrane, gali būti pakeista bet kuriuo metu, pasirinkus Displays > Pit Display Control ir pasirinkus, kurį ekraną keisti. Geriausia praktika: suteikite duobės ekranui pavadinimą, susijusį su jo buvimo vieta, kad jį būtų lengva rasti ir reikėtų pakeisti.

Pit_Display.png

Auditorijos ekranas

Įrengiamas auditorijos ekranas, skirtas renginio žiūrovams teikti informaciją. Šiame ekrane rodoma informacija apima rungtynių laikmatį, rungtynių rezultatų rezultatus, aljanso pasirinkimą, kameros tiekimą su perdanga (jei naudojate fotoaparatus) ir apdovanojimų ceremonijos skaidres. Dauguma įvykių, kuriuose naudojamas auditorijos ekranas, bus rodomi dideliame ekrane, nukreiptame į auditoriją naudojant projektorių. Be to, auditorijos rodymo programa generuoja žaidimo garsus, tokius kaip rungtynių pradžios varpelis ir rungtynių pabaigos garsinis signalas. Paprastai Audience Display kompiuterio garso išvestis bus prijungta prie A/V sistemos varžybų vietoje, kad varžovai ir žiūrovai galėtų išgirsti žaidimo garsus.

Papildomus auditorijos ekranus galima nustatyti pasirinkus Ekranai > Pradėti naują ekraną > Auditorijos rodymo pilna arba Perdanga. Perdangos naudojamos tik su vaizdo kameromis. Jei vaizdo kameros nenaudojamos, pasirinkite Full. Kai lauko rinkinys yra pasirinktas ir aktyvus, auditorijos ekrane rodomą informaciją galima bet kada pakeisti pasirinkus norimą informaciją atitinkamame lauko rinkinio ekrane.

Audience_Display.png
Lauko eilės ekranas

Qual_1.png

Qual_Timer.png

Lauko eilės ekranas turi būti šalia varžybų lauko ir rodo tik tam laukui būdingą informaciją. Prieš rungtynes ​​lauko eilės ekrane rodoma, kurios komandos turi rungtyniauti kitose rungtynėse toje aikštelėje ir kiek liko laiko iki rungtynių pradžios. Rungtynių metu lauko eilės ekrane rodomas to lauko rungtynių laikmatis. Įvykiai, kuriuose naudojamas lauko eilės ekranas, paprastai rodomi įprastame kompiuterio monitoriuje, esančiame netoli lauko. Galima įsigyti laikiklį, jei renginio partneris nori, kad monitorius būtų prijungtas tiesiai prie su V5RC susijusio lauko perimetro.

Atminkite, kad visos 3 rodymo programos yra neprivalomos. Tačiau dauguma turnyrų norės bent jau naudoti auditorijos ekraną, nes šioje programoje rodomas rungtynių laikmatis ir generuojami rungtynių garsai.

Konfigūruoti nuotolinius ekranus („Raspberry Pi“)

Raspberry Pi yra greita ir efektyvi priemonė konfigūruoti bet kurį ir visus renginio ekranus. Kai raspberry pi yra prijungtas prie tinklo, jį galima nustatyti kaip bet kurį iš 3 ekrano tipų, priskirti bet kuriam laukui / laukų rinkiniui ir suteikti pavadinimą, kad būtų lengviau nustatyti. Jei raspberry pi reikia atnaujinti (paryškinta raudonai *), tai galima lengvai padaryti šiame meniu pasirinkus Pi > Update Display Software. Apsilankykite Raspberry Pi KB straipsnyje, kad sužinotumėte apie reikalingą įrangą ir techninės nustatymo procedūras.

Ataskaitos

Greitas ataskaitų meniu ir dažniausiai naudojamų ataskaitų naudojimo Tournament Manager programoje vadovas.

Komandų sąrašai

  • Ataskaita, naudojama komandų registracijai, teisėjų kambariui ir bendroms sritims, kuriose reikia žinoti, kas yra visos komandos.

Rungtynių sąrašai ir rezultatai

  • Rungtynių sąrašus galima atspausdinti ir atiduoti komandoms, taškų lentelėms ir eilėje stovintiems savanoriams

Kvalifikaciniai reitingai

  • Ataskaita, kurios reguliariai prašo teisėjai, padedanti nustatyti apdovanojimus.
  • Rodo kvalifikacijos reitingus renginyje.
  • Negalima atskirti pagal amžiaus grupes, jei vyksta mišrus renginys.

Įgūdžių iššūkis

  • Ataskaita, kurios reguliariai prašo teisėjai, padedanti nustatyti apdovanojimus.
  • Rodo Skills Challenge reitingą renginyje
  • Galima suskirstyti pagal amžiaus grupes, jei vyksta mišrus renginys.

Eliminavimo kopėčios (V5RC / VURC / oro dronų varžybos)

  • Ataskaita, naudinga stojantiems į eilę savanorių, darbuotojų ir lauko personalo V5RC/VURC/oro dronų varžybų eliminavimo rungtynių metu.

Apdovanojimų / apdovanojimų ceremonijos scenarijus

  • Kai įvedami įvertinti apdovanojimai ir užbaigiami rezultatais pagrįsti rezultatai (skirtuke Apdovanojimai yra automatiškai užpildyti nugalėtojus), pasirinkite šią ataskaitą, kad visi apdovanojimų scenarijai su nugalėtojais būtų išspausdinti apdovanojimų ceremonijai.

Pranešėjų lapai

  • Ataskaitos, kurias emcees reguliariai naudoja ir nurodo.

Ženklai

  • Duobės ženklai gali būti atspausdinti ir dedami prie duobių stalų
  • Lauko ženklus galima pritvirtinti prie laukų auditorijai ir komandai
  • Aljanso atrankos ženklai naudojami bet kokiam renginiui, kuris atlieka šį procesą prieš eliminavimo rungtynes

Sertifikatai

  • Galima atsispausdinti ir atiduoti komandoms
  • Naudojamas kartu su trofėjais arba jų vietoje.

Žaidimo dokumentai

  • Vieta, kurioje galima spausdinti balų lapus, jei naudojamas popierinis taškų skaičiavimas arba planšetinio kompiuterio taškų skaičiavimas nustoja veikti.

Pagalba

Trumpas žinyno meniu naudojimo Tournament Manager programoje vadovas.

Help.png

Vartotojo vadovas

TM Mobile vartotojo vadovas

  • Visas vadovas apie planšetinį kompiuterį ir kaip prijungti mobiliuosius įrenginius.

Gaukite IP adresą

  • Rodo serverio kompiuterio IP adresą.
  • Niekada neskelbkite serverio IP adreso ir nesidalykite su niekuo.

Patikrinkite, ar nėra atnaujinimų

  • Atidarius Turnyrų tvarkyklę, ji automatiškai tikrins, ar nėra naujinimų, bet gali būti patikrinta ir šioje meniu parinktyje.

Apie turnyro vadybininką

  • Gali patikrinti dabartinę turnyrų tvarkyklės versiją