Rīki

Īss uzziņu ceļvedis Tournament Manager izvēlnes Rīki lietošanai.

Komandas reģistrēšanās

Team_Checkin.png

  • Atlasiet komandas, kad tās ierodas, un norādiet, kuras komandas piedalās pasākumā.
  • Svarīgs uzdevums, kas jāveic, ja grafiks ir jāatkārto pasākuma laikā.
  • To var izdarīt uz papīra un manuāli pārsūtīt uz Tournament Manager vai bezvadu režīmā, izmantojot tīmekļa serveri

Pārbaude

Pārbaude.png

  • Izvēlieties komandu un norādiet, vai tā ir daļēji pabeigusi vai izturējusi pārbaudi
  • To var izdarīt uz papīra un manuāli pārsūtīt uz Tournament Manager vai bezvadu režīmā, izmantojot tīmekļa serveri

Mobilās ierīces

Mobile_Devices.png

  • Autorizējiet un konfigurējiet mobilās ierīces, lai iegūtu spēles, prasmes, sāktu/pārtrauktu spēles un pārbaudītu.
  • Mobilajām ierīcēm ir jāpievienojas, izmantojot lietotni TM Mobile
  • Mobilo ierīču taimauts ik pēc 2 stundām, tāpēc regulāri atlasiet “Iespējot visas ierīces”, lai pasākuma laikā tās neatvienotos.
  • Lai iegūtu papildinformāciju par mobilo ierīču lietošanu, apmeklējiet REC Library rakstu par planšetdatoru vērtēšanu.

Izslēgšanas/fināla spēļu rinda

  • Elim_Final_Match_Queue.png
    Palaižot izslēgšanas vai fināla spēles, izmantojiet šo funkciju, lai katru spēli piešķirtu noteiktam laukam. Tas nodrošinās, ka katra spēle tiek parādīta pareizajā lauka taimerī.
  • Mači jāsadala pēc katras izslēgšanas kārtas.

Palaist vedni

Welcome_2.png

  • Izmanto, ja ir jāizveido pavisam jauns Turnīra pārvaldnieka fails.
  • Izmantojot šo funkciju, tiek izdzēsti visi notikumu dati.
  • Pārliecinieties, ka kā rezerves kopija ir atzīmēta “Saglabāt turnīra faila kopiju”.
  • Ja pasākumā grafiks ir jāatjauno, tā vietā jāizmanto opcija “Atjaunot atbilstības grafiku”.

Piezīme: Labākā prakse ir izpildīt spēļu grafiku tikai pēc tam, kad visas komandas ir reģistrējušās un pabeigušas robota pārbaudi.

Atjaunot spēles grafiku

Welcome.png

  • Izmanto, ja ir jāizveido jauns spēļu grafiks.
  • Pārliecinieties, ka kā rezerves kopija ir atzīmēta “Saglabāt turnīra faila kopiju”.
  • Ja visas komandas nav reģistrējušās, parādīsies uzvedne ar aicinājumu izmantot visas komandas vai izslēgt tās, kuras nav reģistrējušās

Checked-in_Teams.png

  • Kad spēļu grafiks ir atjaunots, ja prasmju izaicinājuma rezultāti jau ir reģistrēti, pārliecinieties, ka ir atzīmēta izvēles rūtiņa "Saglabāt prasmju rezultātus", lai saglabātu visus iepriekš ievadītos prasmju izaicinājuma datus.

Preserve_Skills_Scores.png

Iespējas

Category.pngCategory_2.png

  • Izmanto, lai piekļūtu vai mainītu sākotnējo notikumu konfigurāciju
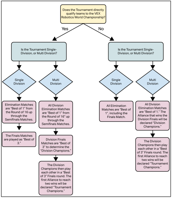
  • Notikumiem ar tikai fināla spēlēm (VIQRC) atlasiet “Fināls”, lai apstiprinātu, ka vēlamo finālu alianses skaits ir pareizs.
  • Notikumiem ar izslēgšanas spēlēm atlasiet “Izslēgšanas uzvaras” un pārbaudiet precizitāti. Lai noteiktu, kādu iestatījumu konfigurēt Elimination Finals spēlēm, skatiet tālāk redzamo blokshēmu.

Flow_Chart.png

Lauka kopas vadība

Īss uzziņu ceļvedis, kā izmantot izvēlni Field Set Control programmā Tournament Manager.

Match_Field_Set.png

  • Atlasiet lauka kopas vadīklu > Labot lauku Iestatīt, lai rindas atbilstu, sāktu un apturētu spēles, atskaņotu spēles skaņas un kontrolētu auditorijas displeju.
    • Lai iegūtu informāciju par lauka kopu vadības ekrāna izmantošanu, apmeklējiet KB rakstu par prakses/kvalifikācijas mačiem.
  • Atlasiet prasmju lauku kopas, darbojoties prasmju izaicinājuma laukos

Field_Set_Control.png

Displeji

Īsa uzziņu rokasgrāmata par izvēlnes Displeji izmantošanu programmā Tournament Manager.

Bedres displejs

Kvalifikācijas ranga bedres displejs

Qual_Rankings.png
Skills Challenge Pit Display

Skills_Challenge.png

Eliminācijas kronšteina bedres displejs

Elimination_Bracket.png

Pārbaudes bedres displejs

Pārbaude.png
Pit Display ir iestatīts un konfigurēts, lai notikuma laikā rādītu tiešraides datus. Šie displeji parasti tiek iestatīti visā norises vietā, izmantojot projektorus vai lielus HDTV ekrānus.

  • Šī displeja izplatītākie lietojumi:
  • Kvalifikācijas spēļu klasifikācija
  • Prasmju izaicinājumu klasifikācija
  • Pārbaude
  • Eliminācijas kronšteins
  • Logotipi
  • Grafiki

Ja tas nav iestatīts sākotnējās Tournament Manager faila izveides laikā, papildu bedres displejus var iestatīt sadaļā Rīki > Opcijas > Pit Displays. Konkrētā bedres displejā parādīto informāciju var mainīt jebkurā laikā, atlasot Displays > Pit Display Control un izvēloties, kuru displeju mainīt. Labākā prakse: Piešķiriet Bedres displejam kaut ko tādu, kas ir saistīts ar tā atrašanās vietu, lai to būtu viegli atrast un tas būtu jāmaina.

Pit_Display.png

Mērķauditorijas displejs

Ir izveidots auditorijas displejs, lai sniegtu informāciju pasākuma skatītājiem. Šajā displejā redzamā informācija ietver spēles taimeri, spēļu rezultātu rezultātus, alianses atlasi, kameras plūsmu ar pārklājumu (ja tiek izmantotas kameras) un apbalvošanas ceremonijas slaidus. Lielākajā daļā notikumu, kuros tiek izmantots auditorijas displejs, tas tiks rādīts uz liela ekrāna, kas ir vērsts pret auditoriju, izmantojot projektoru. Turklāt programma Audience Display ģenerē spēles skaņas, piemēram, spēles sākuma zvanu un spēles beigu skaņas signālu. Parasti Audience Display datora audio izeja tiks savienota ar A/V sistēmu sacensību norises vietā, lai sacensību dalībnieki un skatītāji varētu dzirdēt spēles skaņas.

Papildu mērķauditorijas displejus var iestatīt, atlasot Displeji > Sākt jaunu attēlojumu > Mērķauditorijas displejs pilns vai Pārklājums. Pārklājumus izmanto tikai videokamerās. Ja netiek izmantota neviena videokamera, atlasiet Full. Kad ir atlasīta un aktīva lauka kopa, mērķauditorijas displejā redzamo informāciju var mainīt jebkurā laikā, atlasot vajadzīgo informāciju attiecīgajā lauka kopas ekrānā.

Audience_Display.png
Lauka rindas displejs

Qual_1.png

Qual_Timer.png

Lauka rindas displejs ir paredzēts, lai tas atrodas tuvu sacensību laukumam, un tajā tiek rādīta tikai šim laukam raksturīga informācija. Pirms spēles laukuma rindas displejs parāda, kurām komandām ir paredzēts sacensties nākamajā spēlē šajā laukumā un cik daudz laika ir atlicis līdz spēles sākumam. Spēles laikā lauka rindas displejs parāda spēles taimeri šim laukam. Notikumi, kuros tiek izmantots lauka rindas displejs, parasti tiek rādīti parastā datora monitorā, kas atrodas tuvu laukam. Kronšteins ir pieejams iegādei, ja pasākuma partneris vēlas, lai monitors būtu tieši pievienots ar V5RC saistītam lauka perimetram.

Atcerieties, ka visas 3 displeja programmas nav obligātas. Tomēr lielākā daļa turnīru vēlēsies vismaz izmantot auditorijas displeju, jo šī programma ir vieta, kur tiek parādīts spēles taimeris un arī tiek ģenerētas spēles skaņas.

Tālvadības displeju konfigurēšana (Raspberry Pi)

Raspberry Pi ir ātri un efektīvi līdzekļi, lai pasākumā konfigurētu visus displejus. Kad Raspberry pi ir pievienots tīklam, to var iestatīt kā jebkuru no 3 displeja veidiem, piešķirt jebkuram laukam/lauku kopai un piešķirt nosaukumu, lai to varētu viegli atrast. Ja raspberry pi ir jāatjaunina (izcelts sarkanā krāsā ar *), to var viegli izdarīt šajā izvēlnē, atlasot Pi > atjaunināšanas displeja programmatūru. Lūdzu, apmeklējiet Raspberry Pi KB rakstu, lai uzzinātu par nepieciešamo aprīkojumu un tehniskās iestatīšanas procedūrām.

Pārskati

Īsa uzziņu rokasgrāmata izvēlnes Atskaites un bieži lietoto pārskatu izmantošanai programmā Tournament Manager.

Komandu saraksti

  • Ziņojums, ko izmanto komandu reģistrācijai, vērtēšanas telpai un vispārīgām zonām, kurās jāzina, kas ir visas komandas.

Spēļu saraksti un rezultāti

  • Spēļu sarakstus var izdrukāt un nodot komandām, punktu tabulai un rindā esošajiem brīvprātīgajiem

Kvalifikācijas reitingi

  • Ziņojums, ko regulāri pieprasa tiesneši, lai palīdzētu noteikt apbalvojumus.
  • Rāda kvalifikācijas klasifikāciju pasākumā.
  • Jauktā pasākumā, nevar izdalīt pēc vecuma grupas.

Prasmju izaicinājums

  • Ziņojums, ko regulāri pieprasa tiesneši, lai palīdzētu noteikt apbalvojumus.
  • Parāda Skills Challenge klasifikāciju pasākumā
  • Jauktā pasākumā var sadalīt pēc vecuma grupas.

Izslēgšanas kāpnes (V5RC/VURC/aerodronu sacensības)

  • Ziņojums, kas ir noderīgs brīvprātīgajiem, darbiniekiem un lauka darbiniekiem V5RC/VURC/Aerial Drone Competition izslēgšanas spēļu laikā.

Apbalvošanas/apbalvošanas ceremonijas scenārijs

  • Kad novērtētās balvas ir ievadītas un rezultāti, kas balstīti uz sniegumu, ir pabeigti (Automātiski aizpildīt uzvarētājus cilnē Apbalvojumi), atlasiet šo pārskatu, lai saņemtu visus apbalvošanas scenārijus ar uzvarētājiem, kas izdrukāti apbalvošanas ceremonijai.

Diktoru lapas

  • Ziņojumi, kurus darbinieki regulāri izmanto un atsaucas.

Zīmes

  • Bedres zīmes var izdrukāt un novietot pie bedru galdiem
  • Lauku zīmes var piestiprināt pie laukiem auditorijas un komandas uzziņai
  • Alianses atlases zīmes tiek izmantotas jebkuram pasākumam, kas veic šo procesu pirms izslēgšanas spēlēm

Sertifikāti

  • Var izdrukāt un nodot komandām
  • Izmanto papildus trofejām vai to vietā.

Spēles dokumenti

  • Vieta, kur drukāt rezultātu lapas, ja tiek izmantota vērtēšana uz papīra vai planšetdatora vērtēšana pārstāj darboties.

Palīdzība

Īsa uzziņas rokasgrāmata par palīdzības izvēlnes izmantošanu programmā Tournament Manager.

Help.png

Lietotāja rokasgrāmata

TM Mobile lietotāja rokasgrāmata

  • Pilns ceļvedis par planšetdatoru vērtēšanu un to, kā savienot mobilās ierīces.

Iegūstiet IP adresi

  • Parāda servera datora IP adresi.
  • Nekad nepublicējiet servera IP adresi un nekoplietojiet to ne ar vienu.

Pārbaudiet atjauninājumus

  • Atverot Turnīra pārvaldnieku, tas automātiski pārbaudīs atjauninājumus, taču to var pārbaudīt arī šajā izvēlnes opcijā.

Par turnīra menedžeri

  • Var pārbaudīt pašreizējo Tournament Manager versiju