TM ātrās uzziņas rokasgrāmata: Alianses atlase, izslēgšanas un fināli

Alianses atlase (V5RC)

Īsa uzziņas rokasgrāmata par Alliance Selection palaišanu.

Kad kvalifikācijas spēles ir pabeigtas, nākamais uzdevums ir turpināt Alianses atlasi, ja spēles konfigurācijā ir nepieciešams izslēgšanas turnīrs. Alianses atlase ir process, kas ļauj turnīra labākajām kvalifikācijas komandām izvēlēties alianses partnerus, kas ar tām sacenstos izslēgšanas kārtā.

Pirms alianses atlases sākšanas:

  • Pārliecinieties, vai visas kvalifikācijas spēles ir novērtētas un saglabātas (visas zaļās izvēles rūtiņas)
  • Apstipriniet, ka fināla spēles ir pareizi konfigurētas: Rīki > Opcijas > Izslēgšanas Uzvaras
  • Pārliecinieties, ka katrā komandā ir studentu pārstāvis
  • Izmantojiet lauka iestatīšanas logu, lai mainītu auditorijas displeju uz opciju Alianses atlase
  • Drukāt alianses atlases zīmes un izplatīt vai izkārtot secībā: Ziņojumi > zīmju > Alianses atlases zīmes

Lai turpinātu alianses atlasi:

  • Galvenajā logā atlasiet cilni Alianses atlase.

Alliance_Selection.png

  • Atlasiet pogu Start Alliance Selection. Tādējādi tiks bloķētas visas kvalifikācijas spēles, lai novērstu izmaiņas un iegūtu jaunākos rangus, lai aizpildītu pieejamo komandu lodziņu loga kreisajā pusē.

Start_Alliance_Selection.png

  • Izvēlieties opciju, lai sāktu alianses atlases procesu.
    • Sākt alianses atlasi ar visām komandām (visbiežāk izmantotais)
    • Atzīmējiet komandas kā nepiemērotas pirms starta
      • Izmanto, ja dažas komandas nav piemērotas alianses atlasei pirms starta
      • Izmanto, ja komandai jāliedz būt alianses kapteinim
      • Izmanto, ja atbilstošās komandas ir pametušas pasākumu vai nav klāt alianses atlasei
    • Sākt alianses atlasi manuālajā režīmā - netiek izmantots oficiālajiem/kvalifikācijas pasākumiem

Start_Alliance_Selection_-_Options.png

  • Kad ir sākta Alliance Selection, cilnes saturs mainīsies un būs pieejamas jaunas pogas.
  • Turnīra vadītājs operators var atvieglot komandu atrašanu, šķirojot komandas pēc ranga vai skaita. Noklikšķiniet uz vajadzīgā kolonnas virsraksta, lai kārtotu.

TM_-_Available_Teams.png

  • Kad alianses kapteinis izvēlas partneri, turnīra menedžera operatoram ir jāizceļ pareizā komanda lodziņā Pieejamās komandas un jānoklikšķina uz pogas Pievienot komandu.

Add_Team.png

  • Tiks parādīts uznirstošais logs, kurā tiek jautāts, vai atlasītā komanda izvēlējās Akceptēt vai Noraidīt. Poga Pieņemt izvēlēto komandu pievienos aliansei, savukārt poga Noraidīt komandu atzīmēs kā noraidītu. Kad komanda atsakās, tā joprojām ir tiesīga kļūt par alianses kapteini, ja ir pietiekami augsta, bet to nevar izvēlēties cits alianses kapteinis. Lai to norādītu, komanda pieejamo komandu sarakstā parādīsies gaišākā krāsā.

Selected_by_Alliance.png

  • Alianses atlasei turpinoties, Turnīra menedžera operators turpinās reģistrēt alianses kapteiņu veiktās atlases, līdz visas alianses būs aizpildītas.
  • Kad visas atlases ir veiktas, pirms noklikšķināšanas uz Finalize Alliances ir vēlreiz jāpārbauda visa precizitāte.

Finalize_Alliances.png

  • Parādīsies uznirstošais logs ar jautājumu “Vai esat pārliecināts, ka vēlaties pabeigt alianses?”. Ja viss ir pareizi, atlasiet Jā, ja nē, atlasiet Nē, lai veiktu izmaiņas.

Finalize_Alliance_-_Confirm.png

  • Alianses tagad tiks bloķētas un tiks izveidota pirmā izslēgšanas spēļu kārta.
    • Spēles būs redzamas Turnīra pārvaldnieka cilnē Punktu skaitīšana
    • Izslēgšanas kronšteinu var parādīt vēlamajos bedres un auditorijas displejos

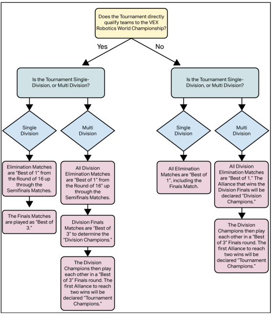
Izslēgšanas uzvaras (V5RC & VURC)

Izslēgšanas spēles ir “Labākais no 1” un “Labākais no 3” sajaukums. “Labākais no 1” nozīmē, ka
 uzvarējusī alianse katrā mačā iekļūst nākamajā izslēgšanas grupā. “Labākais no 3” nozīmē
, ka pirmā alianse, kas sasniegusi divas uzvaras, tiks tālāk. Lai noteiktu, kādam formātam ir jāievēro notikums, skatiet blokshēmu:

Pasākuma partnerim vienmēr ir jāpārbauda, ​​vai Turnīra pārvaldniekā ir iestatīts pareizais izslēgšanas formāts. PIRMS izslēgšanas kārtas sākas (Rīki - Opcijas - Izslēgšanas uzvaras).

Izslēgšanas spēles (V5RC & VURC)

Īsa uzziņu rokasgrāmata par izslēgšanas spēļu vadīšanu.

Pirms katras izslēgšanas kārtas sākuma piešķiriet katru šīs kārtas maču laukumam:

  • Rīki > Izslēgšanas/fināla spēles rinda
  • Piešķiriet katru spēli laukam rotācijas kārtībā un atlasiet “Rinda”
    • Ja atbilstības neparādās lauka taimera displejos, atgriezieties cilnē Scoring, atveriet izslēgšanas mapi, atrodiet pirmo atbilstību pašreizējā kārtā, ar peles labo pogu noklikšķiniet un ievietojiet rindā uz lauka kontroli.
  • Izmantojiet tikai sacensību laukus
  • Process ir jāatkārto katras izslēgšanas kārtas sākumā

Elimination_Finals_Match_Queue.png

Palaidiet izslēgšanas spēles, ja spēles konfigurācija to prasa. Izslēgšanas spēles tiek vadītas līdzīgi kā kvalifikācijas un treniņspēles. Viena atšķirība izslēgšanas spēļu laikā ir tāda, ka spēles neparādīsies spēļu saraksta kokā, kamēr nebūs zināmas alianses, kas sacentīsies šajā spēlē. Tas nozīmē, ka pēc Alianses atlases beigām vienīgās spēles, kas tiks parādītas sākotnēji, ir pirmās kārtas spēles. Katru reizi, kad tiek gūta izslēgšanas spēle, Turnīra vadītājs pārbauda izslēgšanas kāpnes un nosaka, vai var izveidot jaunas spēles. Ieteicams parādīt rezultātu pēc katras izslēgšanas/fināla spēles, lai uzzinātu, kurš uzvar un tiek tālāk turnīrā.

Fināla spēles (VIQRC)

Īsa uzziņu rokasgrāmata par VIQRC fināla spēļu vadīšanu.

VEX IQ Robotics Competition automātiski izveido alianses, pamatojoties uz iepriekš iestatīto Finals alianšu skaitu. Augstākā ranga komanda tiek pārī ar otro vietu, trešā ar ceturto komandu utt., līdz tiek sasniegts Fināla alianses numurs. Katra alianse izspēlē vienu fināla spēli, lai noteiktu uzvarējušo aliansi.

Kad visas kvalifikācijas spēles ir pabeigtas, iegūtas un saglabātas, izveidojiet fināla spēles

  • Spēles > Izveidojiet fināla spēles

Create_Finals_Match.png

  • Ja komandas ir jāizslēdz kāda iemesla dēļ (uzvedības kodekss, priekšlaicīga aiziešana no pasākuma utt.), atlasiet komandu un izslēdziet. Pretējā gadījumā atlasiet “Izveidot fināla spēles”, lai turpinātu.

Create_Finals_Match_Options.png

  • Fināla spēles tagad ir izveidotas un atrodas cilnes Rezultātu mapē Fināls.

Pirms fināla spēļu sākšanas piešķiriet katru spēli laukumam

  • Rīki > Izslēgšanas/fināla spēles rinda
  • Piešķiriet katru spēli laukam rotācijas kārtībā un atlasiet “Rinda”
    • Ja atbilstības neparādās lauka taimera displejos, atgriezieties cilnē Scoring, atveriet izslēgšanas mapi, atrodiet pirmo atbilstību pašreizējā kārtā, ar peles labo pogu noklikšķiniet un ievietojiet rindā uz lauka kontroli.

Elimination_Finals_Match_Queue_VIQC.png
Fināla spēles darbosies tāpat kā kvalifikācijas spēles: sarindojot spēles uz laukumiem un rezultātu parādīšanu displejos. Ieteicams parādīt rezultātu pēc katras finālspēles, lai uzzinātu, kāds ir pārspētais rezultāts.

Spēles apstāšanās laiks

Pasākuma partnerim ir jāzina spēles apturēšanas laika jēdziens un tas, kad to varētu izmantot VIQRC pasākumā. Lai iegūtu sīkāku informāciju par spēles apturēšanas laiku, lūdzu, skatiet pašreizējo VIQRC spēles rokasgrāmatu.