Hulpmiddelen

Een korte referentiehandleiding voor het gebruik van het menu Extra in Toernooibeheer.

Team Inchecken

Team_Inchecken.png

  • Selecteer de teams bij aankomst en geef aan welke teams aanwezig zijn bij een evenement.
  • Belangrijke taak om uit te voeren als het schema tijdens het evenement opnieuw moet worden uitgevoerd.
  • Kan op papier worden gedaan en handmatig worden overgebracht naar Tournament Manager of draadloos via de webserver

Inspectie

Inspectie.png

  • Selecteer het team en geef aan of ze de inspectie gedeeltelijk hebben afgerond of geslaagd zijn
  • Kan op papier worden gedaan en handmatig worden overgebracht naar Tournament Manager of draadloos via de webserver

Mobiele apparaten

Mobiele_apparaten.png

  • Autoriseer en configureer mobiele apparaten om wedstrijden te scoren, vaardigheden te bepalen, wedstrijden te starten/stoppen en inspecties uit te voeren.
  • Mobiele apparaten moeten verbinding maken via de TM Mobile-app
  • Mobiele apparaten verbreken elke 2 uur de verbinding, dus selecteer regelmatig 'Alle apparaten inschakelen' om te voorkomen dat de verbinding tijdens het evenement wordt verbroken.
  • Voor meer informatie over het gebruik van mobiele apparaten kunt u het REC Library-artikel over Tablet Scoring raadplegen.

Wachtrij voor eliminatie-/finalewedstrijden

  • Elim_Eindwedstrijd_Wachtrij.png
    Gebruik deze functie bij eliminatie- of finalewedstrijden om elke wedstrijd aan een specifiek veld toe te wijzen. Hiermee wordt gegarandeerd dat elke wedstrijd op de juiste veldtimer wordt weergegeven.
  • Na elke eliminatieronde moeten de wedstrijden worden toegewezen.

Wizard uitvoeren

Welkom_2.png

  • Wordt gebruikt wanneer er een geheel nieuw Tournament Manager-bestand moet worden gemaakt.
  • Met deze functie worden alle gebeurtenisgegevens gewist.
  • Zorg ervoor dat 'Een kopie van het toernooibestand opslaan' is aangevinkt als back-up
  • Als het schema tijdens een evenement opnieuw moet worden gegenereerd, moet in plaats daarvan de optie 'Regenereer wedstrijdschema' worden gebruikt.

Opmerking: Het is raadzaam om het wedstrijdschema pas uit te voeren nadat alle teams zijn ingecheckt en de robotinspectie hebben voltooid.

Wedstrijdschema regenereren

Welkom.png

  • Wordt gebruikt wanneer er een nieuw wedstrijdschema moet worden gemaakt.
  • Zorg ervoor dat 'Een kopie van het toernooibestand opslaan' is aangevinkt als back-up
  • Als niet alle teams zijn ingecheckt, verschijnt er een prompt met de vraag om alle teams te gebruiken of de teams die niet zijn ingecheckt uit te sluiten.

Ingecheckte_Teams.png

  • Wanneer het wedstrijdschema opnieuw is gegenereerd en de Skills Challenge-scores al zijn vastgelegd, zorg er dan voor dat het vakje 'Scores van vaardigheden behouden' is aangevinkt om eerder ingevoerde Skills Challenge-gegevens op te slaan.

Behoud_Vaardigheden_Scores.png

Opties

Categorie.pngCategorie_2.png

  • Wordt gebruikt om toegang te krijgen tot of om initiële gebeurtenisconfiguraties te wijzigen
  • Voor evenementen met alleen finalewedstrijden (VIQRC), selecteert u 'Finals' om te bevestigen dat het gewenste aantal finaleallianties correct is.
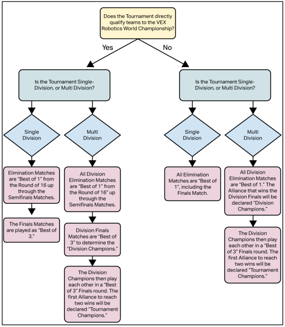
  • Voor evenementen met eliminatiewedstrijden selecteert u 'Eliminatiewinsten' en controleert u de nauwkeurigheid. Raadpleeg het onderstaande stroomdiagram om te bepalen welke instellingen u moet configureren voor eliminatiefinales.

Stroomdiagram.png

Veldsetbesturing

Een korte referentiehandleiding voor het gebruik van het menu Field Set Control in Tournament Manager.

Match_Veld_Set.png

  • Selecteer Veldset Controle > Corrigeer Veldset om wedstrijden in de wachtrij te plaatsen, wedstrijden te starten en te stoppen, wedstrijdgeluiden af te spelen en de weergave van het publiek te regelen
    • Voor informatie over het gebruik van het Field Set Control-scherm, bezoek het KB-artikel over het uitvoeren van oefen-/kwalificatiewedstrijden
  • Selecteer Vaardighedenveldsets bij het bedienen van Vaardighedenuitdagingsvelden

Veld_Set_Control.png

Weergaven

Een korte referentiehandleiding voor het gebruik van het menu Weergaven in Toernooibeheer.

Kuilvertoning

Kwalificatie Rangschikking Pit Weergave

Qual_Rankings.png
Vaardigheden Uitdaging Pit Display

Vaardigheden_Uitdaging.png

Weergave van de pitstop voor eliminatiebeugels

Eliminatie_Bracket.png

Inspectieput display

Inspectie.png
Een Pit Display wordt opgezet en geconfigureerd om live gegevens te tonen tijdens een evenement. Deze displays worden doorgaans verspreid over de locatie opgesteld met behulp van projectoren of grote HDTV-schermen.

  • Veelvoorkomende toepassingen voor dit display:
  • Kwalificatiewedstrijd Ranglijsten
  • Ranglijsten van de Skills Challenge
  • Inspectie
  • Eliminatieschema
  • Logo's
  • Dienstregelingen

Als u dit niet instelt tijdens het aanmaken van het Tournament Manager-bestand, kunt u extra Pit Displays instellen in Extra > Opties > Pit Displays. U kunt de informatie die op een specifiek Pit Display wordt weergegeven, op elk gewenst moment wijzigen door Displays > Pit Display Control te selecteren en te kiezen welk display u wilt wijzigen. Best Practice: Geef de Pit Display een naam die aansluit bij de plek waar deze zich op de locatie bevindt, zodat deze gemakkelijk te vinden is en indien nodig kan worden aangepast.

Pit_Display.png

Publiek weergeven

Er wordt een publieksdisplay opgezet om informatie te verstrekken aan de toeschouwers van het evenement. De informatie die op dit scherm wordt weergegeven, omvat de wedstrijdtimer, wedstrijdresultaten, alliantieselectie, camerabeelden met overlay (indien u camera's gebruikt) en dia's van de prijsuitreiking. Bij de meeste evenementen waarbij gebruik wordt gemaakt van het Audience Display, wordt het scherm via een projector op het publiek gericht. Bovendien genereert het Audience Display-programma de wedstrijdgeluiden, zoals de bel die de start van de wedstrijd aangeeft en de zoemer die het einde van de wedstrijd aangeeft. Normaal gesproken wordt de audio-uitgang van de Audience Display-computer aangesloten op het audiovisuele systeem in de wedstrijdlocatie, zodat deelnemers en toeschouwers de geluiden van de wedstrijd kunnen horen.

U kunt extra publieksweergaven instellen door Weergaven > Nieuwe weergave starten > Publieksweergave Volledig of Overlay te selecteren. Overlays worden alleen gebruikt bij videocamera's. Als er geen videocamera's worden gebruikt, selecteert u Volledig. Wanneer een veldset is geselecteerd en actief is, kan de informatie die op het publieksdisplay wordt weergegeven, op elk gewenst moment worden gewijzigd door de gewenste informatie op het overeenkomstige veldsetscherm te selecteren

Publiek_Display.png
Weergave van veldwachtrij

Kwaliteit_1.png

Qual_Timer.png

Het Field Queue Display is bedoeld om dicht bij een wedstrijdveld te worden geplaatst en toont alleen informatie die specifiek is voor dat veld. Vóór een wedstrijd wordt op het Field Queue Display weergegeven welke teams op dat veld in de volgende wedstrijd spelen en hoeveel tijd er nog resteert voordat de wedstrijd begint. Tijdens een wedstrijd wordt op het Field Queue Display de wedstrijdtimer voor dat veld weergegeven. Gebeurtenissen waarbij gebruik wordt gemaakt van de Field Queue Display, worden doorgaans weergegeven op een normale computermonitor die zich dicht bij het veld bevindt. Er is een beugel verkrijgbaar als u als Event Partner de monitor rechtstreeks aan een V5RC-gerelateerde veldperimeter wilt bevestigen.

Houd er rekening mee dat alle drie de weergaveprogramma's optioneel zijn. De meeste toernooien willen echter op zijn minst een Audience Display gebruiken, omdat dit programma de wedstrijdtimer weergeeft en ook de wedstrijdgeluiden genereert.

Configureer externe beeldschermen (Raspberry Pi's)

Met Raspberry Pi's kunt u snel en efficiënt alle displays op een evenement configureren. Wanneer een Raspberry Pi is verbonden met het netwerk, kan deze worden ingesteld als een van de drie displaytypen, worden toegewezen aan een willekeurig veld/veldset en een naam krijgen, zodat deze eenvoudig kan worden gevonden. Als een Raspberry Pi een update nodig heeft (gemarkeerd in het rood met een *), kunt u dat eenvoudig doen via dit menu door Pi > Update Display Software te selecteren. Ga naar artikel van Raspberry Pi KB voor meer informatie over de vereiste apparatuur en de technische installatieprocedures.

Rapporten

Een korte referentiehandleiding voor het gebruik van het menu Rapporten en veelgebruikte rapporten in Toernooibeheer.

Teamlijsten

  • Een rapport dat wordt gebruikt voor het inchecken van teams, de beoordelingsruimte en algemene gebieden waar bekend moet zijn wie de teams zijn.

Wedstrijdlijsten en resultaten

  • Wedstrijdlijsten kunnen worden afgedrukt en aan teams, de scoretabel en de vrijwilligers in de wachtrij worden gegeven

Kwalificatieranglijsten

  • Een rapport dat regelmatig door juryleden wordt opgevraagd om de prijzen te bepalen.
  • Geeft kwalificatieranglijsten weer bij een evenement.
  • Kan niet worden gesplitst per leeftijdscategorie bij een gemengd evenement.

Vaardigheden Uitdaging

  • Een rapport dat regelmatig door juryleden wordt opgevraagd om de prijzen te bepalen.
  • Geeft de ranglijsten van de Skills Challenge weer tijdens een evenement
  • Kan worden gesplitst per leeftijdscategorie indien het om een gemengd evenement gaat.

Eliminatieladder (V5RC/VURC/Aerial Drone Competitie)

  • Een rapport dat handig is voor het in de rij zetten van vrijwilligers, presentatoren en veldpersoneel tijdens de eliminatiewedstrijden van de V5RC/VURC/Aerial Drone Competition.

Prijzen/Prijsuitreiking Script

  • Zodra de beoordeelde prijzen zijn ingevoerd en de op prestaties gebaseerde resultaten zijn voltooid (Winnaars automatisch invullen op het tabblad Prijzen), selecteert u dit rapport om alle scripts voor de prijsuitreiking met de winnaars af te drukken.

Omroeperbladen

  • Rapporten die presentatoren regelmatig gebruiken en waarnaar ze verwijzen.

Tekenen

  • Putborden kunnen worden afgedrukt en bij puttafels worden geplaatst
  • Veldborden kunnen aan de velden worden bevestigd als referentie voor het publiek en het team
  • Alliantieselectieborden worden gebruikt voor elk evenement dat dit proces uitvoert vóór eliminatiewedstrijden

Certificaten

  • Kan worden afgedrukt en aan teams worden gegeven
  • Wordt gebruikt als aanvulling op of ter vervanging van trofeeën.

Speldocumenten

  • Een plek om scorebladen af te drukken als u nog op papier scoort of als de score op een tablet niet meer werkt.

Hulp

Een snelle referentiehandleiding voor het gebruik van het Help-menu in Toernooibeheer.

Hulp.png

Gebruikershandleiding

TM Mobiele gebruikershandleiding

  • Volledige gids over tablet-scoren en hoe u mobiele apparaten kunt verbinden.

IP-adres ophalen

  • Geeft het IP-adres van de servercomputer weer.
  • Plaats nooit het IP-adres van de server en deel dit nooit met anderen.

Controleer op updates

  • Wanneer u Toernooibeheer opent, wordt er automatisch gecontroleerd op updates. U kunt dit echter ook via deze menuoptie controleren.

Over Toernooimanager

  • Kan de huidige versie van Tournament Manager controleren