TM Snelle referentiegids: Alliantieselectie, eliminaties en finales

Alliantie Selectie (V5RC)

Een korte handleiding voor het uitvoeren van Alliance Selection.

Zodra de kwalificatiewedstrijden zijn voltooid, is de volgende taak het selecteren van de Alliantie, als de spelconfiguratie een eliminatietoernooi voorschrijft. Alliantieselectie is het proces waarbij de teams die zich het best kwalificeren voor het toernooi, alliantiepartners mogen selecteren om met hen te strijden tijdens de eliminatieronde.

Voordat u met de alliantieselectie begint:

  • Zorg ervoor dat alle kwalificatiewedstrijden zijn gescoord en opgeslagen (alle groene selectievakjes)
  • Bevestig dat de finalewedstrijden correct zijn geconfigureerd: Hulpmiddelen > Opties > Eliminatie Winst
  • Bevestig dat er voor elk team een studentenvertegenwoordiger aanwezig is
  • Gebruik het veldsetvenster om de Publieksweergave te wijzigen in de optie Alliantieselectie
  • Print de borden van de Alliantieselectie en verdeel of leg ze in de juiste volgorde: Rapporten > borden > borden van de Alliantieselectie

Om verder te gaan met de Alliantie Selectie:

  • Selecteer het tabblad Alliantie selecteren in het hoofdvenster.

Alliantie_Selectie.png

  • Selecteer de knop Start Alliantie Selectie. Hiermee worden alle kwalificatiewedstrijden vergrendeld om wijzigingen te voorkomen en de meest recente ranglijsten op te halen om het vakje met beschikbare teams aan de linkerkant van het venster in te vullen.

Start_Alliance_Selectie.png

  • Selecteer een optie om het selectieproces voor de alliantie te starten.
    • Start Alliantie Selectie met alle teams (meest gebruikt)
    • Markeer teams als niet-speelgerechtigd voordat ze beginnen
      • Wordt gebruikt als sommige teams niet in aanmerking komen voor de Alliantieselectie voordat ze beginnen
      • Wordt gebruikt als een team niet langer een alliantiekapitein mag zijn
      • Wordt gebruikt als in aanmerking komende teams het evenement hebben verlaten of niet aanwezig zijn voor de Alliantieselectie
    • Start Alliance Selection in de handmatige modus - wordt niet gebruikt voor officiële/kwalificerende evenementen

Start_Alliance_Selection_-_Opties.png

  • Zodra u begint met het selecteren van een alliantie, verandert de inhoud van het tabblad en worden er nieuwe knoppen beschikbaar.
  • De Tournament Manager-operator kan het vinden van teams eenvoudiger maken door teams te sorteren op rang of op nummer. Klik op de gewenste kolomkop om te sorteren.

TM_-_Beschikbare_Teams.png

  • Wanneer een alliantiekapitein een partner selecteert, moet de toernooimanager het juiste team markeren in het vak Beschikbare teams en op de knop Team toevoegen klikken.

Team_toevoegen.png

  • Er verschijnt een pop-upvenster met de vraag of het geselecteerde team wil Accepteren of Afwijzen. Met de knop Accepteren wordt het geselecteerde team toegevoegd aan de alliantie, terwijl de knop Afwijzen het team markeert als afgewezen. Wanneer een team afwijst, komt het nog steeds in aanmerking om alliantiekapitein te worden als het hoog genoeg is geplaatst. Het kan echter niet door een andere alliantiekapitein worden geselecteerd. Om dit aan te geven, wordt het team in een lichtere kleur weergegeven in de lijst met beschikbare teams.

Geselecteerd_door_Alliance.png

  • Terwijl de selectie van allianties doorgaat, zal de toernooimanager de selecties van de alliantiekapiteins blijven registreren totdat alle allianties zijn gevuld.
  • Zodra alle selecties zijn gemaakt, moet alles nogmaals worden gecontroleerd op juistheid voordat u op Allianties afronden klikt.

Finaliseer_Allianties.png

  • Er verschijnt een pop-up met de vraag: "Weet u zeker dat u de allianties wilt afronden?". Als alles correct is, selecteert u Ja. Als dit niet het geval is, selecteert u Nee om wijzigingen aan te brengen.

Finaliseer_Alliantie_-_Bevestig.png

  • Allianties worden nu gesloten en de eerste ronde van eliminatiewedstrijden wordt aangemaakt.
    • Wedstrijden zijn zichtbaar onder het tabblad Scoren in Toernooibeheer
    • De eliminatiebracket kan worden weergegeven op de gewenste Pit- en Audience Displays

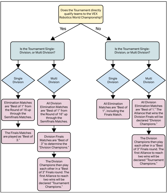
Eliminatiewinsten (V5RC & VURC)

Eliminatiewedstrijden zijn een combinatie van “Best of 1” en “Best of 3.” “Best of 1” betekent dat de Alliantie met
winnende allianties in elke wedstrijd doorgaat naar de volgende ronde van de eliminatieronde. “Best of 3” betekent
dat de eerste Alliantie die twee overwinningen behaalt, doorgaat. Om te bepalen welk format een evenement moet volgen, kunt u het stroomdiagram raadplegen:

Een Event Partner moet altijd controleren of het juiste eliminatieformat is ingesteld in Tournament Manager VOORDAT de eliminatieronden beginnen (Extra - Opties - Eliminatiewinsten).

Eliminatiewedstrijden (V5RC & VURC)

Een korte referentiehandleiding voor het organiseren van eliminatiewedstrijden.

Voordat elke eliminatieronde begint, wijst u elke wedstrijd in die ronde toe aan een veld:

  • Hulpmiddelen > Eliminatie/Finale Wedstrijd Wachtrij
  • Wijs elke match op rotatiebasis toe aan een veld en selecteer 'Wachtrij'
    • Als wedstrijden niet op de display van de veldtimer verschijnen, ga dan terug naar het tabblad Scoren, open de map Eliminatie, zoek de eerste wedstrijd in de huidige ronde, klik met de rechtermuisknop en plaats deze in de wachtrij voor Veldcontrole
  • Gebruik alleen wedstrijdvelden
  • Het proces moet aan het begin van elke eliminatieronde worden herhaald

Eliminatie_Finals_Wedstrijd_Wachtrij.png

Voer de eliminatiewedstrijden uit, als de spelconfiguratie daarom vraagt. De eliminatiewedstrijden verlopen op dezelfde manier als de kwalificatie- en oefenwedstrijden. Eén verschil tijdens eliminatiewedstrijden is dat de wedstrijden pas in de wedstrijdlijst verschijnen als bekend is welke allianties aan de wedstrijd deelnemen. Dit betekent dat nadat de alliantieselectie is voltooid, de enige wedstrijden die in eerste instantie worden gespeeld, de wedstrijden uit de eerste ronde zijn. Elke keer dat er een eliminatiewedstrijd wordt gescoord, controleert de toernooimanager de eliminatieladder en bepaalt of er nieuwe wedstrijden kunnen worden aangemaakt. Het is aan te raden om na elke eliminatie-/finalewedstrijd de score te tonen, zodat u weet wie er wint en doorgaat in het toernooi.

Finalewedstrijden (VIQRC)

Een korte referentiehandleiding voor het organiseren van VIQRC Finals-wedstrijden.

De VEX IQ Robotics Competition creëert automatisch allianties op basis van het vooraf ingestelde aantal Finals-allianties. Het hoogst geklasseerde team wordt gekoppeld aan het op één na geklasseerde team, het derde aan het vierde team, enzovoort, totdat het alliantienummer voor de finale is bereikt. Elke alliantie speelt één finalewedstrijd om de winnende alliantie te bepalen.

Wanneer alle kwalificatiewedstrijden voltooid, gescoord en opgeslagen zijn, maak je de finalewedstrijden aan

  • Wedstrijden > Finalewedstrijden maken

Maak_Finals_Match.png

  • Als teams om welke reden dan ook moeten worden uitgesloten (gedragscode, vroegtijdig verlaten van het evenement, enz.), selecteer dan het team en sluit het uit. Selecteer anders “Creëer finalewedstrijden” om door te gaan.

Create_Finals_Match_Options.png

  • Finalewedstrijden worden nu aangemaakt en opgeslagen in de map Finales op het tabblad Score.

Voordat de finalewedstrijden beginnen, wijst u elke wedstrijd toe aan een veld

  • Hulpmiddelen > Eliminatie/Finale Wedstrijd Wachtrij
  • Wijs elke match op rotatiebasis toe aan een veld en selecteer 'Wachtrij'
    • Als wedstrijden niet op de display van de veldtimer verschijnen, ga dan terug naar het tabblad Scoren, open de map Eliminatie, zoek de eerste wedstrijd in de huidige ronde, klik met de rechtermuisknop en plaats deze in de wachtrij voor Veldcontrole

Eliminatie_Finals_Wedstrijd_Wachtrij_VIQC.png
Finalewedstrijden verlopen op dezelfde manier als kwalificatiewedstrijden: de wedstrijden worden in een wachtrij bij de velden geplaatst en de uitslagen worden op de displays weergegeven. Het is aan te raden om na elke finalewedstrijd de score te tonen, zodat je weet wat de score is die je moet verslaan.

Wedstrijd Stop Tijd

Een evenementpartner moet bekend zijn met het concept van Match Stop Time en wanneer dat kan worden gebruikt bij een VIQRC-evenement. Voor specifieke details over de Match Stop Time, zie de huidige VIQRC Game Manual.