Narzędzia

Krótki przewodnik po korzystaniu z menu Narzędzia w Tournament Manager.

Rejestracja zespołu

Zespół_Checkin.png

  • Wybierz zespoły po ich przybyciu i wskaż, które zespoły będą obecne na wydarzeniu.
  • Ważne zadanie do wykonania, jeżeli harmonogram musi zostać uruchomiony ponownie w trakcie wydarzenia.
  • Można to zrobić na papierze i ręcznie przesłać do Tournament Managera lub bezprzewodowo za pośrednictwem serwera internetowego

Kontrola

Inspekcja.png

  • Wybierz zespół i wskaż, czy częściowo ukończył lub pomyślnie przeszedł inspekcję
  • Można to zrobić na papierze i ręcznie przesłać do Tournament Managera lub bezprzewodowo za pośrednictwem serwera internetowego

Urządzenia mobilne

Urządzenia_mobilne.png

  • Autoryzuj i skonfiguruj urządzenia mobilne w celu punktacji meczów, umiejętności, rozpoczynania/zatrzymywania meczów i inspekcji.
  • Urządzenia mobilne muszą łączyć się za pomocą aplikacji TM Mobile
  • Urządzenia mobilne tracą limit czasu co 2 godziny, dlatego regularnie wybieraj opcję „Włącz wszystkie urządzenia”, aby zapobiec ich rozłączaniu się podczas wydarzenia.
  • Aby uzyskać więcej informacji na temat korzystania z urządzeń mobilnych, zapoznaj się z artykułem Biblioteki REC na temat punktacji tabletów.

Kolejka meczów eliminacyjnych/finałowych

  • Elim_Final_Match_Queue.png
    Podczas rozgrywania meczów eliminacyjnych lub finałowych użyj tej funkcji, aby przypisać każdy mecz do określonego pola. Dzięki temu każdy mecz będzie wyświetlany na właściwym zegarze boiska.
  • Mecze muszą zostać przydzielone po każdej rundzie eliminacyjnej.

Uruchom kreatora

Witamy_2.png

  • Używane, gdy trzeba utworzyć nowy plik Tournament Manager.
  • Użycie tej funkcji powoduje usunięcie wszystkich danych zdarzenia.
  • Upewnij się, że opcja „Zapisz kopię pliku turniejowego” jest zaznaczona jako kopia zapasowa
  • Jeśli podczas wydarzenia harmonogram musi zostać ponownie wygenerowany, należy zamiast tego użyć opcji „Wygeneruj ponownie harmonogram meczu”.

Uwaga: Najlepiej jest uruchomić harmonogram meczów dopiero po tym, jak wszystkie drużyny zameldują się i zakończą inspekcję robotów.

Odtwórz harmonogram meczów

Witamy.png

  • Używane, gdy trzeba utworzyć nowy harmonogram meczów.
  • Upewnij się, że opcja „Zapisz kopię pliku turniejowego” jest zaznaczona jako kopia zapasowa
  • Jeśli nie wszystkie zespoły się zameldowały, pojawi się monit z prośbą o użycie wszystkich zespołów lub wykluczenie tych, które się nie zameldowały.

Zameldowane_Zespoły.png

  • Po ponownym wygenerowaniu harmonogramu meczów, jeśli wyniki wyzwania umiejętności zostały już zapisane, upewnij się, że pole „Zachowaj wyniki umiejętności” jest zaznaczone, aby zapisać wszelkie wcześniej wprowadzone dane wyzwania umiejętności

Zachowaj_wyniki_umiejętności.png

Opcje

Kategoria.pngKategoria_2.png

  • Służy do uzyskiwania dostępu do początkowych konfiguracji zdarzeń lub ich zmiany
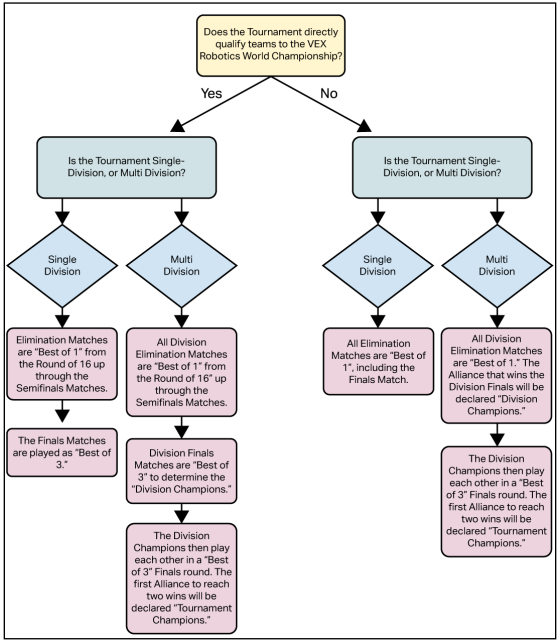
  • W przypadku wydarzeń obejmujących wyłącznie mecze finałowe (VIQRC) wybierz opcję „Finały”, aby potwierdzić, czy liczba pożądanych sojuszy finałowych jest prawidłowa.
  • W przypadku wydarzeń z meczami eliminacyjnymi wybierz opcję „Zwycięstwa w fazie eliminacyjnej” i sprawdź dokładność. Aby ustalić, jakie ustawienia skonfigurować na potrzeby meczów finałowych eliminacji, zapoznaj się z poniższym schematem blokowym.

Schemat_przepływu.png

Kontrola zestawu pól

Krótki przewodnik po korzystaniu z menu Field Set Control w Tournament Manager.

Zestaw_pol_dopasowania.png

  • Wybierz opcję Kontrolka zestawu pól > Prawidłowy zestaw pól, aby ustawiać mecze w kolejce, rozpoczynać i zatrzymywać mecze, odtwarzać dźwięki meczów i sterować wyświetlaniem widowni
    • Aby uzyskać informacje na temat korzystania z ekranu Kontrola zestawu pól, zapoznaj się z artykułem bazy wiedzy na temat prowadzenia treningów/meczów kwalifikacyjnych
  • Wybierz zestawy pól umiejętności podczas obsługi pól wyzwań umiejętności

Field_Set_Control.png

Wyświetla

Krótki przewodnik po korzystaniu z menu Wyświetlacze w Tournament Manager.

Wyświetlacz dołów

Wyświetlacz klasyfikacji kwalifikacyjnej

Qual_Rankings.png
Wyświetlacz dołka do wyzwań umiejętności

Wyzwanie_umiejętności.png

Wyświetlacz Pit Bracket w drabince eliminacyjnej

Eliminacje_Równiny.png

Wyświetlacz kanału inspekcyjnego

Inspekcja.png
Wyświetlacz Pit Display jest ustawiany i konfigurowany w celu wyświetlania danych na żywo podczas wydarzenia. Tego typu wyświetlacze są zazwyczaj rozmieszczone w całym obiekcie, przy użyciu projektorów lub dużych ekranów HDTV.

  • Typowe zastosowania tego wyświetlacza:
  • Rankingi meczów kwalifikacyjnych
  • Rankingi wyzwań umiejętności
  • Kontrola
  • Drabinka eliminacyjna
  • Loga
  • Harmonogramy

Jeśli nie skonfigurowano tego podczas początkowego tworzenia pliku Tournament Manager, dodatkowe wyświetlacze pitów można skonfigurować w menu Narzędzia > Opcje > Wyświetlacze pitów. Informacje wyświetlane na konkretnym wyświetlaczu Pit Display można zmienić w dowolnym momencie, wybierając opcję Wyświetlacze > Sterowanie wyświetlaczem Pit Display, a następnie wskazując, który wyświetlacz ma zostać zmieniony. Najlepsza praktyka: Nadaj wyświetlaczowi nazwę związaną z jego położeniem w obiekcie. Dzięki temu będzie można go łatwo znaleźć i w razie potrzeby zmienić.

Pit_Display.png

Wyświetlacz dla publiczności

Wyświetlacz dla publiczności służy do przekazywania informacji widzom wydarzenia. Informacje wyświetlane na tym ekranie obejmują licznik czasu meczu, wyniki meczu, wybór sojuszu, obraz z kamery z nakładką (w przypadku używania kamer) oraz slajdy z ceremonii wręczenia nagród. Większość wydarzeń, na których wykorzystywany jest wyświetlacz dla publiczności, wyświetla informacje na dużym ekranie zwróconym w stronę publiczności za pomocą projektora. Ponadto program Audience Display generuje dźwięki gry, takie jak dzwonek oznajmiający rozpoczęcie meczu i sygnał dźwiękowy oznajmiający zakończenie meczu. Zazwyczaj wyjście audio komputera wyświetlającego informacje dla publiczności jest podłączone do systemu audiowizualnego w miejscu zawodów, aby umożliwić zawodnikom i widzom słyszenie dźwięków gry.

Dodatkowe wyświetlacze dla odbiorców można skonfigurować, wybierając opcję Wyświetlacze > Rozpocznij nowy wyświetlacz > Wyświetlacz dla odbiorców Pełny lub Nakładka. Nakładki można stosować wyłącznie w przypadku kamer wideo. Jeśli nie są używane żadne kamery wideo, wybierz opcję Pełny. Po wybraniu i uaktywnieniu zestawu pól informacje wyświetlane na wyświetlaczu dla odbiorców można w dowolnym momencie zmienić, wybierając żądane informacje na odpowiednim ekranie zestawu pól.

Wyświetlanie_odbiorców.png
Wyświetlanie kolejki pól

Jakość_1.png

Qual_Timer.png

Wyświetlacz kolejki pól jest przeznaczony do umieszczania w pobliżu pola zawodów i pokazuje informacje dotyczące wyłącznie tego pola. Przed meczem na wyświetlaczu kolejki do meczu wyświetlane są informacje o drużynach, które wezmą udział w kolejnym meczu na danym boisku, a także o tym, ile czasu pozostało do rozpoczęcia meczu. Podczas meczu wyświetlacz kolejki pól pokazuje licznik czasu meczu dla danego pola. Wydarzenia wykorzystujące funkcję Field Queue Display są zazwyczaj wyświetlane na standardowym monitorze komputera znajdującym się w pobliżu pola. Jeśli Partner wydarzenia chce, aby monitor był zamontowany bezpośrednio do obwodu pola V5RC, można dokupić uchwyt.

Pamiętaj, że wszystkie 3 programy wyświetlania są opcjonalne. Jednak większość turniejów będzie chciała korzystać przynajmniej z wyświetlacza dla publiczności, ponieważ to właśnie na tym programie wyświetlany jest licznik czasu meczu, a także generowane są dźwięki meczu.

Konfigurowanie wyświetlaczy zdalnych (Raspberry Pi)

Raspberry Pi to szybkie i wydajne rozwiązanie umożliwiające konfigurację dowolnego wyświetlacza na wydarzeniu. Po podłączeniu Raspberry Pi do sieci można skonfigurować go jako dowolny z trzech typów wyświetlania, przypisać do dowolnego pola/zestawu pól i nadać nazwę w celu łatwej lokalizacji. Jeśli Raspberry Pi wymaga aktualizacji (zaznaczonej na czerwono gwiazdką *), można to łatwo zrobić z tego menu, wybierając opcję Pi > Update Display Software. Aby dowiedzieć się więcej o wymaganym sprzęcie i procedurach konfiguracji technicznej, zapoznaj się z artykułem Raspberry Pi KB.

Raporty

Krótki przewodnik dotyczący korzystania z menu Raporty i często używanych raportów w Tournament Manager.

Listy drużyn

  • Raport używany do odprawy zespołów, do sali sędziowskiej i ogólnych obszarów, w których potrzebne są informacje o wszystkich zespołach.

Listy i wyniki meczów

  • Listy meczów można wydrukować i przekazać zespołom, tabeli punktowej i wolontariuszom ustawiającym się w kolejce

Rankingi kwalifikacyjne

  • Raport regularnie zamawiany przez sędziów w celu ustalenia wysokości nagród.
  • Pokazuje rankingi kwalifikacyjne na wydarzeniu.
  • W przypadku wydarzenia mieszanego nie ma możliwości podziału na grupy wiekowe.

Wyzwanie umiejętności

  • Raport regularnie zamawiany przez sędziów w celu ustalenia wysokości nagród.
  • Pokazuje rankingi wyzwań umiejętności na wydarzeniu
  • Można podzielić według grup wiekowych, jeśli jest to wydarzenie mieszane.

Drabinka eliminacyjna (konkurs V5RC/VURC/Aerial Drone)

  • Raport przydatny dla wolontariuszy, konferansjerów i personelu terenowego podczas meczów eliminacyjnych zawodów V5RC/VURC/Aerial Drone Competition.

Scenariusz ceremonii wręczenia nagród/nagród

  • Po wprowadzeniu przyznanych nagród i uzupełnieniu wyników opartych na wynikach (opcja „Automatyczne uzupełnianie zwycięzców” na karcie Nagrody) wybierz ten raport, aby wydrukować na ceremonię wręczenia nagród wszystkie skrypty nagród z nazwiskami zwycięzców.

Arkusze komentatorskie

  • Sprawozdania, z których konferansjerzy regularnie korzystają i do których się odwołują.

Znaki

  • Znaki w boksach można wydrukować i umieścić przy stołach w boksach
  • Znaki terenowe można przymocować do boisk, aby ułatwić dostęp publiczności i zespołowi
  • Znaki wyboru sojuszu są używane na każdym wydarzeniu, które przeprowadza ten proces przed meczami eliminacyjnymi

Certyfikaty

  • Można wydrukować i przekazać zespołom
  • Używane oprócz trofeów lub zamiast nich.

Dokumenty gry

  • Miejsce do drukowania arkuszy wyników w przypadku korzystania z papierowej wersji systemu oceniania lub gdy system oceniania na tablecie przestanie działać.

Pomoc

Krótki przewodnik dotyczący korzystania z menu Pomoc w Tournament Manager.

Pomoc.png

Instrukcja użytkownika

Instrukcja obsługi TM Mobile

  • Pełny przewodnik po punktacji tabletowej i sposobie łączenia urządzeń mobilnych.

Uzyskaj adres IP

  • Pokazuje adres IP komputera serwera.
  • Nigdy nie publikuj adresu IP serwera i nie udostępniaj go nikomu.

Sprawdź aktualizacje

  • Po otwarciu Menedżera Turniejów automatycznie rozpocznie się sprawdzanie dostępności aktualizacji, ale można to również sprawdzić w tej opcji menu.

O Menedżerze Turniejów

  • Można sprawdzić aktualną wersję Tournament Manager