Wybór sojuszu (V5RC)

Krótki przewodnik po wyborze sojuszu.

Po zakończeniu meczów kwalifikacyjnych następnym krokiem jest wybór sojuszu, jeśli konfiguracja gry przewiduje turniej eliminacyjny. Wybór sojuszu to proces, w którym najlepsze drużyny kwalifikujące się do turnieju wybierają partnerów sojuszniczych, którzy będą z nimi rywalizować w rundzie eliminacyjnej.

Przed rozpoczęciem wyboru sojuszu:

  • Upewnij się, że wszystkie mecze kwalifikacyjne zostały punktowane i zapisane (wszystkie zielone pola wyboru)
  • Potwierdź, że mecze finałowe są skonfigurowane poprawnie: Narzędzia > Opcje > Zwycięstwa w eliminacjach
  • Potwierdź, że w każdym zespole obecny jest przedstawiciel studentów
  • Użyj okna zestawu pól, aby zmienić opcję Wyświetlanie odbiorców na opcję Wybór sojuszu
  • Wydrukuj znaki wyboru sojuszu i rozprowadź lub rozłóż w kolejności: Raporty > Znaki > Znaki wyboru sojuszu

Aby kontynuować wybór sojuszu:

  • Wybierz kartę Wybór sojuszu w oknie głównym.

Wybór_sojuszu.png

  • Kliknij przycisk Rozpocznij wybór sojuszu. Spowoduje to zablokowanie wszystkich meczów kwalifikacyjnych, co uniemożliwi wprowadzenie zmian i pozwoli na uzyskanie najnowszych rankingów, które będzie można umieścić w polu dostępnych drużyn po lewej stronie okna.

Start_Alliance_Selection.png

  • Wybierz opcję, aby rozpocząć proces wyboru sojuszu.
    • Rozpocznij wybór sojuszu ze wszystkimi drużynami (najczęściej używane)
    • Oznacz drużyny jako nieuprawnione przed rozpoczęciem
      • Używane, jeśli niektóre zespoły nie kwalifikują się do wyboru sojuszu przed rozpoczęciem
      • Używane, gdy drużynie nie wolno być kapitanem sojuszu
      • Używane, jeśli uprawnione drużyny opuściły wydarzenie lub nie są obecne na wyborze sojuszu
    • Rozpocznij wybór sojuszu w trybie ręcznym - nieużywany w przypadku wydarzeń oficjalnych/kwalifikacyjnych

Start_Alliance_Selection_-_Options.png

  • Po rozpoczęciu wyboru sojuszu zawartość zakładki ulegnie zmianie i pojawią się nowe przyciski.
  • Operator Tournament Managera może ułatwić wyszukiwanie drużyn poprzez sortowanie ich według rangi lub numeru. Aby posortować, kliknij nagłówek żądanej kolumny.

TM_-_Dostępne_Zespoły.png

  • Gdy kapitan sojuszu wybiera partnera, operator Tournament Managera powinien zaznaczyć właściwą drużynę w polu Dostępne drużyny i kliknąć przycisk Dodaj drużynę.

Dodaj_zespół.png

  • Pojawi się okno dialogowe z pytaniem, czy wybrany zespół wyraził zgodę czy odrzucił propozycję. Przycisk Akceptuj doda wybraną drużynę do sojuszu, natomiast przycisk Odrzuć oznaczy drużynę jako odrzuconą. Jeśli drużyna odrzuci propozycję, jej członkowie nadal mogą zostać kapitanami sojuszu, jeśli zostaną odpowiednio wysoko rozstawieni, ale nie mogą zostać wybrani przez innego kapitana sojuszu. Aby to wskazać, drużyna na liście dostępnych drużyn będzie wyświetlana w jaśniejszym kolorze.

Wybrane_przez_sojusz.png

  • W miarę trwania wyboru sojuszu operator Menedżera Turnieju będzie zapisywał wybory dokonane przez kapitanów sojuszy, aż do momentu, gdy wszystkie sojusze zostaną obsadzone.
  • Gdy już dokonasz wszystkich wyborów, przed kliknięciem przycisku Finalizuj sojusze należy sprawdzić ich poprawność.

Finalize_Alliances.png

  • Pojawi się okno z pytaniem „Czy na pewno chcesz sfinalizować sojusze?”. Jeśli wszystko się zgadza, wybierz Tak, jeśli nie, wybierz Nie, aby wprowadzić zmiany.

Finalize_Alliance_-_Confirm.png

  • Sojusze zostaną zablokowane, a następnie zostanie utworzona pierwsza runda meczów eliminacyjnych.
    • Mecze będą widoczne na karcie Punktacja w Menedżerze Turniejów
    • Drabinkę eliminacyjną można wyświetlić na wybranych ekranach Pit i widowni

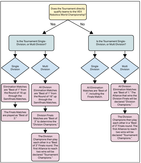
Zwycięstwa w eliminacjach (V5RC & VURC)

Mecze eliminacyjne są połączeniem meczów „Najlepszy z 1” i „Najlepszy z 3”. „Najlepszy z 1” oznacza, że
Sojusz w każdym meczu przechodzi do następnej rundy drabinki eliminacyjnej. „Najlepszy z 3” oznacza
że Sojusz, który jako pierwszy osiągnie dwa zwycięstwa, przejdzie dalej. Aby ustalić, jaki format powinno mieć wydarzenie, zapoznaj się z poniższym schematem blokowym:

Partner wydarzenia powinien zawsze sprawdzić, czy w Tournament Manager PRZED rozpoczęciem rund eliminacyjnych ustawiono prawidłowy format eliminacji (Narzędzia – Opcje – Zwycięstwa w eliminacjach).

Mecze eliminacyjne (V5RC & VURC)

Krótki przewodnik po prowadzeniu meczów eliminacyjnych.

Przed rozpoczęciem każdej rundy eliminacyjnej przypisz każdy mecz w tej rundzie do pola:

  • Narzędzia > Kolejka meczów eliminacyjnych/finałowych
  • Przypisz każde dopasowanie do pola rotacyjnie i wybierz „Kolejka”
    • Jeśli mecze nie są wyświetlane na wyświetlaczach czasu pola, wróć do zakładki Punktacja, otwórz folder Eliminacje, znajdź pierwszy mecz w bieżącej rundzie, kliknij prawym przyciskiem myszy i ustaw w kolejce do kontroli pola.
  • Używaj tylko pól konkursowych
  • Proces musi zostać powtórzony na początku każdej rundy eliminacyjnej

Elimination_Finals_Match_Queue.png

Przeprowadź mecze eliminacyjne, jeśli konfiguracja gry tego wymaga. Mecze eliminacyjne odbywają się w podobny sposób jak mecze kwalifikacyjne i treningowe. Jedną z różnic występujących podczas meczów eliminacyjnych jest to, że mecze nie pojawią się na liście meczów, dopóki nie zostaną poznane sojusze, które będą rywalizować w meczu. Oznacza to, że po zakończeniu wyboru sojuszu, początkowo wyświetlane będą tylko mecze z pierwszej rundy. Za każdym razem, gdy zostanie rozstrzygnięty mecz eliminacyjny, Menedżer Turnieju sprawdza drabinkę eliminacyjną i ustala, czy można utworzyć nowe mecze. Zaleca się, aby po każdym meczu eliminacyjnym/finałowym pokazać wynik, aby wiedzieć, kto wygrywa i przechodzi dalej w turnieju.

Mecze Finałowe (VIQRC)

Krótki przewodnik po organizacji meczów finałowych VIQRC.

W konkursie VEX IQ Robotics automatycznie tworzone są sojusze na podstawie wstępnie ustalonej liczby sojuszy finałowych. Najwyżej sklasyfikowana drużyna jest parowana z drużyną z drugiej pozycji, trzecia z czwartej itd., aż do osiągnięcia numeru sojuszu finałowego. Każdy sojusz rozgrywa jeden mecz finałowy, aby wyłonić zwycięskiego sojuszu.

Gdy wszystkie mecze kwalifikacyjne zostaną zakończone, ocenione i zapisane, utwórz mecze finałowe

  • Mecze > Utwórz mecze finałowe

Utwórz_mecz_finałowy.png

  • Jeśli drużyny muszą zostać wykluczone z jakiegokolwiek powodu (Kodeks postępowania, wcześniejsze opuszczenie wydarzenia itp.), wybierz drużynę i wyklucz ją. W przeciwnym wypadku wybierz opcję „Utwórz mecze finałowe”, aby kontynuować.

Create_Finals_Match_Options.png

  • Mecze finałowe są teraz tworzone i znajdują się w folderze Finały na karcie Punktacja.

Przed rozpoczęciem meczów finałowych przypisz każdy mecz do pola

  • Narzędzia > Kolejka meczów eliminacyjnych/finałowych
  • Przypisz każde dopasowanie do pola rotacyjnie i wybierz „Kolejka”
    • Jeśli mecze nie są wyświetlane na wyświetlaczach czasu pola, wróć do zakładki Punktacja, otwórz folder Eliminacje, znajdź pierwszy mecz w bieżącej rundzie, kliknij prawym przyciskiem myszy i ustaw w kolejce do kontroli pola.

Eliminacje_Finały_Kolejka_meczów_VIQC.png
Mecze finałowe będą odbywać się w ten sam sposób, w jaki odbywały się mecze kwalifikacyjne: mecze będą ustawiane w kolejce do poszczególnych pól, a wyniki będą wyświetlane na wyświetlaczach. Zaleca się, aby po każdym meczu finałowym wyświetlać wynik, aby wiedzieć, jaki wynik trzeba pobić.

Czas zatrzymania meczu

Partner wydarzenia powinien znać koncepcję czasu zatrzymania meczu i wiedzieć, kiedy można go użyć podczas wydarzenia VIQRC. Szczegółowe informacje na temat czasu zatrzymania meczu można znaleźć w aktualnym podręczniku gry VIQRC.