Ferramentas

Um guia de referência rápida para usar o menu Ferramentas no Tournament Manager.

Check-in da equipe

Equipe_Checkin.png

  • Selecione as equipes quando elas chegarem e indique quais equipes estão presentes no evento.
  • Tarefa importante a ser executada caso a programação precise ser executada novamente durante o evento.
  • Pode ser feito em papel e transferido manualmente para o Tournament Manager ou sem fio através do Web Server

Inspeção

Inspeção.png

  • Selecione a equipe e indique se ela concluiu parcialmente ou passou na inspeção
  • Pode ser feito em papel e transferido manualmente para o Tournament Manager ou sem fio através do Web Server

Dispositivos móveis

Dispositivos_móveis.png

  • Autorize e configure dispositivos móveis para pontuar partidas, habilidades, iniciar/parar partidas e inspeção.
  • Os dispositivos móveis devem se conectar usando o aplicativo TM Mobile
  • Os dispositivos móveis atingem o tempo limite a cada 2 horas, então selecione regularmente “Ativar todos os dispositivos” para evitar que eles se desconectem durante o evento.
  • Para obter mais informações sobre o uso de dispositivos móveis, visite o artigo da Biblioteca REC sobre pontuação em tablets.

Fila de Eliminação/Final

  • Elim_Final_Match_Queue.png
    Ao realizar partidas de Eliminação ou Finais, use este recurso para atribuir cada partida a um campo específico. Isso garantirá que cada partida seja exibida no cronômetro de campo correto.
  • As partidas devem ser atribuídas após cada rodada de eliminação.

Assistente de execução

Bem-vindo_2.png

  • Usado quando um novo arquivo do Tournament Manager precisa ser criado.
  • Usar esse recurso apaga todos os dados do evento.
  • Certifique-se de que “Salvar uma cópia do arquivo do torneio” esteja marcado como backup
  • Em um evento, se a programação precisar ser regenerada, a opção “Regenerar programação da partida” deve ser usada.

Nota: A prática recomendada é executar o horário da partida apenas depois de todas as equipas terem feito o check-in e concluído a inspeção do robô.

Regenerar Cronograma de Partidas

Bem-vindo.png

  • Usado quando um novo cronograma de partidas precisa ser criado.
  • Certifique-se de que “Salvar uma cópia do arquivo do torneio” esteja marcado como backup
  • Se todas as equipes não tiverem feito check-in, um prompt aparecerá solicitando o uso de todas as equipes ou a exclusão daquelas que não fizeram check-in.

Check-in_Teams.png

  • Quando o cronograma da partida for regenerado, se as pontuações do Desafio de Habilidades já tiverem sido registradas, certifique-se de que a caixa “Preservar pontuações de habilidades” esteja marcada para salvar quaisquer dados do Desafio de Habilidades inseridos anteriormente.

Preserve_Skills_Scores.png

Opções

Categoria.pngCategoria_2.png

  • Usado para acessar ou alterar configurações iniciais de eventos
  • Para eventos com partidas finais apenas (VIQRC), selecione “Finais” para confirmar se o número de alianças finais desejadas está correto.
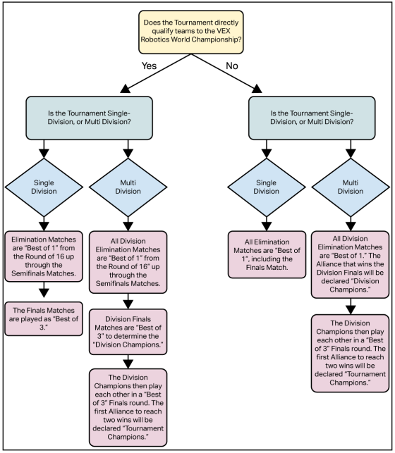
  • Para eventos com partidas de eliminação, selecione “Vitórias de eliminação” e verifique a precisão. Para determinar qual configuração definir para as partidas das Finais Eliminatórias, consulte o fluxograma abaixo.

Fluxograma.png

Controle de conjunto de campo

Um guia de referência rápida para usar o menu Field Set Control no Tournament Manager.

Conjunto_de_campos_de_correspondência.png

  • Selecione o conjunto de campos Controle > Conjunto de campos correto para enfileirar partidas, iniciar e parar partidas, reproduzir sons de partidas e controlar a exibição do público
    • Para obter informações sobre como usar a tela Field Set Control, visite o artigo da KB sobre partidas de prática/qualificação em execução
  • Selecione Conjuntos de Campos de Habilidades ao operar Campos de Desafio de Habilidades

Controle_do_conjunto_de_campos.png

Exibe

Um guia de referência rápida para usar o menu Exibições no Tournament Manager.

Exibição de poço

Exibição do Pit de Classificação de Qualificação

Qual_Rankings.png
Desafio de habilidades na exposição do poço

Desafio_de_Habilidades.png

Exibição do Pit do Suporte de Eliminação

Elimination_Bracket.png

Exibição de poço de inspeção

Inspeção.png
Um Pit Display é instalado e configurado para mostrar dados ao vivo durante um evento. Essas exibições são geralmente instaladas em todo o local usando projetores ou grandes telas de HDTV.

  • Usos comuns para esta exibição:
  • Classificação das partidas de qualificação
  • Classificações do Desafio de Habilidades
  • Inspeção
  • Chave de eliminação
  • Logotipos
  • Horários

Se não for configurado durante a criação do arquivo inicial do Tournament Manager, Pit Displays adicionais podem ser configurados em Ferramentas > Opções > Pit Displays. As informações exibidas em um Pit Display específico podem ser alteradas a qualquer momento selecionando Displays > Pit Display Control e escolhendo qual display alterar. Melhor prática: dê ao Pit Display um nome relacionado ao local onde ele está no local, para que seja fácil de encontrar e para que seja necessário fazer alterações.

Pit_Display.png

Exibição de público

Um Painel de Audiência é instalado para fornecer informações aos espectadores do evento. As informações mostradas nesta tela incluem o cronômetro da partida, os resultados da pontuação da partida, a seleção da aliança, a transmissão da câmera com sobreposição (se estiver usando câmeras) e os slides da cerimônia de premiação. A maioria dos eventos que usam o Audience Display o exibirão em uma tela grande voltada para o público usando um projetor. Além disso, o programa Audience Display gera os sons do jogo, como o sino de início e o de fim da partida. Normalmente, a saída de áudio do computador do Audience Display será conectada ao sistema A/V no local da competição para permitir que competidores e espectadores ouçam os sons do jogo.

Exibições de público adicionais podem ser configuradas selecionando Exibições > Iniciar nova exibição > Exibição de público Completa ou Sobreposição. Sobreposições são usadas somente com câmeras de vídeo. Se nenhuma câmera de vídeo estiver sendo usada, selecione Full. Quando um conjunto de campos é selecionado e ativo, as informações exibidas no visor de público podem ser alteradas a qualquer momento, selecionando as informações desejadas na tela do conjunto de campos correspondente.

Exibição_de_audiência.png
Exibição da fila de campo

Qual_1.png

Qual_Timer.png

O Field Queue Display deve ser localizado próximo ao campo de competição e mostrar informações específicas somente daquele campo. Antes de uma partida, o Field Queue Display mostra quais equipes estão programadas para competir na próxima partida naquele campo e quanto tempo resta antes do início da partida. Durante uma partida, o Field Queue Display mostra o cronômetro da partida para aquele campo. Eventos que usam o Field Queue Display normalmente o mostram em um monitor de computador comum localizado próximo ao campo. Um suporte está disponível para compra caso um Parceiro de Evento queira que o monitor seja conectado diretamente a um perímetro de campo relacionado ao V5RC.

Lembre-se de que todos os três programas de exibição são opcionais. No entanto, a maioria dos torneios vai querer pelo menos usar um Monitor de Público, já que este programa é onde o cronômetro da partida é exibido e também gera os sons da partida.

Configurar monitores remotos (Raspberry Pi's)

Os Raspberry Pi são meios rápidos e eficientes de configurar todo e qualquer display em um evento. Quando um Raspberry Pi é conectado à rede, ele pode ser configurado como qualquer um dos 3 tipos de exibição, atribuído a qualquer campo/conjunto de campos e receber um nome para fácil localização. Se um Raspberry Pi precisar de atualização (destacado em vermelho com um *), isso pode ser feito facilmente neste menu selecionando o Pi > Update Display Software. Acesse o artigo da Base de Raspberry Pi para saber mais sobre o equipamento necessário e os procedimentos de configuração técnica.

Relatórios

Um guia de referência rápida para usar o menu Relatórios e relatórios comumente usados no Tournament Manager.

Listas de equipes

  • Um relatório usado para check-in da equipe, sala de julgamento e áreas gerais que precisam saber quem são todas as equipes.

Listas de jogos e resultados

  • As listas de partidas podem ser impressas e fornecidas às equipes, à mesa de pontuação e aos voluntários na fila

Classificações de qualificação

  • Um relatório regularmente solicitado pelos juízes para ajudar a determinar prêmios.
  • Mostra as classificações de qualificação em um evento.
  • Não é possível separar por faixa etária em um evento misto.

Desafio de habilidades

  • Um relatório regularmente solicitado pelos juízes para ajudar a determinar prêmios.
  • Mostra as classificações do Skills Challenge em um evento
  • Pode ser separado por faixa etária se for um evento misto.

Escada de Eliminação (Competição V5RC/VURC/Drone Aéreo)

  • Um relatório útil para enfileirar voluntários, mestres de cerimônia e equipe de campo durante as partidas de eliminação da Competição V5RC/VURC/Aerial Drone.

Roteiro de premiação/cerimônia de premiação

  • Quando os prêmios julgados forem inseridos e os resultados baseados em desempenho forem concluídos (Preenchimento automático de vencedores na guia Prêmios), selecione este relatório para obter todos os scripts de premiação com os vencedores impressos para a Cerimônia de Premiação.

Folhas de Anunciador

  • Relatórios que os mestres de cerimônias usam e referenciam regularmente.

Sinais

  • Os sinais de pit podem ser impressos e colocados nas mesas de pit
  • Placas de campo podem ser fixadas aos campos para referência do público e da equipe
  • Os sinais de seleção da aliança são usados para qualquer evento que faça esse processo antes das partidas de eliminação

Certificados

  • Pode ser impresso e entregue às equipes
  • Usado em adição ou no lugar de troféus.

Documentos do jogo

  • Um lugar para imprimir planilhas de pontuação caso esteja usando pontuação em papel ou se a pontuação em tablet parar de funcionar.

Ajuda

Um guia de referência rápida para usar o menu Ajuda no Tournament Manager.

Ajuda.png

Guia do usuário

  • O Guia do Usuário completo do Gerenciador de Torneios criado pela DWAB.

Guia do usuário do TM Mobile

  • Guia completo sobre pontuação em tablets e como conectar dispositivos móveis.

Obter endereço IP

  • Mostra o endereço IP do computador servidor.
  • Nunca publique o endereço IP do servidor nem compartilhe com ninguém.

Verificar atualizações

  • Quando o Tournament Manager for aberto, ele verificará automaticamente se há atualizações, mas também é possível verificar nesta opção de menu.

Sobre o Tournament Manager

  • Pode verificar a versão atual do Tournament Manager