Инструменты

Краткое справочное руководство по использованию меню «Инструменты» в Tournament Manager.

Команда Check-In

Team_Checkin.png

  • Выбирайте команды по прибытии и указывайте, какие команды присутствуют на мероприятии.
  • Важная задача, которую следует выполнить, если во время мероприятия необходимо пересмотреть расписание.
  • Можно сделать на бумаге и вручную передать в Tournament Manager или по беспроводной сети через веб-сервер.

Инспекция

Инспекция.png

  • Выберите команду и укажите, прошли ли они проверку частично или полностью.
  • Можно сделать на бумаге и вручную передать в Tournament Manager или по беспроводной сети через веб-сервер.

Мобильные устройства

Мобильные_Устройства.png

  • Авторизуйте и настройте мобильные устройства для подсчета очков в матчах, навыков, начала/остановки матчей и проверки.
  • Мобильные устройства должны подключаться с помощью приложения TM Mobile.
  • Время ожидания мобильных устройств истекает каждые 2 часа, поэтому регулярно выбирайте «Включить все устройства», чтобы они не отключались во время мероприятия.
  • Дополнительную информацию об использовании мобильных устройств можно найти в статье библиотеки REC «Оценка с помощью планшетов».

Очередь матчей на выбывание/финал

  • Elim_Final_Match_Queue.png
    При проведении матчей на выбывание или финалов используйте эту функцию, чтобы назначить каждый матч определенному полю. Это гарантирует, что каждый матч будет отображаться на правильном таймере поля.
  • Матчи должны назначаться после каждого отборочного тура.

Запустить Мастер

Добро пожаловать_2.png

  • Используется, когда необходимо создать совершенно новый файл Tournament Manager.
  • Использование этой функции стирает все данные о событиях.
  • Убедитесь, что «Сохранить копию файла турнира» отмечено как резервная копия.
  • Если на мероприятии необходимо повторно сгенерировать расписание, следует использовать опцию «Перегенерировать расписание матчей».

Примечание: Рекомендуется запускать расписание матчей только после того, как все команды зарегистрируются и завершат проверку роботов.

Восстановить расписание матчей

Добро пожаловать.png

  • Используется, когда необходимо создать новое расписание матчей.
  • Убедитесь, что «Сохранить копию файла турнира» отмечено как резервная копия.
  • Если не все команды отметились, появится запрос на использование всех команд или исключение тех, которые не отметились.

Отмеченные-в_Команды.png

  • После повторной генерации расписания матчей, если баллы за испытания навыков уже были записаны, убедитесь, что флажок «Сохранить баллы за испытания навыков» установлен, чтобы сохранить все ранее введенные данные за испытания навыков.

Сохраните_Оценки_Навыков.png

Параметры

Категория.pngКатегория_2.png

  • Используется для доступа или изменения начальных конфигураций событий.
  • Для событий, включающих только финальные матчи (VIQRC), выберите «Финалы», чтобы подтвердить правильность количества желаемых финальных альянсов.
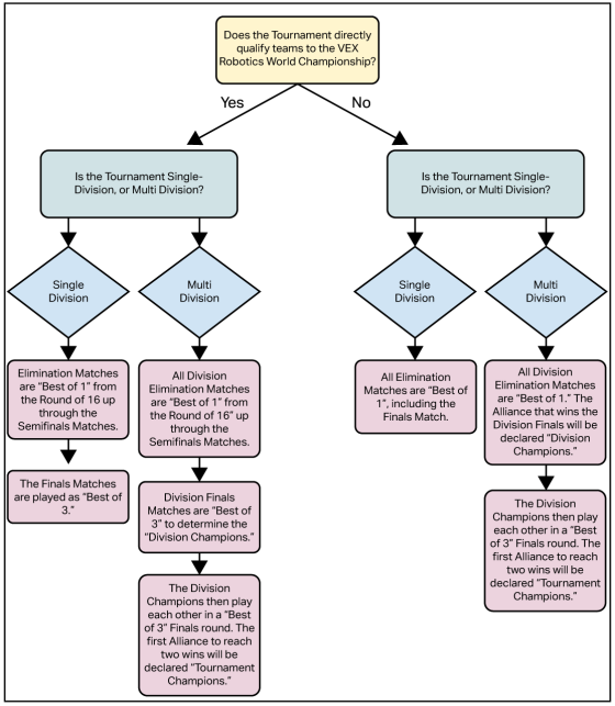
  • Для событий с матчами на выбывание выберите «Победы на выбывание» и проверьте точность. Чтобы определить, какие настройки следует настроить для матчей финала на выбывание, воспользуйтесь приведенной ниже схемой.

Flow_Chart.png

Управление набором полей

Краткое справочное руководство по использованию меню управления набором полей в Tournament Manager.

Match_Field_Set.png

  • Выберите Field Set Control > Правильный набор полей для постановки матчей в очередь, запуска и остановки матчей, воспроизведения звуков матчей и управления отображением зрителей
    • Информацию о том, как использовать экран Field Set Control, см. в статье базы знаний о проведении тренировочных/квалификационных матчей.
  • Выберите наборы полей навыков при работе с полями испытаний навыков

Field_Set_Control.png

Дисплеи

Краткое справочное руководство по использованию меню «Дисплеи» в Tournament Manager.

Дисплей пит-стопа

Квалификационный рейтинг Pit Display

Qual_Rankings.png
Демонстрация навыков на яме

Skills_Challenge.png

Дисплей сетки выбывания

Elimination_Bracket.png

Дисплей смотровой ямы

Инспекция.png
Pit Display настраивается и конфигурируется для отображения данных в реальном времени во время мероприятия. Такие дисплеи обычно устанавливаются по всему месту проведения мероприятия с использованием проекторов или больших HDTV-экранов.

  • Распространенные варианты использования этого дисплея:
  • Рейтинги квалификационных матчей
  • Рейтинги испытаний навыков
  • Инспекция
  • Сетка выбывания
  • Логотипы
  • Расписания

Если дополнительные отображения пит-стопов не были настроены при создании первоначального файла Tournament Manager, их можно настроить в меню «Инструменты > «Параметры» → «Отображение пит-стопов >. Информацию, отображаемую на определенном дисплее пит-стопа, можно изменить в любое время, выбрав Дисплеи > Управление дисплеем пит-стопа и выбрав, какой дисплей следует изменить. Лучшая практика: дайте названию Pit Display название, связанное с его местоположением на объекте, чтобы его было легко найти и внести изменения при необходимости.

Pit_Display.png

Дисплей аудитории

Для предоставления информации зрителям мероприятия устанавливается информационный дисплей. Информация, отображаемая на этом дисплее, включает таймер матча, результаты счета матча, выбор альянса, трансляцию с камеры с наложением (если используются камеры) и слайды церемонии награждения. На большинстве мероприятий, на которых используется Audience Display, изображение демонстрируется на большом экране, обращенном к аудитории с помощью проектора. Кроме того, программа Audience Display генерирует звуки игры, такие как звонок начала матча и зуммер окончания матча. Обычно аудиовыход компьютера Audience Display подключается к аудио/видеосистеме в месте проведения соревнований, чтобы участники соревнований и зрители могли слышать звуки игры.

Дополнительные отображения аудитории можно настроить, выбрав «Отображение > «Начать новый показ» > «Отображение аудитории» «Полный» или «Наложение». Наложения используются только с видеокамерами. Если видеокамеры не используются, выберите «Полный. Когда набор полей выбран и активен, информацию, отображаемую на дисплее аудитории, можно изменить в любое время, выбрав нужную информацию на соответствующем экране набора полей.

Audience_Display.png
Отображение очереди полей

Qual_1.png

Qual_Timer.png

Дисплей очереди на поле должен располагаться рядом с полем для соревнований и отображать информацию, относящуюся только к этому полю. Перед матчем на дисплее очереди на поле отображается информация о том, какие команды будут участвовать в следующем матче на этом поле и сколько времени осталось до запланированного начала матча. Во время матча дисплей очереди на поле показывает таймер матча для этого поля. События, использующие дисплей очереди на поле, обычно отображаются на обычном мониторе компьютера, расположенном рядом с полем. Кронштейн можно приобрести, если партнер мероприятия захочет прикрепить монитор непосредственно к периметру поля, связанного с V5RC.

Помните, что все три программы отображения являются необязательными. Однако на большинстве турниров по крайней мере необходимо использовать Audience Display, поскольку эта программа отображает таймер матча, а также генерирует звуки матча.

Настройка удаленных дисплеев (Raspberry Pi)

Raspberry Pi — это быстрое и эффективное средство настройки любых дисплеев на мероприятии. Когда Raspberry Pi подключен к сети, его можно настроить как любой из 3 типов дисплеев, назначить любому полю/набору полей и дать ему имя для удобства поиска. Если Raspberry Pi необходимо обновить (выделено красным значком *), это можно легко сделать из этого меню, выбрав Pi > Update Display Software. Ознакомьтесь со статьей базы знаний Raspberry Pi , чтобы узнать о необходимом оборудовании и процедурах технической настройки.

Отчеты

Краткое справочное руководство по использованию меню «Отчеты» и часто используемых отчетов в Tournament Manager.

Списки команд

  • Отчет, используемый для проверки команд, судейской комнаты и общих зон, где необходимо знать состав всех команд.

Списки матчей и результаты

  • Списки матчей можно распечатать и раздать командам, таблице подсчета очков и волонтерам, стоящим в очереди.

Рейтинги квалификации

  • Отчет, регулярно запрашиваемый судьями для определения наград.
  • Показывает рейтинги квалификации на мероприятии.
  • Разделение по возрастным группам невозможно, если мероприятие смешанное.

Испытание навыков

  • Отчет, регулярно запрашиваемый судьями для определения наград.
  • Показывает рейтинги Skills Challenge на мероприятии
  • При проведении смешанного мероприятия можно разделить участников по возрастным группам.

Лестница на выбывание (V5RC/VURC/Соревнование по дронам)

  • Отчет, полезный для организации очередей волонтеров, ведущих и полевого персонала во время отборочных матчей соревнований V5RC/VURC/Aerial Drone Competition.

Сценарий церемонии награждения/награждения

  • После того, как будут введены награды и подведены итоги по результатам работы (автоматическое заполнение списка победителей на вкладке «Награды»), выберите этот отчет, чтобы получить все сценарии награждения с победителями, распечатанные для церемонии награждения.

Листы диктора

  • Отчеты, которые ведущие регулярно используют и на которые ссылаются.

Знаки

  • Знаки пит-стопа можно распечатать и разместить на столах пит-стопа.
  • На полях можно закрепить полевые знаки для удобства зрителей и команд.
  • Знаки выбора альянса используются для любого мероприятия, где этот процесс выполняется перед матчами на выбывание.

Сертификаты

  • Можно распечатать и раздать командам.
  • Используется в дополнение к трофеям или вместо них.

Игровые документы

  • Место для печати оценочных листов, если используется бумажный формат подсчета очков или если планшетный формат подсчета очков перестал работать.

Помощь

Краткое справочное руководство по использованию меню «Справка» в Tournament Manager.

Помощь.png

Руководство пользователя

  • Полное руководство пользователя Tournament Manager созданное DWAB.

Руководство пользователя мобильного телефона TM

  • Полное руководство по оценке планшетов и подключению мобильных устройств.

Получить IP-адрес

  • Показывает IP-адрес сервера.
  • Никогда не публикуйте IP-адрес сервера и не сообщайте его кому-либо.

Проверить наличие обновлений

  • При открытии Tournament Manager автоматически проверяет наличие обновлений, но их также можно проверить в этом пункте меню.

О менеджере турнира

  • Можно проверить текущую версию Tournament Manager