Краткое справочное руководство TM: выбор альянса, выбывание и финалы

Выбор альянса (V5RC)

Краткое справочное руководство по проведению выбора альянса.

После завершения квалификационных матчей следующей задачей станет выбор альянса, если конфигурация игры предусматривает турнир на выбывание. Выбор альянса — это процесс, позволяющий лучшим командам турнира выбрать партнеров по альянсу, которые будут соревноваться с ними в отборочном туре.

Перед началом выбора альянса:

  • Убедитесь, что все квалификационные матчи были подсчитаны и сохранены (все зеленые флажки)
  • Убедитесь, что финальные матчи настроены правильно: Инструменты > Параметры > Победы на выбывание
  • Подтвердите присутствие представителя студента в каждой команде.
  • Используйте окно набора полей, чтобы изменить отображение аудитории на параметр «Выбор альянса».
  • Распечатать знаки выбора альянса и распределить или разместить в следующем порядке: Отчеты > Знаков > Знак выбора альянса

Чтобы продолжить выбор альянса:

  • Выберите вкладку «Выбор альянса» в главном окне.

Альянс_Выбор.png

  • Нажмите кнопку Начать выбор альянса. Это заблокирует все квалификационные матчи, чтобы предотвратить изменения и получить самые актуальные рейтинги для заполнения поля доступных команд в левой части окна.

Start_Alliance_Selection.png

  • Выберите вариант, чтобы начать процесс выбора альянса.
    • Начать выбор альянса со всеми командами (наиболее часто используемый)
    • Отметить команды как не имеющие права до начала
      • Используется, если некоторые команды не имеют права на отбор альянса перед стартом.
      • Используется, если необходимо помешать команде стать капитаном альянса.
      • Используется, если команды, имеющие право на участие, покинули мероприятие или не присутствуют на отборе альянса.
    • Начать выбор альянса в ручном режиме — не используется для официальных/квалификационных мероприятий

Start_Alliance_Selection_-_Options.png

  • После запуска выбора альянса содержимое вкладки изменится и станут доступны новые кнопки.
  • Оператор менеджера турниров может упростить поиск команд, сортируя команды по рангу или по номеру. Щелкните заголовок нужного столбца для сортировки.

TM_-_Доступные_Команды.png

  • Когда капитан альянса выбирает партнера, оператор менеджера турнира должен выделить нужную команду в поле «Доступные команды» и нажать кнопку «Добавить команду».

Добавить_Команду.png

  • Появится всплывающее окно с вопросом, решила ли выбранная команда принять или отклонить предложение. Кнопка «Принять» добавит выбранную команду в альянс, а кнопка «Отклонить» пометит команду как отклоненную. Если команда отказывается, она все равно имеет право стать капитаном альянса, если ее рейтинг достаточно высок, но она не может быть выбрана другим капитаном альянса. Для обозначения этого команда будет отображаться более светлым цветом в списке доступных команд.

Выбрано_Альянсом.png

  • По мере продолжения выбора альянсов оператор менеджера турнира продолжит регистрировать выборы, сделанные капитанами альянсов, пока все альянсы не будут заполнены.
  • После того, как все выборы сделаны, необходимо еще раз проверить точность всех данных, прежде чем нажать кнопку «Завершить альянсы».

Финализация_Альянсов.png

  • Появится всплывающее окно с вопросом: «Вы уверены, что хотите завершить альянсы?». Если все верно, выберите Да, если нет, выберите Нет, чтобы внести изменения.

Финализация_Альянса_-_Подтверждение.png

  • Теперь альянсы будут заблокированы, и будет создан первый раунд матчей на выбывание.
    • Матчи будут видны на вкладке «Оценка» в менеджере турниров.
    • Сетка выбываний может отображаться на желаемых дисплеях для зрителей и в яме.

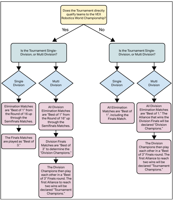
Победы на выбывание (V5RC & VURC)

Матчи на выбывание представляют собой смесь «Лучших из 1» и «Лучших из 3». «Лучший из 1» означает, что Альянс,
в каждом матче, переходит в следующий раунд сетки на выбывание. «Лучший из 3» означает
что дальше пройдет альянс, первым одержавший две победы. Чтобы определить, в каком формате должно проходить мероприятие, воспользуйтесь блок-схемой:

Партнер мероприятия должен всегда проверять, что в Менеджере турниров установлен правильный формат выбывания ДО начала раундов выбывания (Инструменты - Параметры - Победы в выбывании).

Матчи на выбывание (V5RC & VURC)

Краткое справочное руководство по проведению матчей на выбывание.

Перед началом каждого отборочного тура распределите все матчи этого тура по полям:

  • Инструменты > Очередь матчей на выбывание/финал
  • Назначьте каждое совпадение полю на ротационной основе и выберите «Очередь»
    • Если матчи не отображаются на дисплеях таймера поля, вернитесь на вкладку «Подсчет очков», откройте папку «Выбывание», найдите первый матч в текущем раунде, щелкните правой кнопкой мыши и поставьте его в очередь на управление полем.
  • Используйте только поля для соревнований
  • Процесс должен быть повторен в начале каждого отборочного тура.

Elimination_Finals_Match_Queue.png

Проведите матчи на выбывание, если этого требует игровая конфигурация. Матчи на выбывание проводятся так же, как квалификационные и тренировочные матчи. Одним из отличий матчей на выбывание является то, что матчи не будут отображаться в дереве списка матчей до тех пор, пока не станут известны альянсы, которые будут участвовать в матче. Это означает, что после завершения отбора альянса изначально будут отображаться только матчи первого раунда. Каждый раз, когда подсчитываются очки в матче на выбывание, менеджер турнира проверяет таблицу выбывания и определяет, можно ли создать новые матчи. Рекомендуется показывать счет после каждого матча на выбывание/финал, чтобы знать, кто победил и прошел дальше в турнире.

Финальные матчи (VIQRC)

Краткое справочное руководство по проведению матчей финала VIQRC.

Конкурс робототехники VEX IQ автоматически создает альянсы на основе заранее заданного количества альянсов финала. Команда, занявшая первое место, объединяется с командой, занявшей второе место, третья — с четвертой и т. д. до тех пор, пока не будет достигнуто количество альянсов, необходимое для финала. Каждый альянс играет один финальный матч, чтобы определить победивший альянс.

Когда все квалификационные матчи завершены, подсчитаны и сохранены, создайте финальные матчи.

  • Матчи > Создать финальные матчи

Создать_Финал_Матч.png

  • Если по какой-либо причине необходимо исключить команду (Кодекс поведения, ранний уход с мероприятия и т. д.), выберите команду и исключите ее. В противном случае выберите «Создать финальные матчи», чтобы продолжить.

Create_Finals_Match_Options.png

  • Финальные матчи теперь создаются и располагаются в папке «Финалы» на вкладке «Подсчет очков».

Перед началом финальных матчей распределите каждый матч по полю.

  • Инструменты > Очередь матчей на выбывание/финал
  • Назначьте каждое совпадение полю на ротационной основе и выберите «Очередь»
    • Если матчи не отображаются на дисплеях таймера поля, вернитесь на вкладку «Подсчет очков», откройте папку «Выбывание», найдите первый матч в текущем раунде, щелкните правой кнопкой мыши и поставьте его в очередь на управление полем.

Elimination_Finals_Match_Queue_VIQC.png
Финальные матчи будут проходить по тому же принципу, что и квалификационные матчи: матчи будут расставлены по полям и результаты будут отображаться на дисплеях. Рекомендуется показывать счет после каждого финального матча, чтобы знать, какой счет нужно превзойти.

Время остановки матча

Партнер мероприятия должен быть знаком с концепцией времени остановки матча и с тем, когда ее можно использовать на мероприятии VIQRC. Подробную информацию о времени остановки матча можно найти в действующем руководстве по игре VIQRC.