เครื่องมือ

คู่มืออ้างอิงฉบับย่อสำหรับการใช้เมนูเครื่องมือใน Tournament Manager

ทีมงานเช็คอิน

ทีม_เช็คอิน.png

  • เลือกทีมเมื่อพวกเขามาถึงและระบุว่ามีทีมใดบ้างที่อยู่ในงาน
  • งานสำคัญที่ต้องดำเนินการหากจำเป็นต้องเรียกใช้ตารางเวลาใหม่อีกครั้งในระหว่างกิจกรรม
  • สามารถทำได้ผ่านกระดาษและโอนไปยัง Tournament Manager ด้วยตนเองหรือผ่านระบบไร้สายผ่านเว็บเซิร์ฟเวอร์

การตรวจสอบ

การตรวจสอบ.png

  • เลือกทีมและระบุว่าได้ผ่านการตรวจสอบบางส่วนหรือผ่านแล้ว
  • สามารถทำได้ผ่านกระดาษและโอนไปยัง Tournament Manager ด้วยตนเองหรือผ่านระบบไร้สายผ่านเว็บเซิร์ฟเวอร์

อุปกรณ์พกพา

อุปกรณ์มือถือ.png

  • อนุญาตและกำหนดค่าอุปกรณ์พกพาเพื่อให้คะแนนการแข่งขัน ทักษะ การเริ่ม/หยุดการแข่งขัน และการตรวจสอบ
  • อุปกรณ์พกพาต้องเชื่อมต่อโดยใช้แอป TM Mobile
  • อุปกรณ์เคลื่อนที่จะหมดเวลาทุก 2 ชั่วโมง ดังนั้นจึงควรเลือก “เปิดใช้งานอุปกรณ์ทั้งหมด” เป็นประจำเพื่อป้องกันไม่ให้อุปกรณ์ถูกตัดการเชื่อมต่อระหว่างกิจกรรม
  • สำหรับข้อมูลเพิ่มเติมเกี่ยวกับการใช้อุปกรณ์เคลื่อนที่ โปรดไปที่บทความของ REC Library เกี่ยวกับการให้คะแนนแท็บเล็ต

คิวการแข่งขันรอบคัดเลือก/รอบชิงชนะเลิศ

  • คิวการแข่งขันรอบชิงชนะเลิศ Elim
    เมื่อทำการแข่งขันรอบคัดเลือกหรือรอบชิงชนะเลิศ ให้ใช้ฟีเจอร์นี้เพื่อกำหนดการแข่งขันแต่ละนัดให้กับสนามที่ระบุ วิธีนี้จะทำให้แน่ใจว่าการแข่งขันแต่ละครั้งจะแสดงในเวลาที่ถูกต้อง
  • ต้องมีการกำหนดการแข่งขันหลังจากรอบการคัดออกแต่ละรอบ

เรียกใช้ตัวช่วย

ยินดีต้อนรับ_2.png

  • ใช้เมื่อต้องสร้างไฟล์ Tournament Manager ใหม่
  • การใช้คุณสมบัตินี้จะลบข้อมูลเหตุการณ์ทั้งหมด
  • ตรวจสอบให้แน่ใจว่าได้เลือก “บันทึกสำเนาไฟล์การแข่งขัน” เป็นข้อมูลสำรอง
  • ในงานกิจกรรม หากจำเป็นต้องสร้างกำหนดการใหม่ ควรใช้ตัวเลือก “สร้างกำหนดการการแข่งขันใหม่” แทน

หมายเหตุ: แนวทางปฏิบัติที่ดีที่สุดคือการรันตารางการแข่งขันหลังจากที่ทีมทั้งหมดได้เช็คอินและตรวจสอบหุ่นยนต์เสร็จสิ้นแล้วเท่านั้น

กำหนดการแข่งขันใหม่

ยินดีต้อนรับ.png

  • ใช้เมื่อจำเป็นต้องสร้างกำหนดการแข่งขันใหม่
  • ตรวจสอบให้แน่ใจว่าได้เลือก “บันทึกสำเนาไฟล์การแข่งขัน” เป็นข้อมูลสำรอง
  • หากทีมทั้งหมดยังไม่ได้เช็คอิน จะมีข้อความแจ้งปรากฏขึ้นเพื่อขอใช้ทีมทั้งหมดหรือยกเว้นทีมที่ยังไม่ได้เช็คอิน

เช็คอินทีม.png

  • เมื่อกำหนดการแข่งขันได้รับการสร้างใหม่ หากคะแนน Skills Challenge ได้รับการบันทึกไว้แล้ว ให้แน่ใจว่าได้ทำเครื่องหมายในช่อง “รักษาคะแนนทักษะ” เพื่อบันทึกข้อมูล Skills Challenge ที่ป้อนไว้ก่อนหน้านี้

คะแนนทักษะ_Preserve_Skills_Scores.png

ตัวเลือก

หมวดหมู่.pngหมวดหมู่_2.png

  • ใช้ในการเข้าถึงหรือเปลี่ยนแปลงการกำหนดค่าเหตุการณ์เริ่มต้น
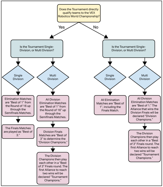
  • สำหรับกิจกรรมที่มีเฉพาะการแข่งขันรอบชิงชนะเลิศ (VIQRC) ให้เลือก “รอบชิงชนะเลิศ” เพื่อยืนยันว่าจำนวนพันธมิตรรอบชิงชนะเลิศที่ต้องการนั้นถูกต้อง
  • สำหรับกิจกรรมที่มีการแข่งขันแบบคัดออก ให้เลือก "การคัดออกชนะ" และตรวจสอบความถูกต้อง หากต้องการกำหนดการตั้งค่าสำหรับแมตช์ Elimination Finals โปรดดูผังงานด้านล่าง

แผนภูมิการไหล

การควบคุมชุดภาคสนาม

คู่มืออ้างอิงฉบับย่อสำหรับการใช้เมนู Field Set Control ใน Tournament Manager

ชุดการแข่งขันฟิลด์.png

  • เลือกชุดควบคุมฟิลด์ > แก้ไขชุดฟิลด์เพื่อจัดคิวการแข่งขัน เริ่มและหยุดการแข่งขัน เล่นเสียงการแข่งขัน และควบคุมการแสดงของผู้ชม
    • สำหรับข้อมูลเกี่ยวกับวิธีใช้หน้าจอ Field Set Control โปรดไปที่บทความ KB เกี่ยวกับการฝึกซ้อมวิ่ง/การแข่งขันรอบคัดเลือก
  • เลือกชุดฟิลด์ทักษะเมื่อใช้งานฟิลด์ความท้าทายทักษะ

ฟิลด์_เซ็ต_คอนโทรล.png

จอแสดงผล

คู่มืออ้างอิงฉบับย่อสำหรับการใช้เมนูการแสดงผลใน Tournament Manager

การแสดงหลุม

การแสดงอันดับรอบคัดเลือก

อันดับคะแนน Qual_Rankings
การแสดงหลุมท้าทายทักษะ

ทักษะ_ความท้าทาย.png

จอแสดงผลหลุมสำหรับการกำจัด

การกำจัด_วงเล็บ.png

จอแสดงผลหลุมตรวจสอบ

การตรวจสอบ.png
Pit Display จะถูกตั้งค่าและกำหนดค่าให้แสดงข้อมูลสดระหว่างกิจกรรม โดยทั่วไปจะติดตั้งจอแสดงผลเหล่านี้ไว้ทั่วสถานที่โดยใช้โปรเจ็กเตอร์หรือหน้าจอ HDTV ขนาดใหญ่

  • การใช้งานทั่วไปสำหรับการแสดงผลนี้:
  • อันดับการแข่งขันรอบคัดเลือก
  • การจัดอันดับความท้าทายด้านทักษะ
  • การตรวจสอบ
  • วงเล็บกำจัด
  • โลโก้
  • ตารางเวลา

หากไม่ได้ตั้งค่าระหว่างการสร้างไฟล์ Tournament Manager เริ่มต้น คุณสามารถตั้งค่า Pit Displays เพิ่มเติมได้ในเครื่องมือ > ตัวเลือก > Pit Displays ข้อมูลที่แสดงบน Pit Display เฉพาะสามารถเปลี่ยนแปลงได้ตลอดเวลาโดยเลือก Displays > Pit Display Control และเลือกการแสดงผลที่ต้องการเปลี่ยนแปลง แนวทางปฏิบัติที่ดีที่สุด: ตั้งชื่อ Pit Display ให้เกี่ยวข้องกับสถานที่จัดงานเพื่อให้ค้นหาได้ง่าย และต้องเปลี่ยนแปลงหากจำเป็น

หลุม_จอแสดงผล.png

การแสดงข้อมูลผู้ชม

มีการติดตั้งจอแสดงข้อมูลให้ผู้เข้าชมงานทราบ ข้อมูลที่แสดงบนจอแสดงผลนี้ ได้แก่ ตัวจับเวลาการแข่งขัน ผลคะแนนการแข่งขัน การเลือกพันธมิตร ฟีดกล้องพร้อมภาพซ้อน (ถ้าใช้กล้อง) และสไลด์พิธีมอบรางวัล งานส่วนใหญ่ที่ใช้ Audience Display จะแสดงบนหน้าจอขนาดใหญ่ที่หันหน้าเข้าหาผู้ชมโดยใช้โปรเจ็กเตอร์ นอกจากนี้ โปรแกรม Audience Display จะสร้างเสียงต่างๆ ของเกม เช่น เสียงระฆังเริ่มการแข่งขันและเสียงระฆังจบการแข่งขัน โดยทั่วไปเอาต์พุตเสียงของคอมพิวเตอร์จอแสดงผลของผู้ชมจะเชื่อมต่อกับระบบ A/V ในสถานที่แข่งขันเพื่อให้ผู้แข่งขันและผู้ชมได้ยินเสียงของเกม

สามารถตั้งค่าการแสดงกลุ่มเป้าหมายเพิ่มเติมได้โดยเลือก การแสดง > เริ่มการแสดงใหม่ > การแสดงกลุ่มเป้าหมาย เต็ม หรือ ซ้อนทับ โอเวอร์เลย์ใช้ได้เฉพาะกับกล้องวิดีโอเท่านั้น ถ้าไม่มีกล้องวิดีโอที่กำลังใช้งานอยู่ ให้เลือกเต็ม เมื่อเลือก Field Set และเปิดใช้งาน ข้อมูลที่แสดงบน Audience Display สามารถเปลี่ยนแปลงได้ตลอดเวลาโดยเลือกข้อมูลที่ต้องการบนหน้าจอ Field Set ที่เกี่ยวข้อง

ผู้ชม_แสดง.png
การแสดงคิวฟิลด์

ควอลคอมม์1.png

ควอลิตี้ไทม์เมอร์.png

จอแสดงคิวในสนามนั้นมีไว้สำหรับติดตั้งใกล้กับสนามแข่งขัน และจะแสดงข้อมูลที่เฉพาะเจาะจงของสนามนั้นเท่านั้น ก่อนการแข่งขัน ระบบแสดงคิวในสนามจะแสดงให้เห็นว่าทีมใดมีกำหนดแข่งขันในนัดต่อไปในสนามนั้น และเวลาที่เหลืออยู่ก่อนกำหนดการแข่งขันจะเริ่มต้นขึ้น ในระหว่างการแข่งขัน จอแสดงคิวสนามจะแสดงเวลาการแข่งขันสำหรับสนามนั้น เหตุการณ์ที่ใช้ Field Queue Display โดยทั่วไปจะแสดงบนจอภาพคอมพิวเตอร์ทั่วไปที่อยู่ใกล้กับสนาม สามารถซื้อวงเล็บได้หาก Event Partner ต้องการให้ติดตั้งมอนิเตอร์โดยตรงกับขอบเขตสนามที่เกี่ยวข้องกับ V5RC

จำไว้ว่าโปรแกรมแสดงผลทั้ง 3 นี้เป็นทางเลือก อย่างไรก็ตาม ทัวร์นาเมนต์ส่วนใหญ่จะต้องการใช้ Audience Display เป็นอย่างน้อย เนื่องจากโปรแกรมนี้เป็นที่ที่จะแสดงเวลาการแข่งขันและยังสร้างเสียงการแข่งขันอีกด้วย

กำหนดค่าการแสดงผลระยะไกล (Raspberry Pi)

Raspberry Pi เป็นอุปกรณ์ที่รวดเร็วและมีประสิทธิภาพในการกำหนดค่าจอภาพใดๆ ในงานอีเว้นท์ต่างๆ เมื่อ Raspberry Pi เชื่อมต่อกับเครือข่ายแล้ว ก็สามารถตั้งค่าให้เป็นประเภทการแสดงผลใดๆ ก็ได้จาก 3 ประเภท กำหนดให้กับฟิลด์/ชุดฟิลด์ใดๆ ก็ได้ และตั้งชื่อเพื่อให้ระบุตำแหน่งได้ง่าย หาก Raspberry Pi จำเป็นต้องอัปเดต (เน้นด้วยสีแดงพร้อม *) สามารถทำได้ง่ายๆ จากเมนูนี้โดยเลือกซอฟต์แวร์อัปเดตจอแสดงผล Pi > โปรดเยี่ยมชมบทความ Raspberry Pi KB เพื่อเรียนรู้เกี่ยวกับอุปกรณ์ที่จำเป็นและขั้นตอนการตั้งค่าทางเทคนิค

รายงาน

คู่มืออ้างอิงฉบับย่อสำหรับการใช้เมนูรายงานและรายงานที่ใช้ทั่วไปใน Tournament Manager

รายชื่อทีม

  • รายงานที่ใช้สำหรับการเช็คอินทีม ห้องตัดสิน และบริเวณทั่วไปที่ต้องการทราบว่าทีมทั้งหมดคือใคร

รายชื่อการแข่งขันและผลการแข่งขัน

  • สามารถพิมพ์รายชื่อการแข่งขันและมอบให้กับทีม ตารางคะแนน และอาสาสมัครที่เข้าคิวได้

การจัดอันดับคุณสมบัติ

  • รายงานที่คณะกรรมการร้องขอเป็นประจำเพื่อช่วยตัดสินรางวัล
  • แสดงอันดับคุณสมบัติในการเข้าร่วมกิจกรรม
  • ไม่สามารถแยกตามกลุ่มอายุได้หากเป็นงานผสม

ความท้าทายด้านทักษะ

  • รายงานที่คณะกรรมการร้องขอเป็นประจำเพื่อช่วยตัดสินรางวัล
  • แสดงอันดับความท้าทายด้านทักษะในงานกิจกรรม
  • สามารถแยกตามกลุ่มอายุได้หากเป็นงานแบบผสม

การแข่งขันรอบคัดเลือก (V5RC/VURC/Aerial Drone Competition)

  • รายงานที่เป็นประโยชน์สำหรับการจัดคิวอาสาสมัคร พิธีกร และเจ้าหน้าที่ภาคสนามในระหว่างการแข่งขัน V5RC/VURC/Aerial Drone Competition

บทสคริปท์พิธีมอบรางวัล/รางวัล

  • เมื่อเข้าสู่การตัดสินรางวัลและกรอกผลตามผลงานแล้ว (กรอกชื่อผู้ชนะโดยอัตโนมัติในแท็บรางวัล) ให้เลือกรายงานนี้เพื่อรับสคริปต์รางวัลทั้งหมดพร้อมพิมพ์ผู้ชนะสำหรับพิธีมอบรางวัล

แผ่นประกาศผู้ประกาศ

  • รายงานที่พิธีกรใช้และอ้างอิงเป็นประจำ

ป้าย

  • ป้ายหลุมสามารถพิมพ์และติดไว้ที่โต๊ะหลุมได้
  • ป้ายสนามสามารถติดไว้กับสนามเพื่อใช้เป็นข้อมูลอ้างอิงของผู้ชมและทีมได้
  • ป้ายเลือกพันธมิตรใช้สำหรับกิจกรรมใดๆ ที่มีกระบวนการนี้ก่อนการแข่งขันแบบคัดออก

ใบรับรอง

  • สามารถพิมพ์แจกให้กับทีมได้
  • ใช้เพิ่มเติมหรือแทนที่ถ้วยรางวัล

เอกสารเกม

  • สถานที่สำหรับพิมพ์ใบคะแนนหากใช้การให้คะแนนแบบกระดาษหรือหากการให้คะแนนแบบแท็บเล็ตไม่ทำงาน

ช่วย

คู่มืออ้างอิงฉบับย่อสำหรับการใช้เมนูวิธีใช้ใน Tournament Manager

ช่วยเหลือ.png

คู่มือการใช้งาน

คู่มือผู้ใช้ TM Mobile

  • คำแนะนำฉบับสมบูรณ์เกี่ยวกับการให้คะแนนแท็บเล็ตและวิธีเชื่อมต่ออุปกรณ์เคลื่อนที่

รับที่อยู่ IP

  • แสดงที่อยู่ IP ของคอมพิวเตอร์เซิร์ฟเวอร์
  • อย่าโพสต์ที่อยู่ IP ของเซิร์ฟเวอร์หรือแบ่งปันกับบุคคลอื่น

ตรวจสอบการอัปเดต

  • เมื่อเปิด Tournament Manager ระบบจะตรวจสอบการอัปเดตโดยอัตโนมัติ แต่สามารถตรวจสอบได้จากตัวเลือกเมนูนี้เช่นกัน

เกี่ยวกับผู้จัดการการแข่งขัน

  • สามารถตรวจสอบเวอร์ชั่นปัจจุบันของ Tournament Manager ได้