คู่มืออ้างอิงด่วนของ TM: การคัดเลือกพันธมิตร การคัดออก และรอบชิงชนะเลิศ

การเลือกพันธมิตร (V5RC)

คู่มืออ้างอิงฉบับย่อสำหรับการดำเนินการ Alliance Selection

เมื่อการแข่งขันรอบคัดเลือกเสร็จสิ้นแล้ว งานถัดไปคือดำเนินการเลือกพันธมิตร หากการกำหนดค่าเกมเรียกร้องให้มีการแข่งขันแบบคัดออก การคัดเลือกพันธมิตรเป็นกระบวนการที่ให้ทีมที่ผ่านการคัดเลือกอันดับต้นๆ ของการแข่งขันเลือกพันธมิตรเพื่อแข่งขันกับพวกเขาในรอบคัดออก

ก่อนเริ่มการเลือกพันธมิตร:

  • ตรวจสอบให้แน่ใจว่าได้เก็บคะแนนและบันทึกการแข่งขันรอบคัดเลือกทั้งหมดแล้ว (ช่องกาเครื่องหมายสีเขียวทั้งหมด)
  • ยืนยันว่าการแข่งขันรอบชิงชนะเลิศได้รับการกำหนดค่าอย่างถูกต้อง: เครื่องมือ > ตัวเลือก > การคัดออกชนะ
  • ยืนยันว่ามีตัวแทนนักศึกษาอยู่ประจำในแต่ละทีม
  • ใช้หน้าต่างชุดฟิลด์เพื่อเปลี่ยนการแสดงผู้ชมเป็นตัวเลือกการเลือกพันธมิตร
  • พิมพ์ป้ายคัดเลือกพันธมิตรและแจกจ่ายหรือจัดวางตามลำดับ: รายงาน > ป้าย > ป้ายคัดเลือกพันธมิตร

เพื่อดำเนินการเลือกพันธมิตร:

  • เลือกแท็บการเลือกพันธมิตรในหน้าต่างหลัก

การเลือกพันธมิตร.png

  • เลือกปุ่ม เริ่มการเลือกพันธมิตร การกระทำนี้จะล็อคการแข่งขันรอบคัดเลือกทั้งหมดเพื่อป้องกันการเปลี่ยนแปลง และรับอันดับล่าสุดเพื่อกรอกในกล่องทีมที่มีอยู่ทางด้านซ้ายของหน้าต่าง

การเลือกพันธมิตรเริ่มต้น.png

  • เลือกตัวเลือกเพื่อเริ่มกระบวนการเลือกพันธมิตร
    • เริ่มการเลือกพันธมิตรกับทีมทั้งหมด (ใช้กันทั่วไปมากที่สุด)
    • ทำเครื่องหมายทีมว่าไม่มีสิทธิ์ก่อนที่จะเริ่ม
      • ใช้ในกรณีที่บางทีมไม่มีสิทธิ์ในการเลือกพันธมิตรก่อนเริ่มต้น
      • ใช้ในกรณีที่ทีมไม่ควรเป็นกัปตันพันธมิตร
      • ใช้หากทีมที่มีสิทธิ์ออกจากงานหรือไม่เข้าร่วมการคัดเลือกพันธมิตร
    • เริ่มการเลือกพันธมิตรในโหมดแมนนวล - ไม่ได้ใช้สำหรับกิจกรรมอย่างเป็นทางการ/รอบคัดเลือก

เริ่มต้นการเลือกพันธมิตร_-_ตัวเลือก.png

  • เมื่อเริ่มการเลือกพันธมิตร เนื้อหาของแท็บจะเปลี่ยนแปลง และจะมีปุ่มใหม่ให้ใช้งานได้
  • ผู้ดำเนินการ Tournament Manager สามารถทำให้การค้นหาทีมง่ายขึ้นได้โดยการเรียงลำดับทีมตามลำดับหรือตามหมายเลข คลิกหัวคอลัมน์ที่ต้องการจะเรียงลำดับ

TM_-_ทีมที่พร้อมจำหน่าย.png

  • เมื่อกัปตันพันธมิตรเลือกพันธมิตร ผู้ดำเนินการผู้จัดการการแข่งขันควรเน้นทีมที่ถูกต้องในกล่องทีมที่พร้อมใช้งาน และคลิกปุ่มเพิ่มทีม

เพิ่มทีม.png

  • หน้าต่างป๊อปอัปจะปรากฏขึ้นเพื่อถามว่าทีมที่เลือกจะยอมรับหรือปฏิเสธ ปุ่มยอมรับจะเพิ่มทีมที่เลือกเข้าไปในพันธมิตร ในขณะที่ปุ่มปฏิเสธจะทำเครื่องหมายว่าทีมถูกปฏิเสธ เมื่อทีมถูกปฏิเสธ พวกเขายังคงมีสิทธิ์เป็นกัปตันทีมพันธมิตรได้หากพวกเขาอยู่ในอันดับสูงพอ แต่พวกเขาจะไม่สามารถได้รับเลือกโดยกัปตันทีมพันธมิตรคนอื่นได้ ทีมจะปรากฏเป็นสีสว่างในรายชื่อทีมที่มีอยู่เพื่อบ่งชี้สิ่งนี้

เลือกโดยพันธมิตร.png

  • ในขณะที่การเลือกพันธมิตรยังคงดำเนินต่อไป ผู้ดำเนินการผู้จัดการการแข่งขันจะยังคงบันทึกการเลือกที่ทำโดยกัปตันพันธมิตรต่อไป จนกว่าพันธมิตรทั้งหมดจะเต็ม
  • เมื่อทำการเลือกทั้งหมดแล้ว ควรตรวจสอบความถูกต้องของทุกอย่างอีกครั้งก่อนคลิกสรุปพันธมิตร

บทสรุปพันธมิตร.png

  • หน้าต่างป๊อปอัปจะปรากฏขึ้นเพื่อถามว่า "คุณแน่ใจหรือไม่ว่าต้องการจะสรุปพันธมิตร" หากทุกอย่างถูกต้อง ให้เลือกใช่ หากไม่ถูกต้อง ให้เลือกไม่ เพื่อทำการเปลี่ยนแปลง

ยืนยันการสิ้นสุดพันธมิตร_-_ยืนยัน.png

  • ตอนนี้พันธมิตรจะถูกล็อคและการแข่งขันรอบแรกจะถูกสร้างขึ้น
    • การแข่งขันจะปรากฏภายใต้แท็บการให้คะแนนในตัวจัดการการแข่งขัน
    • สามารถแสดงวงเล็บคัดออกได้บนจอแสดง Pit และ Audience ที่ต้องการ

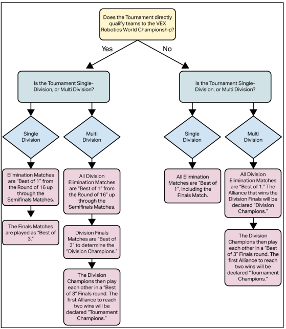
ชัยชนะในรอบคัดออก (V5RC & VURC)

การแข่งขันแบบคัดออกจะเป็นการผสมผสานระหว่างการแข่งขันแบบ “Best of 1” และแบบ “Best of 3” “Best of 1” หมายความว่าทีม Alliance ที่มีผู้ชนะ
ในแต่ละแมตช์จะได้ผ่านเข้าสู่รอบถัดไปของ Elimination Bracket “Best of 3” หมายความว่า
ที่ Alliance แรกที่ได้รับชัยชนะสองครั้งจะได้ผ่านเข้ารอบ ในการพิจารณาว่าเหตุการณ์ควรมีรูปแบบใด ให้ดูผังงาน:

พันธมิตรงานควรตรวจสอบเสมอว่ามีการตั้งค่ารูปแบบการคัดออกที่ถูกต้องใน Tournament Manager ก่อนที่รอบการคัดออก จะเริ่มต้น (เครื่องมือ - ตัวเลือก - ชัยชนะจากการคัดออก)

การแข่งขันรอบคัดเลือก (V5RC & VURC)

คู่มืออ้างอิงฉบับย่อสำหรับการดำเนินการแมตช์การแข่งขันแบบคัดออก

ก่อนที่รอบการคัดออกแต่ละรอบจะเริ่มต้น ให้กำหนดสนามแข่งขันแต่ละนัดในรอบนั้น:

  • เครื่องมือ > คิวการแข่งขันรอบคัดเลือก/รอบชิงชนะเลิศ
  • กำหนดการแข่งขันแต่ละรายการให้กับฟิลด์ในลักษณะหมุนเวียนและเลือก “คิว”
    • หากการแข่งขันไม่ปรากฏบนหน้าจอจับเวลาสนาม ให้กลับไปที่แท็บคะแนน เปิดโฟลเดอร์การคัดออก ค้นหาการแข่งขันนัดแรกในรอบปัจจุบัน คลิกขวาแล้วเข้าคิวใน Field Control
  • ใช้สนามแข่งขันเท่านั้น
  • ขั้นตอนนี้จะต้องทำซ้ำในช่วงเริ่มต้นของแต่ละรอบการคัดออก

คิวการแข่งขันรอบคัดเลือกรอบสุดท้าย

ดำเนินการแมตช์การกำจัด หากการกำหนดค่าเกมเรียกร้อง การแข่งขันรอบคัดเลือกจะดำเนินการเช่นเดียวกับการแข่งขันรอบคัดเลือกและการแข่งขันฝึกซ้อม ความแตกต่างประการหนึ่งระหว่างการแข่งขันแบบคัดออกคือ การแข่งขันจะไม่ปรากฏในรายชื่อการแข่งขันจนกว่าจะทราบพันธมิตรที่จะแข่งขันในแมตช์นั้น ซึ่งหมายความว่าหลังจากการเลือกพันธมิตรเสร็จสิ้น แมตช์ที่จะปรากฏขึ้นในตอนแรกจะเป็นแมตช์รอบแรกเท่านั้น ทุกครั้งที่มีคะแนนการแข่งขันแบบคัดออก ผู้จัดการการแข่งขันจะตรวจสอบอันดับการแข่งขันและกำหนดว่าสามารถสร้างการแข่งขันใหม่ๆ ได้หรือไม่ ขอแนะนำให้แสดงคะแนนหลังจากการแข่งขันรอบคัดเลือก/รอบชิงชนะเลิศแต่ละนัดเพื่อให้ทราบว่าใครเป็นผู้ชนะและจะได้ผ่านเข้ารอบต่อไปในทัวร์นาเมนต์

การแข่งขันรอบชิงชนะเลิศ (VIQRC)

คู่มืออ้างอิงฉบับย่อสำหรับการดำเนินการแข่งขัน VIQRC Finals

การแข่งขันหุ่นยนต์ VEX IQ จะสร้างพันธมิตรโดยอัตโนมัติตามจำนวนพันธมิตรรอบชิงชนะเลิศที่ตั้งไว้ล่วงหน้า ทีมอันดับสูงสุดจะจับคู่กับทีมอันดับสอง อันดับสามกับอันดับสี่ เป็นต้น จนกว่าจะถึงจำนวนพันธมิตรรอบชิงชนะเลิศ แต่ละพันธมิตรจะเล่นแมตช์รอบชิงชนะเลิศเพียงแมตช์เดียวเพื่อตัดสินว่าพันธมิตรใดเป็นผู้ชนะ

เมื่อการแข่งขันรอบคัดเลือกทั้งหมดเสร็จสิ้น มีคะแนน และบันทึกแล้ว ให้สร้างการแข่งขันรอบชิงชนะเลิศ

  • แมตช์ > สร้างแมตช์รอบชิงชนะเลิศ

สร้างการแข่งขันรอบชิงชนะเลิศ

  • หากจำเป็นต้องตัดทีมออกด้วยเหตุผลใดก็ตาม (จรรยาบรรณ ออกจากงานก่อนเวลา ฯลฯ) ให้เลือกทีมและตัดทีมออก มิฉะนั้น ให้เลือก “สร้างการแข่งขันรอบชิงชนะเลิศ” เพื่อดำเนินการต่อ

สร้างตัวเลือกการแข่งขันรอบชิงชนะเลิศ

  • ตอนนี้การแข่งขันรอบชิงชนะเลิศได้ถูกสร้างขึ้นแล้วและตั้งอยู่ในโฟลเดอร์รอบชิงชนะเลิศในแท็บการให้คะแนน

ก่อนเริ่มการแข่งขันรอบชิงชนะเลิศ ให้กำหนดการแข่งขันแต่ละนัดให้กับสนาม

  • เครื่องมือ > คิวการแข่งขันรอบคัดเลือก/รอบชิงชนะเลิศ
  • กำหนดการแข่งขันแต่ละรายการให้กับฟิลด์ในลักษณะหมุนเวียนและเลือก “คิว”
    • หากการแข่งขันไม่ปรากฏบนหน้าจอจับเวลาสนาม ให้กลับไปที่แท็บคะแนน เปิดโฟลเดอร์การคัดออก ค้นหาการแข่งขันนัดแรกในรอบปัจจุบัน คลิกขวาแล้วเข้าคิวใน Field Control

คิวการแข่งขันรอบคัดเลือกรอบสุดท้าย VIQC.png
การแข่งขันรอบชิงชนะเลิศจะดำเนินการในลักษณะเดียวกับการแข่งขันรอบคัดเลือก นั่นคือ การจัดคิวการแข่งขันให้สนามแข่งขันและแสดงผลลัพธ์บนจอแสดงผล ขอแนะนำให้แสดงคะแนนหลังการแข่งขันรอบชิงชนะเลิศแต่ละนัด เพื่อทราบว่าคะแนนที่ต้องเอาชนะคือเท่าไร

เวลาหยุดการแข่งขัน

พันธมิตรงานควรมีความคุ้นเคยกับแนวคิดของการหยุดเวลาการแข่งขันและเวลาที่สามารถนำมาใช้ในงาน VIQRC สำหรับรายละเอียดเฉพาะเกี่ยวกับเวลาหยุดการแข่งขัน โปรดดูคู่มือเกม VIQRC ปัจจุบัน