Aletler

Turnuva Yöneticisi'ndeki Araçlar menüsünün kullanımına ilişkin hızlı bir referans kılavuzu.

Takım Kaydı

Takım_Checkin.png

  • Takımlar geldiğinde onları seçin ve etkinlikte hangi takımların bulunduğunu belirtin.
  • Etkinlik sırasında programın tekrar çalıştırılması gerekirse gerçekleştirilmesi gereken önemli görev.
  • Kağıt üzerinden yapılabilir ve manuel olarak Turnuva Yöneticisine veya Web Sunucusu üzerinden kablosuz olarak aktarılabilir

Denetleme

Muayene.png

  • Ekibi seçin ve denetimi kısmen tamamlayıp tamamlamadıklarını veya geçtiklerini belirtin
  • Kağıt üzerinden yapılabilir ve manuel olarak Turnuva Yöneticisine veya Web Sunucusu üzerinden kablosuz olarak aktarılabilir

Mobil Cihazlar

Mobil_Cihazlar.png

  • Mobil cihazları maçları puanlama, beceriler, maçları başlatma/durdurma ve inceleme için yetkilendirin ve yapılandırın.
  • Mobil cihazlar TM Mobil uygulamasını kullanarak bağlanmalıdır
  • Mobil cihazlar her 2 saatte bir zaman aşımına uğrar, bu nedenle etkinlik sırasında bağlantılarının kesilmesini önlemek için düzenli olarak "Tüm Cihazları Etkinleştir" seçeneğini belirleyin.
  • Mobil cihazların kullanımı hakkında daha fazla bilgi için REC Kütüphanesi'nin Tablet Puanlaması makalesini ziyaret edin.

Eleme/Final Maç Sırası

  • Elim_Final_Maç_Kuyruğu.png
    Eleme veya Final maçları yaparken, her maçı belirli bir alana atamak için bu özelliği kullanın. Bu, her maçın doğru saha zamanlayıcısında görüntülenmesini sağlayacaktır.
  • Her eleme turundan sonra eşleşmeler belirlenmelidir.

Sihirbazı Çalıştır

Hoşgeldiniz_2.png

  • Yeni bir Tournament Manager dosyası oluşturulması gerektiğinde kullanılır.
  • Bu özelliğin kullanılması tüm etkinlik verilerini siler.
  • Yedek olarak "Turnuva dosyasının bir kopyasını kaydet" seçeneğinin işaretli olduğundan emin olun
  • Bir etkinlikte, programın yenilenmesi gerekiyorsa, bunun yerine “Maç Programını Yenile” seçeneği kullanılmalıdır.

Not: En iyi uygulama, tüm takımlar kayıt yaptırdıktan ve robot incelemesini tamamladıktan sonra maç programını çalıştırmaktır.

Maç Takvimini Yeniden Oluştur

Hoş geldiniz.png

  • Yeni bir maç programı oluşturulması gerektiğinde kullanılır.
  • Yedek olarak "Turnuva dosyasının bir kopyasını kaydet" seçeneğinin işaretli olduğundan emin olun
  • Tüm takımlar giriş yapmadıysa, tüm takımların kullanılması veya giriş yapmayanların hariç tutulması istenecektir.

Checked-in_Takımlar.png

  • Maç programı yeniden oluşturulduğunda, Beceri Yarışması puanları zaten kaydedilmişse, daha önce girilen Beceri Yarışması verilerini kaydetmek için "Beceri puanlarını koru" kutusunun işaretli olduğundan emin olun.

Beceri_Puanlarını_Koru.png

Seçenekler

Kategori.pngKategori_2.png

  • Başlangıç etkinliği yapılandırmalarına erişmek veya bunları değiştirmek için kullanılır
  • Sadece Final maçları olan etkinlikler için (VIQRC), istenen Final ittifaklarının sayısının doğru olduğunu onaylamak için "Finaller"i seçin.
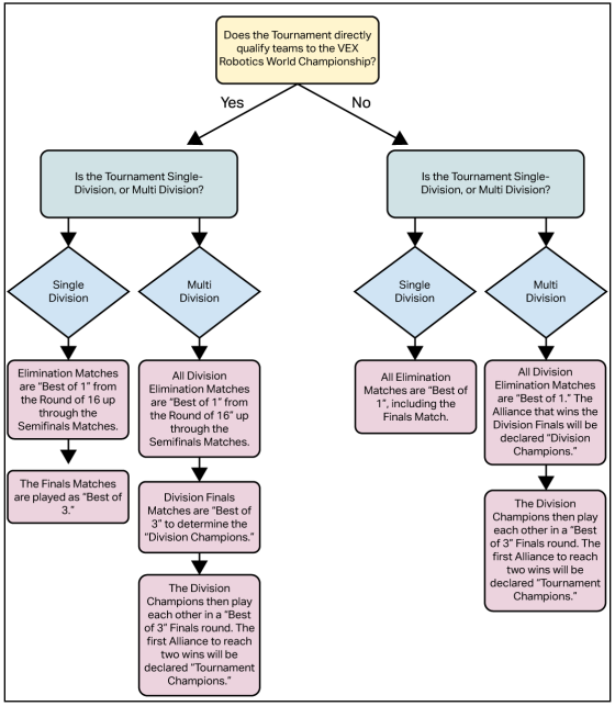
  • Eleme maçları olan etkinlikler için “Eleme Kazançları”nı seçin ve doğruluğunu kontrol edin. Eleme Finalleri maçları için hangi ayarların yapılandırılacağını belirlemek için aşağıdaki akış şemasına bakın.

Akış_Şeması.png

Alan Seti Kontrolü

Tournament Manager'daki Alan Seti Denetimi menüsünün kullanımına ilişkin hızlı başvuru kılavuzu.

Maç_Alanı_Seti.png

  • Alan Seti Denetimini Seçin > Maçları sıraya koymak, maçları başlatmak ve durdurmak, maç seslerini çalmak ve izleyici görüntüsünü kontrol etmek için Alan Setini Doğrulayın
    • Saha Seti Kontrol ekranının nasıl kullanılacağı hakkında bilgi için, Uygulama/Eleme Maçlarını Çalıştırma ile ilgili KB makalesini ziyaret edin
  • Beceri Zorluk Alanlarını çalıştırırken Beceri Alan Setlerini seçin

Alan_Kümesi_Kontrol.png

Ekranlar

Turnuva Yöneticisi'ndeki Ekranlar menüsünün kullanımına ilişkin hızlı bir referans kılavuzu.

Çukur Ekranı

Kalifikasyon Sıralaması Pit Gösterimi

Qual_Sıralamaları.png
Beceri Yarışması Çukuru Gösterimi

Beceriler_Meydan_Oyunu.png

Eleme Parantez Pit Gösterimi

Eliminasyon_Parantez.png

Muayene Çukuru Ekranı

Muayene.png
Bir Pit Ekranı, bir etkinlik sırasında canlı verileri gösterecek şekilde kurulur ve yapılandırılır. Bu tür gösterimler genellikle mekanın çeşitli yerlerine projektörler veya büyük HDTV ekranları kullanılarak kurulur.

  • Bu ekranın yaygın kullanımları:
  • Eleme Maçı Sıralamaları
  • Beceri Yarışması Sıralamaları
  • Denetleme
  • Eleme Grubu
  • Logolar
  • Programlar

İlk Turnuva Yöneticisi dosyası oluşturulurken ayarlanmamışsa, Araçlar > Seçenekler > Çukur Ekranları'ndan ek Çukur Ekranları ayarlanabilir. Belirli bir Pit Ekranında görüntülenen bilgiler, Ekranlar > Pit Ekran Kontrolü seçilerek ve hangi ekranın değiştirileceği belirlenerek her zaman değiştirilebilir. En İyi Uygulama: Çukura İsim Verin Mekanda nerede olduğuna dair bir isim verin, böylece bulması kolay olur ve gerektiğinde değişiklik yapılabilir.

Çukur_Ekran.png

Seyirci Gösterimi

Etkinlik izleyicilerine bilgi vermek amacıyla bir Seyirci Ekranı kurulur. Bu ekranda gösterilen bilgiler arasında maç zamanlayıcısı, maç skor sonuçları, ittifak seçimi, kamera görüntüleri ve üst katman (kamera kullanılıyorsa) ve ödül töreni slaytları yer alır. Seyirci Ekranı'nı kullanan etkinliklerin çoğu, bunu bir projektör kullanılarak seyirciye dönük büyük bir ekranda gösterecektir. Ayrıca, Seyirci Göstergesi programı maç başlangıç zili ve maç bitiş düdüğü gibi maç seslerini de üretir. Genellikle Seyirci Ekranı bilgisayarının ses çıkışı, yarışmacıların ve seyircilerin oyun seslerini duyabilmeleri için yarışma alanındaki A/V sistemine bağlanır.

Ek İzleyici Ekranları, Ekranlar > Yeni Ekran Başlat > İzleyici Ekranı Tam veya Üst Üste seçeneği seçilerek ayarlanabilir. Kaplamalar yalnızca video kameralarda kullanılır. Hiçbir video kamera kullanılmıyorsa Tamseçin. Bir Alan Seti seçilip aktif olduğunda, Kitle Ekranında görüntülenen bilgiler, ilgili Alan Seti ekranında istenen bilgiler seçilerek her an değiştirilebilir.

İzleyici_Görüntüleme.png
Alan Kuyruğu Görüntüleme

Nitelik_1.png

Nitelik_Zamanlayıcısı.png

Saha Kuyruğu Ekranı, bir yarışma sahasına yakın konumlandırılmak üzere tasarlanmıştır ve yalnızca o sahaya özgü bilgileri gösterir. Maç öncesinde Saha Sırası Ekranı, o sahada bir sonraki maçta hangi takımların mücadele edeceğini ve maçın başlamasına ne kadar zaman kaldığını gösterir. Maç sırasında Saha Sırası Ekranı o sahanın maç zamanlayıcısını gösterir. Saha Kuyruğu Ekranını kullanan olaylar, genellikle sahaya yakın bir yerde bulunan normal bir bilgisayar monitöründe gösterilir. Bir Etkinlik Ortağı monitörün doğrudan V5RC ile ilgili saha çevresine bağlanmasını isterse, bir braket satın alınabilir.

Unutmayın, 3 görüntüleme programı da opsiyoneldir. Ancak çoğu turnuva en azından Seyirci Ekranı kullanmak isteyecektir çünkü bu program maç zamanlayıcısının görüntülendiği ve aynı zamanda maç seslerinin üretildiği yerdir.

Uzak Ekranları Yapılandırma (Raspberry Pi'ler)

Raspberry Pi'ler bir etkinlikteki tüm ekranları yapılandırmanın hızlı ve etkili bir yoludur. Raspberry Pi ağa bağlandığında, 3 görüntüleme türünden herhangi biri olarak ayarlanabilir, herhangi bir alana/alan setine atanabilir ve kolay konumlandırma için bir isim verilebilir. Eğer bir Raspberry Pi'nin güncellenmesi gerekiyorsa (kırmızıyla, * ile vurgulanmıştır) bu işlem, Pi > Güncelleme Görüntüleme Yazılımı seçilerek bu menüden kolayca yapılabilir. Gerekli ekipmanlar ve teknik kurulum prosedürleri hakkında bilgi edinmek için lütfen Raspberry Pi KB makalesi ziyaret edin.

Raporlar

Tournament Manager'da Raporlar menüsünün ve sık kullanılan Raporların kullanımına ilişkin hızlı bir referans kılavuzu.

Takım Listeleri

  • Takımların giriş çıkışları, jüri odası ve tüm takımların kim olduğunun bilinmesi gereken genel alanlar için kullanılan bir rapor.

Maç Listeleri ve Sonuçları

  • Eşleşme listeleri yazdırılabilir ve takımlara, puanlama tablosuna ve kuyrukta bekleyen gönüllülere verilebilir.

Kalifikasyon Sıralamaları

  • Hakimlerin ödülleri belirlemeye yardımcı olmak için düzenli olarak talep ettiği bir rapor.
  • Bir etkinlikteki yeterlilik sıralamasını gösterir.
  • Karma bir etkinlikte yaş grubuna göre ayrım yapılamaz.

Beceri Mücadelesi

  • Hakimlerin ödülleri belirlemeye yardımcı olmak için düzenli olarak talep ettiği bir rapor.
  • Bir etkinlikteki Beceri Yarışması sıralamalarını gösterir
  • Karma bir etkinlikte ise yaş grubuna göre ayrılabilir.

Eleme Merdiveni (V5RC/VURC/Hava Drone Yarışması)

  • V5RC/VURC/Hava İHA Yarışması eleme maçları sırasında sırada bekleyen gönüllüler, sunucular ve saha personeli için yararlı bir rapor.

Ödüller/Ödül Töreni Senaryosu

  • Jüri ödülleri girildiğinde ve performansa dayalı sonuçlar tamamlandığında (Ödüller sekmesinde Kazananları Otomatik Doldur), Ödül Töreni için kazananların yer aldığı tüm ödül senaryolarının basılmasını sağlamak için bu raporu seçin.

Spiker Sayfaları

  • Sunucuların düzenli olarak kullandığı ve referans verdiği raporlar.

İşaretler

  • Çukur tabelaları basılabilir ve çukur masalarına yerleştirilebilir
  • Saha tabelaları, izleyici ve takım referansı için sahalara sabitlenebilir
  • İttifak seçimi işaretleri, eleme maçlarından önce bu işlemi yapan herhangi bir etkinlik için kullanılır

Sertifikalar

  • Yazdırılabilir ve takımlara verilebilir
  • Kupaların yanında veya yerine kullanılır.

Oyun Belgeleri

  • Kağıt tabanlı puanlama kullanıyorsanız veya tablet tabanlı puanlama çalışmıyorsa puan çizelgelerini yazdırabileceğiniz bir yer.

Yardım

Tournament Manager'daki Yardım menüsünün kullanımına ilişkin hızlı başvuru kılavuzu.

Yardım.png

Kullanıcı Kılavuzu

TM Mobil Kullanıcı Kılavuzu

  • Tablet puanlaması ve mobil cihazların nasıl bağlanacağına dair kapsamlı rehber.

IP Adresini Al

  • Sunucu bilgisayarının IP adresini gösterir.
  • Sunucu IP adresini asla yayınlamayın veya kimseyle paylaşmayın.

Güncellemeleri Kontrol Et

  • Turnuva Yöneticisi açıldığında otomatik olarak güncellemeleri kontrol edecektir ancak bu menü seçeneğinden de kontrol edilebilir.

Turnuva Yöneticisi Hakkında

  • Tournament Manager'ın güncel sürümünü kontrol edebilirsiniz