TM Hızlı Başvuru Kılavuzu: İttifak Seçimi, Elemeler ve Finaller

İttifak Seçimi (V5RC)

İttifak Seçimi'ni yönetmeye yönelik hızlı başvuru kılavuzu.

Eleme maçları tamamlandıktan sonraki adım, oyun konfigürasyonu Eleme Turnuvası gerektiriyorsa İttifak Seçimi'ne geçmektir. İttifak Seçimi, turnuvada en iyi elemeyi geçen takımların eleme turunda kendileriyle yarışacak ittifak ortaklarını seçmelerine olanak sağlayan bir süreçtir.

İttifak Seçimine Başlamadan Önce:

  • Tüm Eleme Maçlarının puanlandığından ve kaydedildiğinden emin olun (tüm yeşil onay kutuları)
  • Final maçlarının doğru şekilde yapılandırıldığını onaylayın: Araçlar > Seçenekler > Eleme Kazançları
  • Her takım için bir öğrenci temsilcisinin mevcut olduğunu teyit edin
  • Hedef Kitle Görünümünü İttifak Seçimi seçeneğine değiştirmek için alan kümesi penceresini kullanın
  • İttifak Seçimi işaretlerini yazdırın ve dağıtın veya şu sırayla düzenleyin: Raporlar > İşaretler > İttifak Seçimi İşaretleri

İttifak Seçimi'ne devam etmek için:

  • Ana Pencerede İttifak Seçimi sekmesini seçin.

İttifak_Seçimi.png

  • İttifak Seçimini Başlat butonunu seçin. Bu, değişiklikleri önlemek için tüm eleme maçlarını kilitleyecek ve pencerenin sol tarafındaki mevcut takımlar kutusunu doldurmak için en güncel sıralamaları alacaktır.

Başlat_İttifak_Seçimi.png

  • İttifak Seçimi sürecini başlatmak için bir seçenek belirleyin.
    • İttifak Seçimini tüm takımlarla başlat (en sık kullanılan)
    • Başlamadan önce takımları uygunsuz olarak işaretleyin
      • Bazı takımların İttifak Seçimi'ne başlamadan önce uygun olmaması durumunda kullanılır
      • Bir takımın ittifak kaptanı olmasının engellenmesi gerekiyorsa kullanılır
      • Uygun takımların etkinlikten ayrılması veya İttifak Seçimi için hazır bulunmaması durumunda kullanılır
    • İttifak Seçimini Manuel modda başlat - resmi/nitelikli etkinlikler için kullanılmaz

Başlat_İttifak_Seçimi_-_Seçenekler.png

  • İttifak Seçimi başlatıldığında sekmenin içeriği değişecek ve yeni butonlar kullanılabilir hale gelecektir.
  • Turnuva Yöneticisi operatörü, takımları sıralamaya veya numaraya göre sıralayarak takım bulmayı kolaylaştırabilir. Sıralamak istediğiniz sütun başlığına tıklayın.

TM_-_Mevcut_Takımlar.png

  • Bir ittifak kaptanı bir partner seçtiğinde, Turnuva Yöneticisi operatörü Mevcut Takımlar kutusunda doğru takımı vurgulamalı ve Takım Ekle düğmesine tıklamalıdır.

Takım_Ekle.png

  • Seçilen ekibin Kabul veya Reddet seçeneğini seçip seçmediği sorulan bir açılır pencere görünecektir. Kabul Et butonu seçili takımı ittifaka eklerken, Reddet butonu takımı reddedilmiş olarak işaretler. Bir takım reddettiğinde, yeterince yüksek bir sıralamaya sahipse ittifak kaptanı olmaya hak kazanır ancak başka bir ittifak kaptanı tarafından seçilemez. Bunu belirtmek için takım, mevcut takımlar listesinde daha açık bir renkte görünecektir.

İttifak_tarafından_Seçildi.png

  • İttifak Seçimi devam ederken, Turnuva Yöneticisi operatörü, tüm ittifaklar dolana kadar ittifak kaptanları tarafından yapılan seçimleri kaydetmeye devam edecektir.
  • Tüm seçimler yapıldıktan sonra, İttifakları Sonlandır'a tıklamadan önce her şeyin doğruluğu iki kez kontrol edilmelidir.

Finalize_İttifaklar.png

  • “İttifakları kesinleştirmek istediğinizden emin misiniz?” sorusunu soran bir açılır pencere görünecektir. Her şey doğruysa Evet'i, değilse değişiklik yapmak için Hayır'ı seçin.

Finalize_Alliance_-_Confirm.png

  • İttifaklar artık kilitlenecek ve ilk eleme maçları turu oluşturulacak.
    • Maçlar Turnuva Yöneticisi'ndeki Puanlama sekmesi altında görüntülenecektir
    • Eleme tablosu istenilen Pit ve Seyirci Ekranlarında gösterilebilir

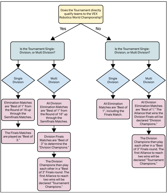
Eleme Kazançları (V5RC & VURC)

Eleme Maçları “1’den En İyi” ve “3’ten En İyi”nin bir karışımıdır. "1'in En İyisi" her Maçta
kazanan İttifakın Eleme Grubunun bir sonraki turuna yükseldiği anlamına gelir. "3'ün En İyisi", iki galibiyete ulaşan ilk İttifakın
tura çıkacağı anlamına gelir. Bir etkinliğin hangi formatı izlemesi gerektiğini belirlemek için akış şemasına bakın:

Etkinlik Ortağı,başlamadan (Araçlar - Seçenekler - Eleme Kazançları) Turnuva Yöneticisi'nde doğru formatının ayarlandığını her zaman kontrol etmelidir.

Eleme Maçları (V5RC & VURC)

Eleme maçlarını yönetmeye yönelik hızlı bir referans kılavuzu.

Her eleme turu başlamadan önce, o turdaki her maçı bir alana atayın:

  • Araçlar > Eleme/Final Maç Sırası
  • Her eşleşmeyi dönüşümlü olarak bir alana atayın ve "Kuyruk"u seçin
    • Maçlar saha zamanlayıcısı ekranlarında görünmüyorsa, Puanlama sekmesine dönün, Eleme klasörünü açın, geçerli turdaki ilk maçı bulun, sağ tıklayın ve Saha Kontrolüne sıraya girin
  • Sadece yarışma alanlarını kullanın
  • Her eleme turunun başında süreç tekrarlanmalıdır

Eleme_Finalleri_Maç_Kuyruğu.png

Oyun konfigürasyonu gerektiriyorsa, elemeli maçları çalıştırın. Eleme maçları, eleme ve hazırlık maçlarına benzer şekilde oynanır. Eleme maçlarındaki bir fark, maçta yarışacak ittifaklar bilinene kadar maçların Maç Listesi Ağacında görünmeyecek olmasıdır. Bu, İttifak Seçimi tamamlandıktan sonra başlangıçta görünecek tek maçların ilk tur maçları olacağı anlamına geliyor. Her eleme maçının skoru belirlendiğinde, Turnuva Yöneticisi Eleme sıralamasını kontrol eder ve yeni maçlar oluşturulup oluşturulamayacağını belirler. Turnuvada kimin kazanıp bir üst tura yükseldiğini bilmek için her Eleme/Final maçından sonra skorun gösterilmesi önerilir.

Final Maçları (VIQRC)

VIQRC Finalleri maçlarını yönetmeye yönelik hızlı referans kılavuzu.

VEX IQ Robotik Yarışması, önceden belirlenen Final ittifak sayısına göre otomatik olarak ittifaklar oluşturur. Birinci sıradaki takım ikinci sıradaki takımla, üçüncü dördüncü sıradaki takımla, vb. eşleştirilir ve Final ittifak sayısına ulaşılana kadar bu şekilde devam eder. Her ittifak, kazanan ittifakı belirlemek için tek bir Final maçı oynar.

Tüm eleme maçları tamamlandığında, puanlandığında ve kaydedildiğinde, Final maçlarını oluşturun

  • Maçlar > Final Maçları Oluştur

Final_Maçı_Oluştur.png

  • Herhangi bir nedenle (Davranış Kuralları, etkinlikten erken ayrılma, vb.) takımların elenmesi gerekiyorsa, takımı seçin ve eleyin. Aksi takdirde devam etmek için “Final Maçları Oluştur” seçeneğini seçin.

Final_Maç_Seçenekleri_Oluştur.png

  • Final maçları artık Puanlama sekmesindeki Finaller klasöründe oluşturuluyor ve yer alıyor.

Final maçlarına başlamadan önce her maçı bir sahaya atayın

  • Araçlar > Eleme/Final Maç Sırası
  • Her eşleşmeyi dönüşümlü olarak bir alana atayın ve "Kuyruk"u seçin
    • Maçlar saha zamanlayıcısı ekranlarında görünmüyorsa, Puanlama sekmesine dönün, Eleme klasörünü açın, geçerli turdaki ilk maçı bulun, sağ tıklayın ve Saha Kontrolüne sıraya girin

Eleme_Finalleri_Maç_Sırası_VIQC.png
Final maçları, Eleme maçlarında olduğu gibi, yani maçlar sahalara sıraya dizilerek ve sonuçlar ekranlarda gösterilerek gerçekleştirilecek. Her Final maçından sonra skoru göstermeniz önerilir, böylece hangi skorun geçilmesi gerektiğini bilebilirsiniz.

Maç Durdurma Zamanı

Bir Etkinlik Ortağı, Maç Durdurma Süresi kavramını ve bunun bir VIQRC etkinliğinde ne zaman kullanılabileceğini bilmelidir. Maç Durdurma Süresi ile ilgili özel ayrıntılar için lütfen güncel VIQRC Oyun Kılavuzuna bakın.