Інструменти

Короткий довідковий посібник із використання меню інструментів у менеджері турнірів.

Реєстрація команди

Team_Checkin.png

  • Виберіть команди, коли вони прибудуть, і вкажіть, які команди присутні на події.
  • Важливе завдання, яке необхідно виконати, якщо під час заходу потрібно буде повторно виконати розклад.
  • Це можна зробити на папері та вручну передати в Tournament Manager або бездротовим способом через веб-сервер

Огляд

Inspection.png

  • Виберіть команду та вкажіть, чи пройшли вони перевірку частково або пройшли
  • Це можна зробити на папері та вручну передати в Tournament Manager або бездротовим способом через веб-сервер

Мобільні пристрої

Mobile_Devices.png

  • Авторизуйте та налаштуйте мобільні пристрої для оцінки матчів, навичок, початку/зупинки матчів та перевірки.
  • Мобільні пристрої повинні підключатися за допомогою програми TM Mobile
  • Час очікування мобільних пристроїв закінчується кожні 2 години, тому регулярно вибирайте «Увімкнути всі пристрої», щоб уникнути їх відключення під час події.
  • Щоб отримати додаткові відомості про використання мобільних пристроїв, відвідайте статтю бібліотеки REC про оцінку планшетів.

Черга матчу на вибування/фінальний матч

  • Elim_Final_Match_Queue.png
    Під час проведення матчів на вибування або фіналу використовуйте цю функцію, щоб призначити кожен матч певному полю. Це забезпечить відображення кожного збігу на правильному таймері поля.
  • Матчі повинні бути призначені після кожного раунду на вибування.

Запустити майстер

Welcome_2.png

  • Використовується, коли потрібно створити абсолютно новий файл менеджера турнірів.
  • Використання цієї функції стирає всі дані подій.
  • Переконайтеся, що «Зберегти копію файлу турніру» позначено як резервну копію
  • Під час події, якщо потрібно оновити розклад, замість цього слід скористатися опцією «Відновити розклад матчу».

Примітка: Найкраще запускати розклад матчів лише після того, як усі команди зареєструються та завершать перевірку робота.

Відновити розклад матчів

Welcome.png

  • Використовується, коли потрібно створити новий розклад матчів.
  • Переконайтеся, що «Зберегти копію файлу турніру» позначено як резервну копію
  • Якщо всі команди не зареєструвалися, з’явиться запит із проханням використати всі команди або виключити ті, які не зареєструвалися

Checked-in_Teams.png

  • Коли розклад матчу було оновлено, якщо результати Skills Challenge вже були записані, переконайтеся, що прапорець «Зберегти результати навичок» позначено, щоб зберегти будь-які раніше введені дані Skills Challenge.

Preserve_Skills_Scores.png

Опції

Category.pngCategory_2.png

  • Використовується для доступу або зміни початкових конфігурацій події
  • Для подій із лише фінальними матчами (VIQRC) виберіть «Фінали», щоб підтвердити правильну кількість бажаних фінальних альянсів.
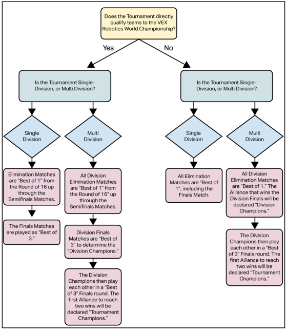
  • Для подій із матчами на вибування виберіть «Перемоги на вибування» та перевірте точність. Щоб визначити, який параметр налаштувати для матчів фіналу на вибування, зверніться до блок-схеми нижче.

Flow_Chart.png

Контроль набору полів

Короткий довідковий посібник із використання меню Field Set Control у Tournament Manager.

Match_Field_Set.png

  • Виберіть Field Set Control > Correct Field Set, щоб ставити матчі в чергу, починати та зупиняти матчі, відтворювати звуки матчів і керувати показом аудиторії
    • Щоб отримати інформацію про те, як використовувати екран Field Set Control, відвідайте статтю бази знань про тренування/кваліфікаційні матчі.
  • Виберіть набори полів навичок під час роботи з полями викликів навичок

Field_Set_Control.png

Дисплеї

Короткий довідковий посібник із використання меню «Дисплеї» в менеджері турнірів.

Ямний дисплей

Відображення кваліфікаційного рейтингу

Qual_Rankings.png
Відображення ями виклику навичок

Skills_Challenge.png

Елімінаційний кронштейн Pit Display

Elimination_Bracket.png

Показ оглядової ями

Inspection.png
Pit Display налаштовано та налаштовано для відображення даних у реальному часі під час події. Ці дисплеї зазвичай встановлюють по всьому залу за допомогою проекторів або великих екранів HDTV.

  • Загальне використання цього дисплея:
  • Рейтинг кваліфікаційних матчів
  • Рейтинг викликів навичок
  • Огляд
  • Кронштейн елімінації
  • Логотипи
  • Розклади

Якщо це не було налаштовано під час початкового створення файлу менеджера турнірів, додаткові відображення ям можна налаштувати в меню Інструменти > Параметри > Відображення ям. Інформацію, що відображається на певному Pit Display, можна будь-коли змінити, вибравши Displays > Pit Display Control і вибравши, який дисплей потрібно змінити. Найкраща практика: назвіть Pit Display як-небудь пов’язане з місцем його розташування, щоб його було легко знайти та потрібно було змінити.

Pit_Display.png

Показ аудиторії

Для надання інформації глядачам події встановлюється дисплей аудиторії. Інформація, що відображається на цьому дисплеї, включає таймер матчу, результати матчу, вибір альянсу, канал камери з накладанням (якщо використовуються камери) і слайди церемонії нагородження. Більшість подій, які використовують відображення аудиторії, показуватимуть його на великому екрані, який дивиться на аудиторію за допомогою проектора. Крім того, програма Audience Display генерує звукові сигнали гри, наприклад дзвінок на початку матчу та зумер наприкінці матчу. Як правило, аудіовихід комп’ютера Audience Display підключається до аудіо/відеосистеми в місці проведення змагань, щоб дозволити учасникам і глядачам чути звуки гри.

Додаткові відображення аудиторії можна налаштувати, вибравши Відображення > Почати новий відображення > Відображення аудиторії Повне або Накладання. Накладання використовуються лише з відеокамерами. Якщо відеокамери не використовуються, виберіть Повний. Коли набір полів вибрано та активний, інформацію, що відображається на екрані аудиторії, можна будь-коли змінити, вибравши потрібну інформацію на відповідному екрані набору полів

Audience_Display.png
Відображення черги полів

Qual_1.png

Qual_Timer.png

Дисплей черги поля призначений для розташування поблизу поля для змагань і відображає інформацію, що стосується лише цього поля. Перед матчем дисплей черги на полі показує, які команди заплановано змагатися в наступному матчі на цьому полі та скільки часу залишилося до запланованого початку матчу. Під час збігу дисплей черги полів показує таймер збігу для цього поля. Події, які використовують відображення черги поля, зазвичай відображають його на звичайному моніторі комп’ютера, розташованому поблизу поля. Кронштейн доступний для придбання, якщо партнер заходу хоче, щоб монітор був прикріплений безпосередньо до периметра поля, пов’язаного з V5RC.

Пам’ятайте, що всі 3 програми відображення є необов’язковими. Однак більшість турнірів захочуть принаймні використовувати відображення аудиторії, оскільки в цій програмі відображається таймер матчу, а також генеруються звуки матчу.

Налаштувати віддалені дисплеї (Raspberry Pi)

Raspberry Pi — це швидкий і ефективний засіб для налаштування будь-яких дисплеїв під час події. Коли raspberry pi під’єднано до мережі, його можна налаштувати як будь-який із 3 типів відображення, призначити будь-якому полю/набору полів і дати ім’я для зручного розташування. Якщо raspberry pi потребує оновлення (виділено червоним кольором *), це можна легко зробити з цього меню, вибравши програмне забезпечення Pi > Update Display. Перегляньте статтю Raspberry Pi KB, щоб дізнатися про необхідне обладнання та процедури технічного налаштування.

Звіти

Короткий довідковий посібник із використання меню звітів і часто використовуваних звітів у менеджері турнірів.

Списки команд

  • Звіт, який використовується для реєстрації команд, кімнати суддівства та загальних зон, де потрібно знати, хто всі команди.

Списки матчів і результати

  • Списки матчів можна роздрукувати та надати командам, таблицю очок і волонтерам, які стоять у черзі

Кваліфікаційні рейтинги

  • Звіт, який регулярно запитують судді для визначення нагород.
  • Показує кваліфікаційні рейтинги на події.
  • Неможливо розділити за віковими групами, якщо на змішаному заході.

Виклик навичок

  • Звіт, який регулярно запитують судді для визначення нагород.
  • Показує рейтинг Skills Challenge на події
  • Можна розділити за віковими групами, якщо на змішаному заході.

Ліквідаційна драбина (V5RC/VURC/Aerial Drone Competition)

  • Звіт, корисний для волонтерів, ведучих та польового персоналу під час елімінаційних матчів V5RC/VURC/Aerial Drone Competition.

Сценарій церемонії нагородження/нагородження

  • Після введення оцінених нагород і результатів на основі ефективності завершено (автозаповнення переможців на вкладці «Нагороди»), виберіть цей звіт, щоб отримати всі сценарії нагородження з переможцями, надруковані для церемонії нагородження.

Аркуші диктора

  • Звіти, які ведучі регулярно використовують і посилаються.

Знаки

  • Знаки ями можна роздрукувати та розмістити на столах ями
  • Знаки на полях можна закріпити на полях для довідки аудиторії та команди
  • Знаки вибору альянсу використовуються для будь-якої події, яка виконує цей процес перед матчами на вибування

Сертифікати

  • Можна роздрукувати та роздати командам
  • Використовується на додаток або замість трофеїв.

Документи гри

  • Місце для друку аркушів, якщо використовується підрахунок балів на папері або планшетний підрахунок перестає працювати.

Довідка

Короткий довідковий посібник із використання меню «Довідка» в менеджері турнірів.

Help.png

Посібник користувача

Посібник користувача TM Mobile

  • Повний посібник із підрахунку балів планшетів і підключення мобільних пристроїв.

Отримати IP-адресу

  • Показує IP-адресу комп’ютера-сервера.
  • Ніколи не публікуйте IP-адресу сервера та не діліться з кимось.

Перевірте наявність оновлень

  • Коли відкривається менеджер турнірів, він автоматично перевіряє наявність оновлень, але їх також можна перевірити в цьому пункті меню.

Про менеджера турніру

  • Можна перевірити поточну версію Tournament Manager