Công cụ

Hướng dẫn tham khảo nhanh về cách sử dụng menu Công cụ trong Trình quản lý giải đấu.

Đội kiểm tra

Team_Checkin.png

  • Chọn các đội khi họ đến và cho biết những đội nào có mặt tại sự kiện.
  • Nhiệm vụ quan trọng cần thực hiện nếu lịch trình cần phải chạy lại trong sự kiện.
  • Có thể thực hiện bằng giấy và chuyển thủ công đến Tournament Manager hoặc không dây qua Web Server

Điều tra

Kiểm tra.png

  • Chọn nhóm và cho biết họ đã hoàn thành một phần hay đã vượt qua kiểm tra
  • Có thể thực hiện bằng giấy và chuyển thủ công đến Tournament Manager hoặc không dây qua Web Server

Thiết bị di động

Thiết bị di động.png

  • Cho phép và cấu hình thiết bị di động để tính điểm các trận đấu, kỹ năng, bắt đầu/dừng trận đấu và kiểm tra.
  • Thiết bị di động phải kết nối bằng ứng dụng TM Mobile
  • Thiết bị di động sẽ hết thời gian chờ sau mỗi 2 giờ nên hãy thường xuyên chọn “Bật tất cả thiết bị” để chúng không bị ngắt kết nối trong suốt sự kiện.
  • Để biết thêm thông tin về cách sử dụng thiết bị di động, hãy truy cập bài viết của Thư viện REC về Cách chấm điểm trên máy tính bảng.

Xếp hạng trận đấu loại/chung kết

  • Elim_Final_Match_Queue.png
    Khi tổ chức các trận đấu loại trực tiếp hoặc chung kết, hãy sử dụng tính năng này để chỉ định mỗi trận đấu cho một sân cụ thể. Điều này sẽ đảm bảo rằng mỗi trận đấu được hiển thị trên bộ đếm thời gian chính xác.
  • Các trận đấu phải được phân công sau mỗi vòng loại.

Chạy Wizard

Chào mừng_2.png

  • Được sử dụng khi cần tạo một tệp Quản lý giải đấu hoàn toàn mới.
  • Sử dụng tính năng này sẽ xóa toàn bộ dữ liệu sự kiện.
  • Đảm bảo “Lưu bản sao của tệp giải đấu” được chọn làm bản sao lưu
  • Trong một sự kiện, nếu cần tạo lại lịch thi đấu, bạn nên sử dụng tùy chọn “Tạo lại lịch thi đấu”.

Lưu ý: Cách tốt nhất là chỉ chạy lịch thi đấu sau khi tất cả các đội đã đăng ký và hoàn tất việc kiểm tra robot.

Tạo lại lịch thi đấu

Chào mừng.png

  • Được sử dụng khi cần tạo lịch thi đấu mới.
  • Đảm bảo “Lưu bản sao của tệp giải đấu” được chọn làm bản sao lưu
  • Nếu tất cả các đội chưa đăng ký, một lời nhắc sẽ xuất hiện yêu cầu sử dụng tất cả các đội hoặc loại trừ những đội chưa đăng ký

Đã đăng ký_Teams.png

  • Khi lịch thi đấu được tạo lại, nếu điểm Thử thách Kỹ năng đã được ghi lại, hãy đảm bảo hộp "Lưu điểm kỹ năng" được chọn để lưu bất kỳ dữ liệu Thử thách Kỹ năng nào đã nhập trước đó

Bảo tồn_Điểm_Kỹ_năng.png

Tùy chọn

Thể loại.pngCategory_2.png

  • Được sử dụng để truy cập hoặc thay đổi cấu hình sự kiện ban đầu
  • Đối với các sự kiện chỉ có trận Chung kết (VIQRC), hãy chọn “Chung kết” để xác nhận số lượng liên minh Chung kết mong muốn là chính xác.
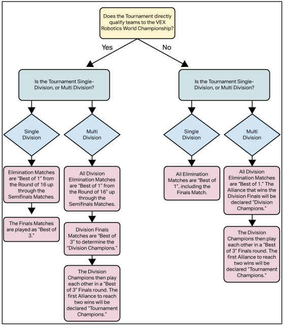
  • Đối với các sự kiện có trận đấu loại trực tiếp, hãy chọn “Chiến thắng loại trực tiếp” và kiểm tra tính chính xác. Để xác định cài đặt nào cần cấu hình cho các trận Chung kết loại trừ, hãy tham khảo sơ đồ bên dưới.

Flow_Chart.png

Kiểm soát thiết lập trường

Hướng dẫn tham khảo nhanh về cách sử dụng menu Field Set Control trong Tournament Manager.

Match_Field_Set.png

  • Chọn Bộ điều khiển trường > Bộ trường chính xác để xếp hàng các trận đấu, bắt đầu và dừng các trận đấu, phát âm thanh trận đấu và điều khiển màn hình khán giả
    • Để biết thông tin về cách sử dụng màn hình Field Set Control, hãy truy cập bài viết KB về Chạy các trận đấu thực hành/vòng loại
  • Chọn Bộ trường Kỹ năng khi vận hành Trường Thử thách Kỹ năng

Field_Set_Control.png

Hiển thị

Hướng dẫn tham khảo nhanh về cách sử dụng menu Hiển thị trong Trình quản lý giải đấu.

Màn hình hố

Xếp hạng vòng loại Pit Hiển thị

Xếp hạng Qual_Rankings.png
Màn hình Pit Thử thách Kỹ năng

Skills_Challenge.png

Màn hình hiển thị hố loại trừ

Loại bỏ_Bracket.png

Màn hình hiển thị hố kiểm tra

Kiểm tra.png
Màn hình Pit được thiết lập và cấu hình để hiển thị dữ liệu trực tiếp trong suốt sự kiện. Những màn hình này thường được thiết lập khắp địa điểm bằng máy chiếu hoặc màn hình HDTV lớn.

  • Những công dụng phổ biến của màn hình này:
  • Xếp hạng trận đấu vòng loại
  • Xếp hạng Thử thách Kỹ năng
  • Điều tra
  • Vòng loại trừ
  • Logo
  • Lịch trình

Nếu không được thiết lập trong quá trình tạo tệp Quản lý giải đấu ban đầu, có thể thiết lập thêm Màn hình Pit trong Công cụ > Tùy chọn > Màn hình Pit. Thông tin hiển thị trên Màn hình Pit cụ thể có thể được thay đổi bất kỳ lúc nào bằng cách chọn Màn hình > , Điều khiển Màn hình Pit và chọn màn hình muốn thay đổi. Thực hành tốt nhất: Đặt tên cho màn hình Pit theo vị trí của nó trong địa điểm tổ chức để dễ tìm và dễ thay đổi khi cần thiết.

Pit_Display.png

Màn hình hiển thị của khán giả

Màn hình hiển thị dành cho khán giả được thiết lập để cung cấp thông tin cho khán giả của sự kiện. Thông tin hiển thị trên màn hình này bao gồm bộ đếm thời gian trận đấu, kết quả tỷ số trận đấu, lựa chọn liên minh, nguồn cấp dữ liệu camera có lớp phủ (nếu sử dụng camera) và slide lễ trao giải. Hầu hết các sự kiện sử dụng Màn hình hiển thị dành cho khán giả sẽ hiển thị trên màn hình lớn hướng về phía khán giả bằng máy chiếu. Ngoài ra, chương trình Hiển thị khán giả còn tạo ra âm thanh của trò chơi, chẳng hạn như tiếng chuông bắt đầu trận đấu và tiếng còi kết thúc trận đấu. Thông thường, đầu ra âm thanh của máy tính hiển thị khán giả sẽ được kết nối với hệ thống A/V tại địa điểm thi đấu để cho phép các vận động viên và khán giả nghe được âm thanh của trận đấu.

Có thể thiết lập Màn hình đối tượng bổ sung bằng cách chọn Màn hình > Bắt đầu màn hình mới > Màn hình đối tượng Đầy đủ hoặc Phủ lên. Lớp phủ chỉ được sử dụng với máy quay video. Nếu không sử dụng máy quay video nào, hãy chọn Đầy đủ. Khi một Bộ trường được chọn và kích hoạt, thông tin hiển thị trên Màn hình đối tượng có thể được thay đổi bất kỳ lúc nào bằng cách chọn thông tin mong muốn trên màn hình Bộ trường tương ứng

Hiển thị đối tượng.png
Hiển thị hàng đợi trường

Qual_1.png

Qual_Timer.png

Màn hình xếp hàng tại sân thi đấu được thiết kế để đặt gần sân thi đấu và chỉ hiển thị thông tin cụ thể cho sân thi đấu đó. Trước trận đấu, Màn hình xếp hàng sẽ hiển thị những đội nào được lên lịch thi đấu trong trận đấu tiếp theo trên sân đó và thời gian còn lại trước khi trận đấu bắt đầu. Trong một trận đấu, Màn hình hàng đợi trên sân sẽ hiển thị bộ đếm thời gian của trận đấu cho sân đó. Các sự kiện sử dụng Màn hình xếp hàng tại sân thường hiển thị trên màn hình máy tính thông thường đặt gần sân. Có thể mua giá đỡ nếu Đối tác sự kiện muốn gắn màn hình trực tiếp vào chu vi sân liên quan đến V5RC.

Hãy nhớ rằng cả 3 chương trình hiển thị đều là tùy chọn. Tuy nhiên, hầu hết các giải đấu đều muốn sử dụng ít nhất một Màn hình hiển thị khán giả vì đây là chương trình hiển thị bộ đếm thời gian của trận đấu và cũng tạo ra âm thanh của trận đấu.

Cấu hình màn hình từ xa (Raspberry Pi)

Raspberry Pi là phương tiện nhanh chóng và hiệu quả để cấu hình mọi màn hình tại một sự kiện. Khi Raspberry Pi được kết nối với mạng, nó có thể được thiết lập thành bất kỳ loại màn hình nào trong 3 loại, được gán cho bất kỳ trường/bộ trường nào và được đặt tên để dễ xác định vị trí. Nếu Raspberry Pi cần cập nhật (được đánh dấu màu đỏ bằng dấu *), bạn có thể dễ dàng thực hiện việc này từ menu này bằng cách chọn Phần mềm hiển thị cập nhật Pi >. Vui lòng truy cập bài viết trong KB Raspberry Pi để tìm hiểu về thiết bị cần thiết và quy trình thiết lập kỹ thuật.

Báo cáo

Hướng dẫn tham khảo nhanh về cách sử dụng menu Báo cáo và các Báo cáo thường dùng trong Trình quản lý giải đấu.

Danh sách đội

  • Báo cáo được sử dụng để kiểm tra đội, phòng đánh giá và các khu vực chung cần biết tất cả các đội là ai.

Danh sách trận đấu và kết quả

  • Danh sách trận đấu có thể được in và đưa cho các đội, bảng tính điểm và các tình nguyện viên xếp hàng

Xếp hạng trình độ

  • Một báo cáo thường được ban giám khảo yêu cầu để giúp xác định giải thưởng.
  • Hiển thị thứ hạng trình độ tại một sự kiện.
  • Không thể phân chia theo nhóm tuổi nếu tham gia sự kiện kết hợp.

Thử thách kỹ năng

  • Một báo cáo thường được ban giám khảo yêu cầu để giúp xác định giải thưởng.
  • Hiển thị bảng xếp hạng Skills Challenge tại một sự kiện
  • Có thể tách theo nhóm tuổi nếu tham gia sự kiện kết hợp.

Vòng loại (Cuộc thi V5RC/VURC/Máy bay không người lái)

  • Một báo cáo hữu ích cho các tình nguyện viên xếp hàng, người dẫn chương trình và nhân viên thực địa trong các trận đấu loại trực tiếp của Cuộc thi máy bay không người lái V5RC/VURC/Aerial Drone.

Giải thưởng/Kịch bản Lễ trao giải

  • Khi giải thưởng được nhập và kết quả dựa trên hiệu suất được hoàn tất (Tự động điền người chiến thắng trong tab Giải thưởng), hãy chọn báo cáo này để nhận tất cả các kịch bản trao giải có tên người chiến thắng được in cho Lễ trao giải.

Tờ thông báo

  • Các báo cáo mà người dẫn chương trình thường xuyên sử dụng và tham khảo.

Dấu hiệu

  • Biển báo hố có thể được in và đặt tại các bàn hố
  • Biển báo sân có thể được cố định trên sân để khán giả và đội tham khảo
  • Các dấu hiệu lựa chọn liên minh được sử dụng cho bất kỳ sự kiện nào thực hiện quy trình này trước các trận đấu loại trừ

Giấy chứng nhận

  • Có thể in ra và trao cho các đội
  • Được sử dụng để bổ sung hoặc thay thế cho cúp.

Tài liệu trò chơi

  • Nơi để in bảng điểm nếu sử dụng cách chấm điểm trên giấy hoặc nếu cách chấm điểm trên máy tính bảng không còn hiệu quả.

Giúp đỡ

Hướng dẫn tham khảo nhanh về cách sử dụng menu Trợ giúp trong Trình quản lý giải đấu.

Trợ giúp.png

Hướng dẫn sử dụng

  • Hướng dẫn sử dụng Tournament Manager đầy đủ do DWAB biên soạn.

Hướng dẫn sử dụng TM Mobile

  • Hướng dẫn đầy đủ về cách chấm điểm trên máy tính bảng và cách kết nối thiết bị di động.

Nhận địa chỉ IP

  • Hiển thị địa chỉ IP của máy chủ.
  • Không bao giờ đăng địa chỉ IP của máy chủ hoặc chia sẻ với bất kỳ ai.

Kiểm tra Cập nhật

  • Khi mở Trình quản lý giải đấu, nó sẽ tự động kiểm tra các bản cập nhật nhưng bạn cũng có thể kiểm tra trong tùy chọn menu này.

Giới thiệu về Quản lý giải đấu

  • Có thể kiểm tra phiên bản hiện tại của Tournament Manager