Hướng dẫn tham khảo nhanh của TM: Lựa chọn liên minh, loại trừ và chung kết

Lựa chọn liên minh (V5RC)

Hướng dẫn tham khảo nhanh về cách thực hiện Alliance Selection.

Sau khi vòng loại kết thúc, nhiệm vụ tiếp theo là tiến hành Lựa chọn Liên minh nếu cấu hình trò chơi yêu cầu Giải đấu loại trực tiếp. Lựa chọn liên minh là quá trình cho phép các đội đủ điều kiện hàng đầu tại giải đấu lựa chọn các đối tác liên minh để thi đấu cùng họ trong vòng loại.

Trước khi bắt đầu Lựa chọn Liên minh:

  • Đảm bảo tất cả các Trận đấu vòng loại đã được tính điểm và lưu (tất cả các ô đánh dấu màu xanh lá cây)
  • Xác nhận rằng các trận Chung kết được cấu hình đúng: Công cụ > Tùy chọn > Chiến thắng loại trừ
  • Xác nhận rằng có một đại diện học sinh có mặt cho mỗi đội
  • Sử dụng cửa sổ thiết lập trường để thay đổi Hiển thị đối tượng thành tùy chọn Lựa chọn liên minh
  • In các biển báo Alliance Selection và phân phối hoặc bố trí theo thứ tự: Báo cáo > Biển báo > Biển báo Alliance Selection

Để tiếp tục Lựa chọn Liên minh:

  • Chọn tab Chọn liên minh trong Cửa sổ chính.

Alliance_Selection.png

  • Chọn nút Bắt đầu lựa chọn liên minh. Thao tác này sẽ khóa tất cả các trận đấu vòng loại để ngăn chặn những thay đổi và lấy bảng xếp hạng mới nhất để điền vào ô đội có sẵn ở phía bên trái của cửa sổ.

Start_Alliance_Selection.png

  • Chọn một tùy chọn để bắt đầu quá trình Lựa chọn Liên minh.
    • Bắt đầu lựa chọn liên minh với tất cả các đội (thường được sử dụng nhất)
    • Đánh dấu các đội không đủ điều kiện trước khi bắt đầu
      • Được sử dụng nếu một số đội không đủ điều kiện để Lựa chọn Liên minh trước khi bắt đầu
      • Được sử dụng nếu một đội không được phép trở thành đội trưởng liên minh
      • Được sử dụng nếu các đội đủ điều kiện đã rời khỏi sự kiện hoặc không có mặt để Lựa chọn Liên minh
    • Bắt đầu lựa chọn liên minh ở chế độ thủ công - không được sử dụng cho các sự kiện chính thức/vòng loại

Bắt đầu_Liên minh_Lựa chọn_-_Tùy chọn.png

  • Khi quá trình Chọn Liên minh bắt đầu, nội dung của tab sẽ thay đổi và các nút mới sẽ xuất hiện.
  • Người điều hành Quản lý giải đấu có thể giúp tìm đội dễ dàng hơn bằng cách sắp xếp các đội theo thứ hạng hoặc theo số. Nhấp vào tiêu đề cột mong muốn để sắp xếp.

TM_-_Available_Teams.png

  • Khi đội trưởng liên minh chọn đối tác, người điều hành Quản lý giải đấu phải đánh dấu đúng đội trong hộp Đội khả dụng và nhấp vào nút Thêm đội.

Add_Team.png

  • Một cửa sổ bật lên sẽ xuất hiện hỏi xem nhóm được chọn có chấp nhận hay từ chối không. Nút Chấp nhận sẽ thêm đội đã chọn vào liên minh trong khi nút Từ chối đánh dấu đội đã từ chối. Khi một đội từ chối, họ vẫn đủ điều kiện để trở thành đội trưởng liên minh nếu họ được xếp hạng đủ cao nhưng họ không thể được đội trưởng liên minh khác lựa chọn. Đội sẽ xuất hiện với màu sáng hơn trong danh sách đội có sẵn để biểu thị điều này.

Được chọn bởi Liên minh.png

  • Khi quá trình Chọn Liên minh tiếp tục, người điều hành Quản lý Giải đấu sẽ tiếp tục ghi lại các lựa chọn do các đội trưởng liên minh thực hiện cho đến khi tất cả các liên minh đều được lấp đầy.
  • Sau khi đã thực hiện xong mọi lựa chọn, bạn cần kiểm tra lại độ chính xác trước khi nhấp vào Hoàn tất Liên minh.

Finalize_Alliances.png

  • Một cửa sổ bật lên sẽ xuất hiện hỏi rằng “Bạn có chắc chắn muốn hoàn tất liên minh không?”. Nếu mọi thứ đều chính xác, hãy chọn Có, nếu không, hãy chọn Không để thực hiện thay đổi.

Finalize_Alliance_-_Xác nhận.png

  • Các liên minh sẽ được khóa và vòng loại đầu tiên sẽ được tạo ra.
    • Các trận đấu sẽ hiển thị trong tab Điểm số trong Trình quản lý giải đấu
    • Có thể hiển thị khung loại trừ trên Màn hình Pit và Khán giả mong muốn

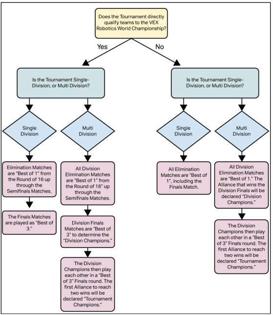
Chiến thắng loại trừ (V5RC & VURC)

Trận đấu loại trực tiếp là sự kết hợp giữa “Best of 1” và “Best of 3”. “Best of 1” có nghĩa là Liên minh chiến thắng
trong mỗi Trận đấu sẽ tiến vào vòng tiếp theo của Nhánh loại trực tiếp. “Best of 3” có nghĩa
Liên minh đầu tiên giành được hai chiến thắng sẽ đi tiếp. Để xác định định dạng sự kiện nên tuân theo, hãy tham khảo sơ đồ sau:

Đối tác sự kiện phải luôn kiểm tra xem định dạng loại trực tiếp đã được thiết lập đúng trong Trình quản lý giải đấu TRƯỚC KHI vòng loại trực tiếp bắt đầu hay chưa (Công cụ - Tùy chọn - Chiến thắng loại trực tiếp).

Trận đấu loại trừ (V5RC & VURC)

Hướng dẫn tham khảo nhanh về cách tổ chức các trận đấu loại trực tiếp.

Trước khi mỗi vòng loại bắt đầu, hãy chỉ định mỗi trận đấu trong vòng đó cho một lĩnh vực:

  • Công cụ > Hàng đợi trận đấu loại/chung kết
  • Gán từng trận đấu vào một trường theo cơ sở luân phiên và chọn “Hàng đợi”
    • Nếu các trận đấu không xuất hiện trên màn hình hẹn giờ trên sân, hãy quay lại tab Ghi điểm, mở thư mục Loại trừ, tìm trận đấu đầu tiên trong vòng hiện tại, nhấp chuột phải và xếp hàng vào Kiểm soát sân
  • Chỉ sử dụng các sân thi đấu
  • Quá trình này phải được lặp lại khi bắt đầu mỗi vòng loại

Elimination_Finals_Match_Queue.png

Chạy các trận đấu loại trực tiếp nếu cấu hình trò chơi yêu cầu. Các trận đấu loại được tổ chức khá giống với các trận đấu vòng loại và luyện tập. Một điểm khác biệt trong các trận đấu loại là các trận đấu sẽ không xuất hiện trong Cây danh sách trận đấu cho đến khi các liên minh sẽ tham gia trận đấu được xác định. Điều này có nghĩa là sau khi quá trình Chọn liên minh kết thúc, những trận đấu duy nhất xuất hiện đầu tiên sẽ là những trận đấu vòng đầu tiên. Mỗi khi có trận đấu loại trực tiếp được tính điểm, Quản lý giải đấu sẽ kiểm tra bảng xếp hạng loại trực tiếp và xác định xem có thể tạo trận đấu mới nào không. Nên công bố điểm sau mỗi trận đấu loại/chung kết để biết đội nào chiến thắng và đi tiếp trong giải đấu.

Trận chung kết (VIQRC)

Hướng dẫn tham khảo nhanh về cách tổ chức các trận chung kết VIQRC.

Cuộc thi Robot VEX IQ tự động tạo ra các liên minh dựa trên số lượng liên minh Chung kết được thiết lập trước. Đội xếp hạng cao nhất sẽ được ghép đôi với đội xếp hạng thứ hai, thứ ba với thứ tư, v.v. cho đến khi đạt được số liên minh Chung kết. Mỗi liên minh sẽ chơi một trận Chung kết duy nhất để xác định liên minh chiến thắng.

Khi tất cả các trận đấu vòng loại đã hoàn tất, được tính điểm và lưu lại, hãy tạo các trận Chung kết

  • Trận đấu > Tạo Trận chung kết

Create_Finals_Match.png

  • Nếu các đội cần bị loại vì bất kỳ lý do nào (Quy tắc ứng xử, rời khỏi sự kiện sớm, v.v.), hãy chọn đội và loại. Nếu không, hãy chọn “Tạo trận chung kết” để tiếp tục.

Create_Finals_Match_Options.png

  • Các trận chung kết hiện đã được tạo và nằm trong thư mục Chung kết ở tab Tính điểm.

Trước khi bắt đầu các trận Chung kết, hãy chỉ định mỗi trận đấu cho một sân

  • Công cụ > Hàng đợi trận đấu loại/chung kết
  • Gán từng trận đấu vào một trường theo cơ sở luân phiên và chọn “Hàng đợi”
    • Nếu các trận đấu không xuất hiện trên màn hình hẹn giờ trên sân, hãy quay lại tab Ghi điểm, mở thư mục Loại trừ, tìm trận đấu đầu tiên trong vòng hiện tại, nhấp chuột phải và xếp hàng vào Kiểm soát sân

Vòng loại_Chung kết_Trận đấu_Hàng đợi_VIQC.png
Các trận chung kết sẽ diễn ra theo cách tương tự như các trận vòng loại: xếp hàng các trận đấu vào sân và hiển thị kết quả trên màn hình. Nên hiển thị điểm sau mỗi trận Chung kết để biết điểm số cần vượt qua.

Thời gian dừng trận đấu

Đối tác sự kiện phải quen thuộc với khái niệm Thời gian dừng trận đấu và khi nào có thể sử dụng khái niệm này tại sự kiện VIQRC. Để biết thông tin chi tiết về Thời gian dừng trận đấu, vui lòng tham khảo Sổ tay trò chơi VIQRC hiện tại.