工具

使用锦标赛管理器中的工具菜单的快速参考指南。

团队签到

团队签到.png

  • 在团队到达时进行选择,并指明哪些团队出席了活动。
  • 如果活动期间需要重新运行计划,则需要执行的重要任务。
  • 可以通过纸质方式完成并手动传输到锦标赛管理器或通过 Web 服务器无线传输

检查

检查.png

  • 选择团队并指明他们是否已部分完成或通过检查
  • 可以通过纸质方式完成并手动传输到锦标赛管理器或通过 Web 服务器无线传输

移动设备

移动设备.png

  • 授权并配置移动设备来对比赛、技能进行评分、开始/停止比赛和检查。
  • 移动设备必须使用 TM Mobile 应用程序连接
  • 移动设备每 2 小时超时一次,因此请定期选择“启用所有设备”以防止它们在活动期间断开连接。
  • 有关使用移动设备的更多信息,请访问 REC 库中有关平板电脑计分的文章。

淘汰赛/决赛比赛队列

  • 最终比赛队列.png
    当进行淘汰赛或决赛时,使用此功能将每场比赛分配到特定的场地。 这将确保每场比赛都显示在正确的场地计时器上。
  • 每轮淘汰赛后必须分配比赛。

运行向导

欢迎光临

  • 当需要创建全新的锦标赛管理器文件时使用。
  • 使用此功能将删除所有事件数据。
  • 确保选中“保存比赛文件副本”作为备份
  • 在活动中,如果需要重新生成日程表,则应使用“重新生成比赛日程表”选项。

注: 最佳做法是在所有队伍签到并完成机器人检查后才运行比赛计划。

重新生成比赛日程

欢迎光临.png

  • 当需要创建新的比赛日程时使用。
  • 确保选中“保存比赛文件副本”作为备份
  • 如果所有球队尚未签到,将出现提示,要求使用所有球队或排除未签到的球队

签到团队.png

  • 比赛日程重新生成后,如果技能挑战赛成绩已记录,请确保选中“保留技能成绩”框以保存之前输入的技能挑战赛数据

保留技能分数.png

选项

分类.png类别_2.png

  • 用于访问或更改初始事件配置
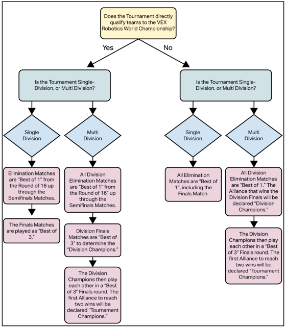
  • 对于仅有决赛比赛的活动(VIQRC),选择“决赛”以确认所需决赛联盟的数量是否正确。
  • 对于有淘汰赛的赛事,请选择“淘汰赛胜利”并检查准确性。 要确定为淘汰赛决赛配置什么设置,请参考下面的流程图。

流程图.png

字段集控制

使用锦标赛管理器中的场地设置控制菜单的快速参考指南。

匹配字段集.png

  • 选择场地集控制 > 正确的场地集对比赛进行排队、开始和停止比赛、播放比赛声音以及控制观众显示
    • 有关如何使用“场地设置控制”屏幕的信息,请参阅有关“进行练习/资格赛”的知识库文章
  • 操作技能挑战场时选择技能场地组

字段集控制.png

显示器

使用锦标赛管理器中显示菜单的快速参考指南。

维修站展示

资格赛排名坑位展示

Qual_Rankings.png
技能挑战赛坑展示

技能挑战

淘汰赛站坑位展示

淘汰赛_括号.png

检查坑展示

检查.png
设置并配置了维修站显示器以显示活动期间的实时数据。 这些显示器通常使用投影仪或大型高清电视屏幕设置在整个场地。

  • 此显示器的常见用途:
  • 资格赛排名
  • 技能挑战赛排名
  • 检查
  • 淘汰赛
  • 徽标
  • 时间表

如果在初始锦标赛管理器文件创建期间未设置,则可以在工具 > 选项 > 维修区显示器中设置额外的维修区显示器。 通过选择“显示 > 维修站显示控制”并选择要更改的显示,可以随时更改特定维修站显示上显示的信息。 最佳实践:将维修站展示区命名为与场地位置相关的名称,以便于查找和更改。

Pit_显示.png

观众展示

设置观众显示屏,为活动观众提供信息。 该显示屏上显示的信息包括比赛计时器、比赛得分结果、联盟选择、带叠加的摄像机画面(如果使用摄像机)以及颁奖典礼幻灯片。 大多数使用观众显示屏的活动都会使用投影仪将其显示到面向观众的大屏幕上。 此外,观众显示程序还会生成比赛声音,例如比赛开始的铃声和比赛结束的蜂鸣器。 通常,观众显示计算机的音频输出将连接到比赛场地的 A/V 系统,以便参赛者和观众听到比赛声音。

可以通过选择“显示 > 开始新显示 > 观众显示完整或覆盖”来设置附加观众显示。 覆盖仅用于摄像机。 如果未使用任何摄像机,请选择 Full。 当选择并激活字段集时,可以随时通过在相应的字段集屏幕上选择所需信息来更改观众显示屏上显示的信息

观众展示.png
现场队列显示

质量_1.png

Qual_Timer 函数

场地队列显示器应位于靠近比赛场地的位置,并仅显示该场地特定的信息。 在比赛开始前,场地队列显示屏会显示哪些队伍计划在该场地参加下一场比赛,以及距离比赛开始还有多少时间。 在比赛期间,场地队列显示屏会显示该场地的比赛计时器。 使用现场队列显示的事件通常会在靠近现场的普通计算机显示器上显示它。 如果活动合作伙伴希望将显示器直接连接到 V5RC 相关的场地边界,可以购买支架。

请记住,所有 3 个显示程序都是可选的。 然而,大多数比赛至少都会使用观众显示器,因为该程序可以显示比赛计时器并生成比赛声音。

配置远程显示器(Raspberry Pi)

Raspberry Pi 是配置活动中所有显示器的快速而有效的方法。 当树莓派连接到网络时,可以将其设置为3种显示类型中的任意一种,分配给任意字段/字段集,并赋予一个名称以便于定位。 如果树莓派需要更新(用红色*突出显示),可以通过从此菜单中选择 Pi > 更新显示软件轻松完成。 请访问 Raspberry Pi KB 文章 以了解所需的设备和技术设置程序。

报告

有关使用“锦标赛管理器”中的“报告”菜单和常用报告的快速参考指南。

团队名单

  • 用于团队签到、评审室以及需要了解所有团队的一般区域的报告。

比赛名单及结果

  • 可以打印比赛名单并交给队伍、计分台和排队志愿者

资格排名

  • 法官定期要求提供的一份报告,用于帮助确定奖项。
  • 显示活动中的资格排名。
  • 如果参加混合活动,则不能按年龄组分开。

技能挑战

  • 法官定期要求提供的一份报告,用于帮助确定奖项。
  • 显示某项赛事的技能挑战赛排名
  • 如果是混合活动,可以按年龄组分开。

淘汰阶梯赛(V5RC/VURC/无人机航拍比赛)

  • 该报告对于 V5RC/VURC/空中无人机比赛淘汰赛期间排队志愿者、主持人和现场工作人员很有用。

奖项/颁奖典礼脚本

  • 当输入评判奖项并完成基于绩效的结果(在“奖项”选项卡中自动填充获奖者)时,选择此报告可获得为颁奖典礼打印的所有获奖者奖项脚本。

播音员表

  • 主持人经常使用和参考的报告。

症状

  • 可以打印维修站标志并将其放置在维修站桌子上
  • 场地标牌可以固定在场地上,供观众和团队参考
  • 任何在淘汰赛前进行此过程的活动都会使用联盟选择标志。

证书

  • 可以打印并分发给团队
  • 与奖杯一起使用或代替奖杯使用。

游戏文件

  • 如果使用纸质计分或平板电脑计分停止工作,则有一个地方可以打印计分表。

帮助

使用锦标赛管理器中帮助菜单的快速参考指南。

帮助.png

用户指南

TM Mobile 用户指南

  • 有关平板电脑得分以及如何连接移动设备的完整指南。

获取 IP 地址

  • 显示服务器计算机 IP 地址。
  • 切勿发布服务器 IP 地址或与任何人共享。

检查更新

  • 当锦标赛管理器打开时,它将自动检查更新,但也可以在此菜单选项中进行检查。

关于锦标赛经理

  • 可以检查锦标赛管理器的当前版本