TM 快速参考指南:联盟选择、淘汰赛和决赛

联盟选择(V5RC)

运行 Alliance Selection 的快速参考指南。

资格赛结束后,如果游戏配置要求进行淘汰赛,下一步任务就是进行联盟选择。 联盟选择是让锦标赛中排名靠前的队伍选择联盟伙伴在淘汰赛期间与他们竞争的过程。

在开始联盟选择之前:

  • 确保所有资格赛均已得分并保存(所有绿色复选框)
  • 确认总决赛比赛配置正确:工具 > 选项 > 淘汰赛获胜
  • 确认每个团队都有一名学生代表出席
  • 使用字段设置窗口将观众显示更改为联盟选择选项
  • 打印联盟选择标志并按顺序分发或布局:报告 > 标志 > 联盟选择标志

要继续进行联盟选择:

  • 在主窗口中选择联盟选择选项卡。

联盟选择.png

  • 选择 开始联盟选择 按钮。 这将锁定所有资格赛以防止更改,并获取最新的排名以填写窗口左侧的可用球队框。

开始联盟选择.png

  • 选择一个选项来启动联盟选择过程。
    • 开始选择所有队伍的联盟 (最常用)
    • 在开始前将球队标记为不合格
      • 如果某些队伍在开始前没有资格参加联盟选择,则使用
      • 如果要阻止某支队伍成为联盟队长,则使用
      • 如果符合条件的队伍已离开活动或未参加联盟选择,则使用
    • 在手动模式下启动联盟选择 - 不用于官方/资格赛

开始联盟选择-选项.png

  • 一旦开始联盟选择,选项卡的内容将发生变化,并会出现新的按钮。
  • 锦标赛管理器操作员可以按等级或数字对队伍进行排序,从而更轻松地找到队伍。 单击所需的列标题进行排序。

TM_-_可用团队.png

  • 当联盟队长选择搭档时,锦标赛经理操作员应在可用队伍框中突出显示正确的队伍,然后单击添加队伍按钮。

添加团队

  • 将出现一个弹出窗口询问选定的团队是否选择接受或拒绝。 “接受”按钮将把选定的团队添加到联盟,而“拒绝”按钮则标记该团队已拒绝。 当一支队伍被淘汰时,如果他们的种子排名足够高,他们仍然有资格成为联盟队长,但他们不能被其他联盟队长选中。 该球队将在可用球队列表中以较浅的颜色显示以表明这一点。

联盟选定.png

  • 随着联盟选择的继续,锦标赛经理操作员将继续记录联盟队长的选择,直到所有联盟都填满。
  • 完成所有选择后,在单击“完成联盟”之前,应仔细检查所有内容的准确性。

完成联盟

  • 将会出现一个弹出窗口询问“您确定要确定联盟吗?”。 如果一切正确,请选择“是”,如果不正确,请选择“否”进行更改。

完成同盟-确认.png

  • 联盟现在将锁定,并开始第一轮淘汰赛。
    • 比赛将在锦标赛管理器的“得分”选项卡下显示
    • 淘汰赛对阵表可在所需的场地和观众显示屏上显示

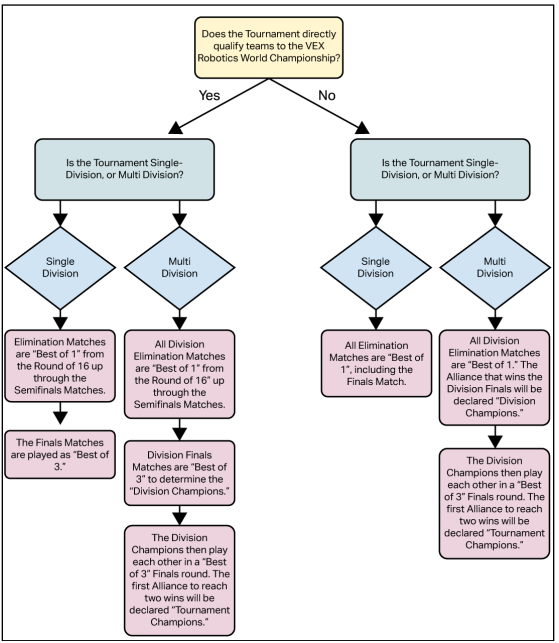
淘汰赛胜利 (V5RC & VURC)

淘汰赛采用“1 局 3 胜”和“3 局 3 胜”的混合赛制。 “1 取 1” 意味着每场比赛获胜的联盟为
,晋级淘汰赛下一轮。 “3 局
胜”表示最先取得 2 场胜利的联盟将晋级。 要确定事件应遵循的格式,请参考流程图:

赛事合作伙伴应始终检查锦标赛管理器 中设置了正确的淘汰赛格式,淘汰赛形式在 轮淘汰赛开始前(工具 - 选项 - 淘汰赛胜利)。

淘汰赛(V5RC & VURC)

运行淘汰赛的快速参考指南。

在每轮淘汰赛开始之前,将该轮中的每场比赛分配到一个场地:

  • 工具 > 淘汰赛/决赛比赛队列
  • 将每场比赛轮流分配到一个字段并选择“队列”
    • 如果场地计时器显示屏上未显示比赛,请返回“计分”选项卡,打开“淘汰”文件夹,找到当前回合中的第一场比赛,右键单击并排队至场地控制
  • 仅使用竞赛场地
  • 每轮淘汰赛开始时必须重复此过程

淘汰赛决赛对阵表.png

如果游戏配置需要,则运行淘汰赛。 淘汰赛的运作方式与资格赛和练习赛类似。 淘汰赛期间的一个不同之处是,在确定参加比赛的联盟之前,比赛不会出现在比赛列表树中。 这意味着联盟选择完成后,最初出现的比赛只有第一轮比赛。 每次淘汰赛得分时,锦标赛管理器都会检查淘汰赛排名并确定是否可以创建新的比赛。 建议在每场淘汰赛/决赛后显示得分,以了解谁获胜并晋级比赛。

决赛(VIQRC)

运行 VIQRC 总决赛的快速参考指南。

VEX IQ机器人大赛根据预设的总决赛联盟数量自动创建联盟。 排名第一的队伍与排名第二的队伍配对,排名第三的队伍与排名第四的队伍配对,依此类推,直到达到总决赛联盟人数。 每个联盟都会进行一场决赛来决出获胜联盟。

当所有资格赛都完成、得分并保存后,创建决赛

  • 比赛 > 创建决赛比赛

创建决赛

  • 如果由于任何原因(行为准则、提前离开活动等)需要排除团队,请选择该团队并排除。 否则,选择“创建决赛”继续。

创建决赛选项

  • 决赛现已创建并位于“得分”选项卡中的“决赛”文件夹中。

在总决赛开始前,将每场比赛分配到一个场地

  • 工具 > 淘汰赛/决赛比赛队列
  • 将每场比赛轮流分配到一个字段并选择“队列”
    • 如果场地计时器显示屏上未显示比赛,请返回“计分”选项卡,打开“淘汰”文件夹,找到当前回合中的第一场比赛,右键单击并排队至场地控制

淘汰赛决赛比赛队列VIQC.png
决赛的比赛方式与资格赛相同:将比赛排列到场地,并在显示屏上显示结果。 建议在每场决赛后显示得分,以便了解要击败的分数。

比赛停止时间

活动合作伙伴应该熟悉比赛停止时间的概念以及在 VIQRC 活动中何时使用该概念。 有关比赛停止时间的具体细节,请参阅当前的 VIQRC 比赛手册。