工具

使用錦標賽管理器中的“工具”選單的快速參考指南。

團隊簽到

Team_Checkin.png

  • 當團隊到達時選擇他們並指出哪些團隊出席了活動。
  • 如果需要在活動期間重新運行計劃,則需要執行重要任務。
  • 可以透過紙張完成並手動傳輸到錦標賽管理器或透過網路伺服器無線傳輸

檢查

檢查.png

  • 選擇團隊並說明他們是否已部分完成或通過檢查
  • 可以透過紙張完成並手動傳輸到錦標賽管理器或透過網路伺服器無線傳輸

行動裝置

行動裝置.png

  • 授權和配置行動裝置以對比賽進行評分、技能、開始/停止比賽和檢查。
  • 行動裝置必須使用 TM Mobile 應用程式進行連接
  • 行動裝置每 2 小時就會逾時,因此請定期選擇「啟用所有裝置」以防止它們在活動期間斷開連線。
  • 有關使用行動裝置的更多信息,請訪問 REC 庫中有關平板電腦評分的文章。

淘汰賽/決賽隊列

  • Elim_Final_Match_Queue.png
    當進行淘汰賽或決賽時,使用此功能將每場比賽分配到特定欄位。 這將確保每場比賽顯示在正確的現場計時器上。
  • 每輪淘汰賽後必須分配比賽。

運行嚮導

歡迎_2.png

  • 當需要建立全新的錦標賽管理器檔案時使用。
  • 使用此功能會刪除所有事件資料。
  • 確保選取「儲存錦標賽檔案的副本」作為備份
  • 在賽事中,如果需要重新產生賽程表,則應使用「重新產生比賽賽程表」選項。

註: 最佳做法是在所有隊伍簽到並完成機器人檢查後才執行比賽計畫。

重新產生比賽時間表

歡迎.png

  • 當需要建立新的比賽時間表時使用。
  • 確保選取「儲存錦標賽檔案的副本」作為備份
  • 如果所有隊伍尚未簽到,則會出現提示,要求使用所有隊伍或排除未簽到的隊伍

簽到_Teams.png

  • 重新產生比賽時間表後,如果已記錄技能挑戰得分,請確保選中「保留技能得分」方塊以保存先前輸入的所有技能挑戰數據

Preserve_Skills_Scores.png

選項

類別.png類別_2.png

  • 用於存取或更改初始事件配置
  • 對於僅進行決賽的賽事 (VIQRC),請選擇「決賽」以確認所需的決賽聯盟數量是否正確。
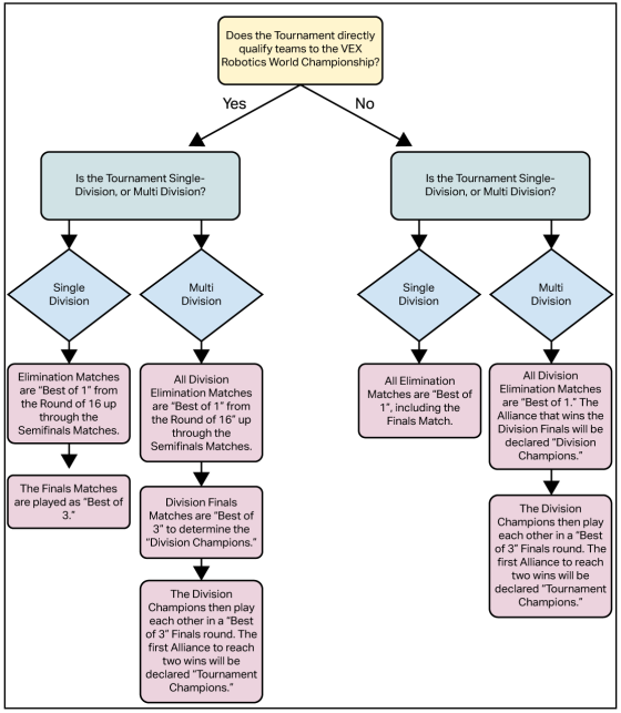
  • 對於淘汰賽的賽事,選擇“淘汰獲勝”並檢查準確性。 要確定為淘汰賽配置什麼設置,請參考下面的流程圖。

流程圖.png

現場設置控制

使用錦標賽管理器中的場地設定控制選單的快速參考指南。

Match_Field_Set.png

  • 選擇字段集控制 > 正確字段集可對比賽進行排隊、開始和停止比賽、播放比賽聲音以及控制觀眾顯示
    • 有關如何使用“場地設置控制”屏幕的信息,請訪問有關跑步練習/資格賽的知識庫文章
  • 操作技能挑戰欄位時選擇技能欄位集

Field_Set_Control.png

顯示器

使用錦標賽管理員中的“顯示”選單的快速參考指南。

坑展示

資質排名坑展示

Qual_Rankings.png
技能挑戰坑展示

技能_挑戰.png

消除支架坑展示

消除_括號.png

檢查坑展示

檢查.png
坑顯示器被設定和配置為在事件期間顯示即時數據。 這些顯示器通常使用投影機或大型高清電視螢幕設置在整個場地。

  • 此顯示器的常見用途:
  • 資格賽排名
  • 技能挑戰賽排行榜
  • 檢查
  • 消除支架
  • 標誌
  • 時間表

如果在最初建立 Tournament Manager 檔案時未設置,則可以在「工具 > 選項 > 坑顯示」中設定其他坑顯示。 透過選擇「顯示 > 坑顯示控制」並選擇要變更的顯示內容,可以隨時變更特定坑顯示器上顯示的資訊。 最佳實務:為維修區顯示器命名與其在場地中的位置相關的名稱,以便於尋找和變更。

Pit_Display.png

觀眾展示

觀眾顯示器旨在向活動觀眾提供資訊。 此顯示器上顯示的資訊包括比賽計時器、比賽得分結果、聯盟選擇、帶有疊加層的攝影機饋送(如果使用攝影機)以及頒獎典禮幻燈片。 大多數使用觀眾顯示器的活動都會使用投影機在面向觀眾的大螢幕上顯示。 此外,觀眾顯示程式還會產生比賽聲音,例如比賽開始鈴聲和比賽結束蜂鳴聲。 通常,觀眾顯示電腦的音訊輸出會連接到比賽場地的A/V系統,以便參賽者和觀眾聽到比賽聲音。

可以透過選擇「顯示 > 開始新顯示 > 觀眾顯示完整」或「覆蓋」來設定其他觀眾顯示。 疊加僅適用於攝影機。 如果沒有使用攝影機,請選擇 Full。 當選擇並啟動欄位集時,可以透過在對應欄位集畫面上選擇所需資訊隨時變更觀眾顯示幕上顯示的訊息

Audience_Display.png
現場隊列顯示

Qual_1.png

Qual_Timer.png

場地隊列顯示器應位於比賽場地附近,僅顯示該場地的特定資訊。 在比賽之前,場地隊列顯示會顯示哪些球隊計劃參加該場地的下一場比賽,以及距離比賽計劃開始還剩多少時間。 在比賽期間,場地隊列顯示器會顯示該場地的比賽計時器。 使用現場隊列顯示的賽事通常會在靠近現場的常規電腦顯示器上顯示。 如果活動合作夥伴希望將顯示器直接連接到 V5RC 相關的場地週邊,則可以購買支架。

請記住,所有 3 個顯示程式都是可選的。 然而,大多數錦標賽至少需要使用觀眾顯示器,因為該程式是顯示比賽計時器並產生比賽聲音的地方。

設定遠端顯示器(Raspberry Pi)

Raspberry Pi 是配置活動中任何和所有顯示器的快速有效的方法。 當樹莓派連接到網路時,可以將其設定為 3 種顯示類型中的任何一種,指派給任何欄位/欄位集,並指定名稱以便於定位。 如果樹莓派需要更新(以紅色突出顯示並帶有*),則可以透過選擇 Pi > 更新顯示軟體從該選單輕鬆完成。 請造訪 Raspberry Pi 知識庫文章 了解所需的裝置和技術設定程式。

報告

使用「報告」功能表和錦標賽管理器中常用報告的快速參考指南。

團隊名單

  • 用於團隊簽到、評審室以及需要了解所有團隊成員的一般區域的報告。

比賽列表和結果

  • 比賽名單可以列印並提供給球隊、計分錶和排隊志願者

資質排名

  • 評審定期要求提供一份報告,以幫助確定獎項。
  • 顯示活動中的資格排名。
  • 如果參加混合活動,則不能依年齡組別分開。

技能挑戰

  • 評審定期要求提供一份報告,以幫助確定獎項。
  • 顯示活動中的技能挑戰排名
  • 如果參加混合活動,可以依照年齡組別分開。

淘汰天梯(V5RC/VURC/無人機比賽)

  • 一份對 V5RC/VURC/空中無人機競賽淘汰賽期間排隊志工、主持人和現場工作人員有用的報告。

頒獎/頒獎典禮腳本

  • 輸入評判獎項並完成基於表現的結果後(「獎項」標籤中的「自動填寫獲獎者」),選擇此報告即可獲取所有獎項腳本,其中包含為頒獎典禮打印的獲獎者。

播音員表

  • 主持人經常使用和參考的報告。

標誌

  • 可以列印維修站標誌並將其放置在維修站台上
  • 場地標誌可以固定在場地上以供觀眾和團隊參考
  • 聯盟選擇標誌用於在淘汰賽之前進行此過程的任何賽事

證書

  • 可以列印交給團隊
  • 除了獎杯之外使用或代替獎杯使用。

遊戲文檔

  • 如果使用紙本評分或平板電腦評分停止工作,則可以列印評分錶。

幫助

使用錦標賽管理器中的「說明」選單的快速參考指南。

幫助.png

使用者指南

TM行動用戶指南

  • 有關平板電腦評分以及如何連接行動裝置的完整指南。

取得IP位址

  • 顯示伺服器電腦的 IP 位址。
  • 切勿發布伺服器 IP 位址或與任何人共用。

檢查更新

  • 開啟錦標賽管理器時,它將自動檢查更新,但也可以在此選單選項中檢查。

關於賽事經理

  • 可以檢查錦標賽管理器的當前版本