TM 快速參考指南:聯盟選擇、淘汰和決賽

聯盟選擇(V5RC)

運行聯盟選擇的快速參考指南。

資格賽結束後,如果遊戲配置要求淘汰賽,下一個任務是進行聯盟選擇。 聯盟選擇是指讓錦標賽中資格排名靠前的球隊選擇聯盟夥伴在淘汰賽中與他們競爭的過程。

在開始聯盟選擇之前:

  • 確保所有資格賽均已計分並保存(所有綠色複選框)
  • 確認決賽比賽配置正確:工具 > 選項 > 淘汰獲勝
  • 確認每個團隊都有一名學生代表在場
  • 使用欄位設定視窗將受眾顯示變更為聯盟選擇選項
  • 列印聯盟選擇標誌並依序分發或佈局: 報告 > 標誌 > 聯盟選擇標誌

要進行聯盟選擇:

  • 在主視窗中選擇聯盟選擇標籤。

Alliance_Selection.png

  • 選擇 開始聯盟選擇 按鈕。 這將鎖定所有資格賽以防止更改,並獲取最新排名以填寫視窗左側的可用球隊框。

Start_Alliance_Selection.png

  • 選擇一個選項來啟動聯盟選擇流程。
    • 開始所有隊伍的聯盟選擇 (最常用)
    • 在開始之前將團隊標記為不合格
      • 如果某些球隊在開始前沒有資格參加聯盟選擇,則使用
      • 如果應阻止一支球隊擔任聯盟隊長時使用
      • 如果符合資格的球隊已離開賽事或未參加聯盟選擇,則使用
    • 以手動模式開始聯盟選擇 - 不用於官方/資格賽

Start_Alliance_Selection__-_Options.png

  • 聯盟選擇開始後,選項卡的內容將發生變化,新按鈕將可用。
  • 錦標賽管理器操作員可以透過按排名或編號對團隊進行排序來更輕鬆地找到團隊。 按一下所需的列標題進行排序。

TM_-_Available_Teams.png

  • 當聯盟隊長選擇合作夥伴時,錦標賽管理者操作員應在「可用團隊」方塊中反白顯示正確的團隊,然後按一下「新增團隊」按鈕。

新增_團隊.png

  • 將出現一個彈出窗口,詢問所選團隊是否選擇接受或拒絕。 「接受」按鈕會將所選團隊加入聯盟,而「拒絕」按鈕則將團隊標記為已拒絕。 當一支球隊落敗時,如果他們的種子夠高,他們仍然有資格成為聯盟隊長,但他們不能被其他聯盟隊長選中。 該團隊將在可用團隊清單中以較淺的顏色顯示以表明這一點。

Selected_by_Alliance.png

  • 隨著聯盟選擇的繼續,錦標賽管理者操作員將繼續記錄聯盟隊長所做的選擇,直到所有聯盟都被填滿。
  • 完成所有選擇後,在按一下「最終確定聯盟」之前,應仔細檢查所有內容的準確性。

Finalize_Alliances.png

  • 將出現一個彈出窗口,詢問“您確定要完成聯盟嗎?”。 如果一切正確,請選擇“是”,如果不正確,請選擇“否”進行更改。

Finalize_Alliance__-_Confirm.png

  • 聯盟現在將鎖定,並將創建第一輪淘汰賽。
    • 比賽將在錦標賽管理器的“評分”選項卡下可見
    • 淘汰賽可顯示在所需的維修區和觀眾顯示器上

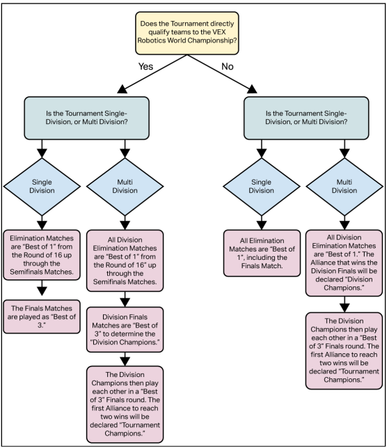
淘汰獲勝 (V5RC & VURC)

淘汰賽是「1 勝 1 勝」和「3 勝 3 勝」的混合比賽。 「1勝1負」是指每場比賽
勝的聯盟晉級下一輪淘汰賽。 「三局兩勝」意味著
,第一個取得兩場勝利的聯盟將晉級。 若要確定事件應遵循的格式,請參考流程圖:

活動夥伴應始終在 輪淘汰賽開始之前檢查錦標賽管理器 中是否設定了正確的淘汰賽格式(工具 - 選項 - 淘汰賽勝利)。

淘汰賽(V5RC & VURC)

進行淘汰賽的快速參考指南。

在每輪淘汰賽開始之前,將該輪中的每場比賽分配給一個字段:

  • 工具 > 淘汰/決賽比賽隊列
  • 將每場比賽輪流分配到一個字段,然後選擇“隊列”
    • 如果現場計時器顯示器上沒有出現比賽,請返回“評分”選項卡,打開“淘汰”文件夾,找到當前回合中的第一個比賽,右鍵單擊並排隊到“現場控制”
  • 僅使用競賽場地
  • 每輪淘汰賽開始時必須重複此過程

Elimination_Final_Match_Queue.png

如果遊戲配置需要,則運行淘汰賽。 淘汰賽的運作方式與資格賽和練習賽非常相似。 淘汰賽期間的一個區別是,在知道參加比賽的聯盟之前,比賽不會出現在比賽清單樹中。 這意味著,聯盟選拔結束後,首先出現的比賽只有第一輪比賽。 每次淘汰賽得分時,錦標賽經理都會檢查淘汰賽梯子並確定是否可以創建任何新比賽。 建議在每場淘汰賽/決賽後顯示分數,以了解誰獲勝並在錦標賽中晉級。

決賽 (VIQRC)

進行 VIQRC 決賽比賽的快速參考指南。

VEX IQ機器人大賽根據預設的決賽聯盟數量自動建立聯盟。 排名第一的球隊與排名第二的球隊配對,第三與第四的球隊配對,以此類推,直至達到總決賽聯盟數。 每個聯盟都會進行一場決賽,以確定獲勝聯盟。

當所有資格賽完成、得分並保存後,創建決賽比賽

  • 比賽 > 創建決賽比賽

創建_決賽_比賽.png

  • 如果團隊因任何原因(行為準則、提前離開活動等)需要被排除在外,請選擇團隊並排除。 否則,選擇“創建決賽比賽”繼續。

Create_Finals_Match_Options.png

  • 決賽比賽現已建立並位於「評分」標籤的「決賽」資料夾中。

在開始決賽之前,將每場比賽分配給一個字段

  • 工具 > 淘汰/決賽比賽隊列
  • 將每場比賽輪流分配到一個字段,然後選擇“隊列”
    • 如果現場計時器顯示器上沒有出現比賽,請返回“評分”選項卡,打開“淘汰”文件夾,找到當前回合中的第一個比賽,右鍵單擊並排隊到“現場控制”

Elimination_Finals_Match_Queue_VIQC.png
決賽比賽將以與資格賽相同的方式進行:將比賽排隊到場地並在顯示器上顯示結果。 建議在每場決賽後顯示比分,以了解要擊敗的比分是多少。

比賽停止時間

賽事夥伴應熟悉比賽停止時間的概念以及何時可以在 VIQRC 賽事中使用該概念。 有關比賽停止時間的具體詳情,請參閱目前的 VIQRC 遊戲手冊。